This section explains how to set up and run EKS Anywhere. The pages in this section are purposefully ordered, and we recommend stepping through the pages one-by-one until you are ready to choose an infrastructure provider for your EKS Anywhere cluster.
This is the multi-page printable view of this section. Click here to print.
Installation
- 1: Overview
- 2: 1. Admin Machine
- 3: 2. Airgapped (optional)
- 4: 3. Cluster Networking
- 5: 4. Choose provider
- 6: Create vSphere cluster
- 6.1: Overview
- 6.2: Requirements for EKS Anywhere on VMware vSphere
- 6.3: Preparing vSphere for EKS Anywhere
- 6.4: Create vSphere cluster
- 6.5: Configure for vSphere
- 6.6: Customize vSphere
- 6.6.1: Import OVAs
- 6.6.2: Custom Ubuntu OVAs
- 6.7:
- 7: Create Bare Metal cluster
- 7.1: Overview
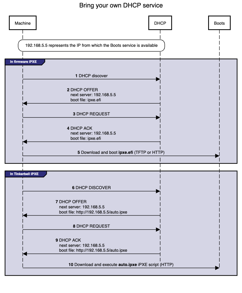
- 7.2: Tinkerbell Concepts
- 7.3: Requirements for EKS Anywhere on Bare Metal
- 7.4: Preparing Bare Metal for EKS Anywhere
- 7.5: Create Bare Metal cluster
- 7.6: Configure for Bare Metal
- 7.7: Customize Bare Metal
- 8: Create Snow cluster
- 8.1: Create Snow cluster
- 8.2: Configure for Snow
- 9: Create CloudStack cluster
- 9.1: Requirements for EKS Anywhere on CloudStack
- 9.2: Preparing CloudStack for EKS Anywhere
- 9.3: Create CloudStack cluster
- 9.4: CloudStack configuration
- 10: Create Nutanix cluster
- 10.1: Overview
- 10.2: Requirements for EKS Anywhere on Nutanix Cloud Infrastructure
- 10.3: Preparing Nutanix Cloud Infrastructure for EKS Anywhere
- 10.4: Create Nutanix cluster
- 10.5: Configure for Nutanix
- 10.6:
- 11: Create Docker Cluster (dev only)
- 12: Optional Configuration
- 12.1: etcd
- 12.2: Encrypting Confidential Data at Rest
- 12.3: Operating system
- 12.4: Container Networking Interface
- 12.5: IAM Roles for Service Accounts configuration
- 12.6: IAM Authentication
- 12.7: OIDC
- 12.8: Proxy
- 12.9: KubeletConfiguration
- 12.10: MachineHealthCheck
- 12.11: Registry Mirror
- 12.12: Autoscaling configuration
- 12.13: Skipping validations configuration
- 12.14: GitOps
- 12.15: Package controller
- 12.16: API Server Extra Args
- 13:
1 - Overview
Overview
Kubernetes clusters require infrastructure capacity for the Kubernetes control plane, etcd, and worker nodes. EKS Anywhere provisions and manages this capacity on your behalf when you create EKS Anywhere clusters by interacting with the underlying infrastructure interfaces. Today, EKS Anywhere supports vSphere, bare metal, Snow, Apache CloudStack and Nutanix infrastructure providers. EKS Anywhere can also run on Docker for dev/test and non-production deployments only.
If you are creating your first EKS Anywhere cluster, you must first prepare an Administrative machine (Admin machine) where you install and run the EKS Anywhere CLI. The EKS Anywhere CLI (eksctl anywhere) is the primary tool you will use to create and manage your first cluster.
Your interface for configuring EKS Anywhere clusters is the cluster specification yaml (cluster spec). This cluster spec is where you define cluster configuration including cluster name, network, Kubernetes version, control plane settings, worker node settings, and operating system. You also specify environment-specific configuration in the cluster spec for vSphere, bare metal, Snow, CloudStack, and Nutanix. When you perform cluster lifecycle operations, you modify the cluster spec, and then apply the cluster spec changes to your cluster in a declarative manner.
Before creating EKS Anywhere clusters, you must determine the operating system you will use. EKS Anywhere supports Bottlerocket, Ubuntu, and Red Hat Enterprise Linux (RHEL). All operating systems are not supported on each infrastructure provider. If you are using Ubuntu or RHEL, you must build your images before creating your cluster. For details reference the Operating System Management documenation
During initial cluster creation, the EKS Anywhere CLI performs the following high-level actions
- Confirms the target cluster environment is available
- Confirms authentication succeeds to the target environment
- Performs infrastructure provider-specific validations
- Creates a bootstrap cluster (Kind cluster) on the Admin machine
- Installs Cluster API (CAPI) and EKS-A core components on the bootstrap cluster
- Creates the EKS Anywhere cluster on the infrastructure provider
- Moves the Cluster API and EKS-A core components from the bootstrap cluster to the EKS Anywhere cluster
- Shuts down the bootstrap cluster
During initial cluster creation, you can observe the progress through the EKS Anywhere CLI output and by monitoring the CAPI and EKS-A controller manager logs on the bootstrap cluster. To access the bootstrap cluster, use the kubeconfig file in the <cluster-name>/generated/<cluster-name>.kind.kubeconfig file location.
After initial cluster creation, you can access your cluster using the kubeconfig file, which is located in the <cluster-name>/<cluster-name>-eks-a-cluster.kubeconfig file location. You can SSH to the nodes that EKS Anywhere created on your behalf with the keys in the <cluster-name>/eks-a-id_rsa location by default.
While you do not need to maintain your Admin machine, you must save your kubeconfig, SSH keys, and EKS Anywhere cluster spec to a safe location if you intend to use a different Admin machine in the future.
See the Admin machine page for details and requirements to get started setting up your Admin machine.
Infrastructure Providers
EKS Anywhere uses an infrastructure provider model for creating, upgrading, and managing Kubernetes clusters that is based on the Kubernetes Cluster API (CAPI) project.
Like CAPI, EKS Anywhere runs a Kind
cluster on the Admin machine to act as a bootstrap cluster. However, instead of using CAPI directly with the clusterctl command to manage EKS Anywhere clusters, you use the eksctl anywhere command which simplifies that operation.
Before creating your first EKS Anywhere cluster, you must choose your infrastructure provider and ensure the requirements for that environment are met. Reference the infrastructure provider-specific sections below for more information.
Deployment Architectures
EKS Anywhere supports two deployment architectures:
-
Standalone clusters: If you are only running a single EKS Anywhere cluster, you can deploy a standalone cluster. This deployment type runs the EKS Anywhere management components on the same cluster that runs workloads. Standalone clusters must be managed with the
eksctlCLI. A standalone cluster is effectively a management cluster, but in this deployment type, only manages itself. -
Management cluster with separate workload clusters: If you plan to deploy multiple EKS Anywhere clusters, it’s recommended to deploy a management cluster with separate workload clusters. With this deployment type, the EKS Anywhere management components are only run on the management cluster, and the management cluster can be used to perform cluster lifecycle operations on a fleet of workload clusters. The management cluster must be managed with the
eksctlCLI, whereas workload clusters can be managed with theeksctlCLI or with Kubernetes API-compatible clients such askubectl, GitOps, or Terraform.
For details on the EKS Anywhere architectures, see the Architecture page.
EKS Anywhere software
When setting up your Admin machine, you need Internet access to the repositories hosting the EKS Anywhere software. EKS Anywhere software is divided into two types of components: The EKS Anywhere CLI for managing clusters and the cluster components and controllers used to run workloads and configure clusters.
- Command line tools: Binaries installed on the Admin machine include
eksctl,eksctl-anywhere,kubectl, andaws-iam-authenticator. - Cluster components and controllers: These components are listed on the artifacts page for each provider.
If you are operating behind a firewall that limits access to the Internet, you can configure EKS Anywhere to use a proxy service to connect to the Internet.
For more information on the software used in EKS Distro, which includes the Kubernetes release and related software in EKS Anywhere, see the EKS Distro Releases page.
2 - 1. Admin Machine
Warning
The Administrative machine (Admin machine) is required to run cluster lifecycle operations, but EKS Anywhere clusters do not require a continuously running Admin machine to function. During cluster creation, critical cluster artifacts including the kubeconfig file, SSH keys, and the full cluster specification yaml are saved to the Admin machine. These files are required when running any subsequent cluster lifecycle operations. For this reason, it is recommended to save a backup of these files and to use the same Admin machine for all subsequent cluster lifecycle operations.EKS Anywhere will create and manage Kubernetes clusters on multiple providers. Currently we support creating development clusters locally using Docker and production clusters from providers listed on the providers page.
Creating an EKS Anywhere cluster begins with setting up an Administrative machine where you run all EKS Anywhere lifecycle operations as well as Docker, kubectl and prerequisite utilites.
From here you will need to install eksctl
, a CLI tool for creating and managing clusters on EKS, and the eksctl-anywhere
plugin, an extension to create and manage EKS Anywhere clusters on-premises, on your Administrative machine.
You can then proceed to the cluster networking
and provider specific steps
.
See Create cluster workflow
for an overview of the cluster creation process.
NOTE: For Snow provider, if you ordered a Snowball Edge device with EKS Anywhere enabled, it is preconfigured with an Admin AMI which contains the necessary binaries, dependencies, and artifacts to create an EKS Anywhere cluster. Skip to the steps on Create Snow production cluster to get started with EKS Anywhere on Snow.
Administrative machine prerequisites
System and network requirements
- Mac OS 10.15+ / Ubuntu 20.04.2 LTS or 22.04 LTS / RHEL or Rocky Linux 8.8+
- 4 CPU cores
- 16GB memory
- 30GB free disk space
- If you are running in an airgapped environment, the Admin machine must be amd64.
- If you are running EKS Anywhere on bare metal, the Admin machine must be on the same Layer 2 network as the cluster machines.
Here are a few other things to keep in mind:
-
If you are using Ubuntu, use the Docker CE installation instructions to install Docker and not the Snap installation, as described here.
-
If you are using EKS Anywhere v0.15 or earlier and Ubuntu 21.10 or 22.04, you will need to switch from cgroups v2 to cgroups v1. For details, see Troubleshooting Guide.
-
If you are using Docker Desktop, you need to know that:
- For EKS Anywhere Bare Metal, Docker Desktop is not supported
- For EKS Anywhere vSphere, if you are using EKS Anywhere v0.15 or earlier and Mac OS Docker Desktop 4.4.2 or newer
"deprecatedCgroupv1": truemust be set in~/Library/Group\ Containers/group.com.docker/settings.json.
Tools
Install EKS Anywhere CLI tools
Via Homebrew (macOS and Linux)
You can install eksctl and eksctl-anywhere with homebrew
.
This package will also install kubectl and the aws-iam-authenticator which will be helpful to test EKS Anywhere clusters.
brew install aws/tap/eks-anywhere
Manually (macOS and Linux)
Install the latest release of eksctl.
The EKS Anywhere plugin requires eksctl version 0.66.0 or newer.
curl "https://github.com/eksctl-io/eksctl/releases/latest/download/eksctl_$(uname -s)_amd64.tar.gz" \
--silent --location \
| tar xz -C /tmp
sudo install -m 0755 /tmp/eksctl /usr/local/bin/eksctl
Install the eksctl-anywhere plugin.
RELEASE_VERSION=$(curl https://anywhere-assets.eks.amazonaws.com/releases/eks-a/manifest.yaml --silent --location | yq ".spec.latestVersion")
EKS_ANYWHERE_TARBALL_URL=$(curl https://anywhere-assets.eks.amazonaws.com/releases/eks-a/manifest.yaml --silent --location | yq ".spec.releases[] | select(.version==\"$RELEASE_VERSION\").eksABinary.$(uname -s | tr A-Z a-z).uri")
curl $EKS_ANYWHERE_TARBALL_URL \
--silent --location \
| tar xz ./eksctl-anywhere
sudo install -m 0755 ./eksctl-anywhere /usr/local/bin/eksctl-anywhere
Install the kubectl Kubernetes command line tool.
This can be done by following the instructions here
.
Or you can install the latest kubectl directly with the following.
export OS="$(uname -s | tr A-Z a-z)" ARCH=$(test "$(uname -m)" = 'x86_64' && echo 'amd64' || echo 'arm64')
curl -LO "https://dl.k8s.io/release/$(curl -L -s https://dl.k8s.io/release/stable.txt)/bin/${OS}/${ARCH}/kubectl"
sudo install -m 0755 ./kubectl /usr/local/bin/kubectl
Upgrade eksctl-anywhere
If you installed eksctl-anywhere via homebrew you can upgrade the binary with
brew update
brew upgrade aws/tap/eks-anywhere
If you installed eksctl-anywhere manually you should follow the installation steps to download the latest release.
You can verify your installed version with
eksctl anywhere version
Prepare for airgapped deployments (optional)
For more information on how to prepare the Administrative machine for airgapped environments, go to the Airgapped page.
Deploy a cluster
Once you have the tools installed, go to the EKS Anywhere providers page for instructions on creating a cluster on your chosen provider.
3 - 2. Airgapped (optional)
EKS Anywhere can be used in airgapped environments, where clusters are not connected to the internet or external networks. The following diagrams illustrate how to set up for cluster creation in an airgapped environment:

If you are planning to run EKS Anywhere in an airgapped environments, before you create a cluster, you must temporarily connect your Admin machine to the internet to install the eksctl CLI and pull the required EKS Anywhere dependencies.

Once these dependencies are downloaded and imported in a local registry, you no longer need internet access. In the EKS Anywhere cluster specification, you can configure EKS Anywhere to use your local registry mirror. When the registry mirror configuration is set in the EKS Anywhere cluster specification, EKS Anywhere configures containerd to pull from that registry instead of Amazon ECR during cluster creation and lifecycle operations. For more information, reference the Registry Mirror Configuration documentation.
If you are using Ubuntu or RHEL as the operating system for nodes in your EKS Anywhere cluster, you must connect to the internet while building the images with the EKS Anywhere image-builder tool. After building the operating system images, you can configure EKS Anywhere to pull the operating system images from a location of your chosing in the EKS Anywhere cluster specification. For more information on the image building process and operating system cluster specification, reference the Operating System Management documentation.
Overview
The process for preparing your airgapped environment for EKS Anywhere is summarized by the following steps:
- Use the
eksctl anywhereCLI to download EKS Anywhere artifacts. These artifacts areyamlfiles that contain the list and locations of the EKS Anywhere dependencies. - Use the
eksctl anywhereCLI to download EKS Anywhere images. These images include EKS Anywhere dependencies including EKS Distro components, Cluster API provider components, and EKS Anywhere components such as the EKS Anywhere controllers, Cilium CNI, kube-vip, and cert-manager. - Set up your local registry following the steps in the Registry Mirror Configuration documentation.
- Use the
eksctl anywhereCLI to import the EKS Anywhere images to your local registry. - Optionally use the
eksctl anywhereCLI to copy EKS Anywhere Curated Packages images to your local registry.
Prerequisites
- An existing Admin machine
- Docker running on the Admin machine
- At least 80GB in storage space on the Admin machine to temporarily store the EKS Anywhere images locally before importing them to your local registry. Currently, when downloading images, EKS Anywhere pulls all dependencies for all infrastructure providers and supported Kubernetes versions.
- The download and import images commands must be run on an amd64 machine to import amd64 images to the registry mirror.
Procedure
-
Download the EKS Anywhere artifacts that contain the list and locations of the EKS Anywhere dependencies. A compressed file
eks-anywhere-downloads.tar.gzwill be downloaded. You can use theeksctl anywhere download artifacts --dry-runcommand to see the list of artifacts it will download.eksctl anywhere download artifacts -
Decompress the
eks-anywhere-downloads.tar.gzfile using the following command. This will create aneks-anywhere-downloadsfolder.tar -xvf eks-anywhere-downloads.tar.gz -
Download the EKS Anywhere image dependencies to the Admin machine. This command may take several minutes (10+) to complete. To monitor the progress of the command, you can run with the
-v 6command line argument, which will show details of the images that are being pulled. Docker must be running for the following command to succeed.eksctl anywhere download images -o images.tar -
Set up a local registry mirror to host the downloaded EKS Anywhere images and configure your Admin machine with the certificates and authentication information if your registry requires it. For details, refer to the Registry Mirror Configuration documentation.
-
Import images to the local registry mirror using the following command. Set
REGISTRY_MIRROR_URLto the url of the local registry mirror you created in the previous step. This command may take several minutes to complete. To monitor the progress of the command, you can run with the-v 6command line argument. When using self-signed certificates for your registry, you should run with the--insecurecommand line argument to indicate skipping TLS verification while pushing helm charts and bundles.export REGISTRY_MIRROR_URL=<registryurl>eksctl anywhere import images -i images.tar -r ${REGISTRY_MIRROR_URL} \ --bundles ./eks-anywhere-downloads/bundle-release.yaml -
Optionally import curated packages to your registry mirror. The curated packages images are copied from Amazon ECR to your local registry mirror in a single step, as opposed to separate download and import steps. Follow the Curated Packages documentation.
If the previous steps succeeded, all of the required EKS Anywhere dependencies are now present in your local registry. Before you create your EKS Anywhere cluster, configure registryMirrorConfiguration in your EKS Anywhere cluster specification with the information for your local registry. For details see the Registry Mirror Configuration documentation.
NOTE: If you are running EKS Anywhere on bare metal, you must configure
osImageURLandhookImagesURLPathin your EKS Anywhere cluster specification with the location of your node operating system image and the hook OS image. For details, reference the bare metal configuration documentation.
Next Steps
- Review EKS Anywhere cluster networking requirements
- Review EKS Anywhere infrastructure providers and their prerequisites
- Review the upgrade procedure for EKS Anywhere in airgapped environments
3.1 -
-
Download the EKS Anywhere artifacts that contain the list and locations of the EKS Anywhere dependencies. A compressed file
eks-anywhere-downloads.tar.gzwill be downloaded. You can use theeksctl anywhere download artifacts --dry-runcommand to see the list of artifacts it will download.eksctl anywhere download artifacts -
Decompress the
eks-anywhere-downloads.tar.gzfile using the following command. This will create aneks-anywhere-downloadsfolder.tar -xvf eks-anywhere-downloads.tar.gz -
Download the EKS Anywhere image dependencies to the Admin machine. This command may take several minutes (10+) to complete. To monitor the progress of the command, you can run with the
-v 6command line argument, which will show details of the images that are being pulled. Docker must be running for the following command to succeed.eksctl anywhere download images -o images.tar -
Set up a local registry mirror to host the downloaded EKS Anywhere images and configure your Admin machine with the certificates and authentication information if your registry requires it. For details, refer to the Registry Mirror Configuration documentation.
-
Import images to the local registry mirror using the following command. Set
REGISTRY_MIRROR_URLto the url of the local registry mirror you created in the previous step. This command may take several minutes to complete. To monitor the progress of the command, you can run with the-v 6command line argument. When using self-signed certificates for your registry, you should run with the--insecurecommand line argument to indicate skipping TLS verification while pushing helm charts and bundles.export REGISTRY_MIRROR_URL=<registryurl>eksctl anywhere import images -i images.tar -r ${REGISTRY_MIRROR_URL} \ --bundles ./eks-anywhere-downloads/bundle-release.yaml -
Optionally import curated packages to your registry mirror. The curated packages images are copied from Amazon ECR to your local registry mirror in a single step, as opposed to separate download and import steps. Follow the Curated Packages documentation.
4 - 3. Cluster Networking
Cluster Networking
EKS Anywhere clusters use the clusterNetwork field in the cluster spec to allocate pod and service IPs. Once the cluster is created, the pods.cidrBlocks, services.cidrBlocks and nodes.cidrMaskSize fields are immutable. As a result, extra care should be taken to ensure that there are sufficient IPs and IP blocks available when provisioning large clusters.
apiVersion: anywhere.eks.amazonaws.com/v1alpha1
kind: Cluster
metadata:
name: my-cluster-name
spec:
clusterNetwork:
pods:
cidrBlocks:
- 192.168.0.0/16
services:
cidrBlocks:
- 10.96.0.0/12
The cluster pods.cidrBlocks is subdivided between nodes with a default block of size /24 per node, which can also be configured via
the nodes.cidrMaskSize field. This node CIDR block is then used to assign pod IPs on the node.
Warning
The maximum number of nodes will be limited to the number of subnets of size /24 (or nodes.cidrMaskSize if configured) that can fit in the cluster pods.cidrBlocks.
The maximum number of pods per node is also limited by the size of the node CIDR block. For example with the default /24 node CIDR mask size, there are a maximum of 256 IPs available for pods. Kubernetes recommends no more than 110 pods per node.
Ports and Protocols
EKS Anywhere requires that various ports on control plane and worker nodes be open. Some Kubernetes-specific ports need open access only from other Kubernetes nodes, while others are exposed externally. Beyond Kubernetes ports, someone managing an EKS Anywhere cluster must also have external access to ports on the underlying EKS Anywhere provider (such as VMware) and to external tooling (such as Jenkins).
If you are responsible for network firewall rules between nodes on your EKS Anywhere clusters, the following tables describe both Kubernetes and EKS Anywhere-specific ports you should be aware of.
Kubernetes control plane
The following table represents the ports published by the Kubernetes project that must be accessible on any Kubernetes control plane.
| Protocol | Direction | Port Range | Purpose | Used By |
|---|---|---|---|---|
| TCP | Inbound | 6443 | Kubernetes API server | All |
| TCP | Inbound | 10250 | Kubelet API | Self, Control plane |
| TCP | Inbound | 10259 | kube-scheduler | Self |
| TCP | Inbound | 10257 | kube-controller-manager | Self |
Although etcd ports are included in control plane section, you can also host your own etcd cluster externally or on custom ports.
| Protocol | Direction | Port Range | Purpose | Used By |
|---|---|---|---|---|
| TCP | Inbound | 2379-2380 | etcd server client API | kube-apiserver, etcd |
Use the following to access the SSH service on the control plane and etcd nodes:
| Protocol | Direction | Port Range | Purpose | Used By |
|---|---|---|---|---|
| TCP | Inbound | 22 | SSHD server | SSH clients |
Kubernetes worker nodes
The following table represents the ports published by the Kubernetes project that must be accessible from worker nodes.
| Protocol | Direction | Port Range | Purpose | Used By |
|---|---|---|---|---|
| TCP | Inbound | 10250 | Kubelet API | Self, Control plane |
| TCP | Inbound | 30000-32767 | NodePort Services | All |
The API server port that is sometimes switched to 443. Alternatively, the default port is kept as is and API server is put behind a load balancer that listens on 443 and routes the requests to API server on the default port.
Use the following to access the SSH service on the worker nodes:
| Protocol | Direction | Port Range | Purpose | Used By |
|---|---|---|---|---|
| TCP | Inbound | 22 | SSHD server | SSH clients |
Bare Metal provider
On the Admin machine for a Bare Metal provider, the following ports need to be accessible to all the nodes in the cluster, from the same level 2 network, for initially network booting:
| Protocol | Direction | Port Range | Purpose | Used By |
|---|---|---|---|---|
| UDP | Inbound | 67 | Boots DHCP | All nodes, for network boot |
| UDP | Inbound | 69 | Boots TFTP | All nodes, for network boot |
| UDP | Inbound | 514 | Boots Syslog | All nodes, for provisioning logs |
| TCP | Inbound | 80 | Boots HTTP | All nodes, for network boot |
| TCP | Inbound | 42113 | Tink-server gRPC | All nodes, talk to Tinkerbell |
| TCP | Inbound | 50061 | Hegel HTTP | All nodes, talk to Tinkerbell |
| TCP | Outbound | 623 | Rufio IPMI | All nodes, out-of-band power and next boot (optional ) |
| TCP | Outbound | 80,443 | Rufio Redfish | All nodes, out-of-band power and next boot (optional ) |
VMware provider
The following table displays ports that need to be accessible from the VMware provider running EKS Anywhere:
| Protocol | Direction | Port Range | Purpose | Used By |
|---|---|---|---|---|
| TCP | Inbound | 443 | vCenter Server | vCenter API endpoint |
| TCP | Inbound | 6443 | Kubernetes API server | Kubernetes API endpoint |
| TCP | Inbound | 2379 | Manager | Etcd API endpoint |
| TCP | Inbound | 2380 | Manager | Etcd API endpoint |
Nutanix provider
The following table displays ports that need to be accessible from the Nutanix provider running EKS Anywhere:
| Protocol | Direction | Port Range | Purpose | Used By |
|---|---|---|---|---|
| TCP | Inbound | 9440 | Prism Central Server | Prism Central API endpoint |
| TCP | Inbound | 6443 | Kubernetes API server | Kubernetes API endpoint |
| TCP | Inbound | 2379 | Manager | Etcd API endpoint |
| TCP | Inbound | 2380 | Manager | Etcd API endpoint |
Snow provider
In addition to the Ports Required to Use AWS Services on an AWS Snowball Edge Device , the following table displays ports that need to be accessible from the Snow provider running EKS Anywhere:
| Protocol | Direction | Port Range | Purpose | Used By |
|---|---|---|---|---|
| TCP | Inbound | 9092 | Device Controller | EKS Anywhere and CAPAS controller |
| TCP | Inbound | 8242 | EC2 HTTPS endpoint | EKS Anywhere and CAPAS controller |
| TCP | Inbound | 6443 | Kubernetes API server | Kubernetes API endpoint |
| TCP | Inbound | 2379 | Manager | Etcd API endpoint |
| TCP | Inbound | 2380 | Manager | Etcd API endpoint |
Control plane management tools
A variety of control plane management tools are available to use with EKS Anywhere. One example is Jenkins.
| Protocol | Direction | Port Range | Purpose | Used By |
|---|---|---|---|---|
| TCP | Inbound | 8080 | Jenkins Server | HTTP Jenkins endpoint |
| TCP | Inbound | 8443 | Jenkins Server | HTTPS Jenkins endpoint |
5 - 4. Choose provider
EKS Anywhere supports many different types of infrastructure including VMWare vSphere, bare metal, Snow, Nutanix, and Apache CloudStack. You can also run EKS Anywhere on Docker for dev/test use cases only. EKS Anywhere clusters can only run on a single infrastructure provider. For example, you cannot have some vSphere nodes, some bare metal nodes, and some Snow nodes in a single EKS Anywhere cluster. Management clusters also must run on the same infrastructure provider as workload clusters.
Detailed information on each infrastructure provider can be found in the sections below. Review the infrastructure provider’s prerequisites in-depth before creating your first cluster.
Install on vSphere
Install on Bare Metal
Install on Snow
Install on CloudStack
Install on Nutanix
Install on Docker (dev only)
6 - Create vSphere cluster
6.1 - Overview
Creating a vSphere cluster
The following diagram illustrates what happens when you start the cluster creation process.
Start creating a vSphere cluster

1. Generate a config file for vSphere
To this command, you identify the name of the provider (-p vsphere) and a cluster name and redirect the output to a file.
The result is a config file template that you need to modify for the specific instance of your provider.
2. Modify the config file
Using the generated cluster config file, make modifications to suit your situation. Details about this config file are contained on the vSphere Config page.
3. Launch the cluster creation
Once you have modified the cluster configuration file, use eksctl anywhere create cluster -f $CLUSTER_NAME.yaml starts the cluster creation process.
To see details on the cluster creation process, increase verbosity (-v=9 provides maximum verbosity).
4. Authenticate and create bootstrap cluster
After authenticating to vSphere and validating the assets there, the cluster creation process starts off creating a temporary Kubernetes bootstrap cluster on the Administrative machine. To begin, the cluster creation process runs a series of govc commands to check on the vSphere environment:
-
Checks that the vSphere environment is available.
-
Using the URL and credentials provided in the cluster spec files, authenticates to the vSphere provider.
-
Validates that the datacenter and the datacenter network exists.
-
Validates that the identified datastore (to store your EKS Anywhere cluster) exists, that the folder holding your EKS Anywhere cluster VMs exists, and that the resource pools containing compute resources exist. If you have multiple
VSphereMachineConfigobjects in your config file, you will see these validations repeated. -
Validates the virtual machine templates to be used for the control plane and worker nodes (such as
ubuntu-2004-kube-v1.20.7).
If all validations pass, you will see this message:
✅ Vsphere Provider setup is valid
Next, the process runs the kind command to build a single-node Kubernetes bootstrap cluster on the Administrative machine. This includes pulling the kind node image, preparing the node, writing the configuration, starting the control-plane, and installing CNI. You will see:
After this point the bootstrap cluster is installed, but not yet fully configured.
Continuing cluster creation
The following diagram illustrates the activities that occur next:

1. Add CAPI management
Cluster API (CAPI) management is added to the bootstrap cluster to direct the creation of the target cluster.
2. Set up cluster
Configure the control plane and worker nodes.
3. Add Cilium networking
Add Cilium as the CNI plugin to use for networking between the cluster services and pods.
4. Add CAPI to target cluster
Add the CAPI service to the target cluster in preparation for it to take over management of the cluster after the cluster creation is completed and the bootstrap cluster is deleted. The bootstrap cluster can then begin moving the CAPI objects over to the target cluster, so it can take over the management of itself.
With the bootstrap cluster running and configured on the Administrative machine, the creation of the target cluster begins.
It uses kubectl to apply a target cluster configuration as follows:
-
Once etcd, the control plane, and the worker nodes are ready, it applies the networking configuration to the target cluster.
-
CAPI providers are configured on the target cluster, in preparation for the target cluster to take over responsibilities for running the components needed to manage itself.
-
With CAPI running on the target cluster, CAPI objects for the target cluster are moved from the bootstrap cluster to the target cluster’s CAPI service (done internally with the
clusterctlcommand). -
Add Kubernetes CRDs and other addons that are specific to EKS Anywhere.
-
The cluster configuration is saved.
Once etcd, the control plane, and the worker nodes are ready, it applies the networking configuration to the workload cluster:
Installing networking on workload cluster
After that, the CAPI providers are configured on the workload cluster, in preparation for the workload cluster to take over responsibilities for running the components needed to manage itself:
Installing cluster-api providers on workload cluster
With CAPI running on the workload cluster, CAPI objects for the workload cluster are moved from the bootstrap cluster to the workload cluster’s CAPI service (done internally with the clusterctl command):
Moving cluster management from bootstrap to workload cluster
At this point, the cluster creation process will add Kubernetes CRDs and other addons that are specific to EKS Anywhere. That configuration is applied directly to the cluster:
Installing EKS-A custom components (CRD and controller) on workload cluster
Creating EKS-A CRDs instances on workload cluster
Installing GitOps Toolkit on workload cluster
If you did not specify GitOps support, starting the flux service is skipped:
GitOps field not specified, bootstrap flux skipped
The cluster configuration is saved:
Writing cluster config file
With the cluster up, and the CAPI service running on the new cluster, the bootstrap cluster is no longer needed and is deleted:

At this point, cluster creation is complete. You can now use your target cluster as either:
- A standalone cluster (to run workloads) or
- A management cluster (to optionally create one or more workload clusters)
Creating workload clusters (optional)
As described in Create separate workload clusters , you can use the cluster you just created as a management cluster to create and manage one or more workload clusters on the same vSphere provider as follows:
- Use
eksctlto generate a cluster config file for the new workload cluster. - Modify the cluster config with a new cluster name and different vSphere resources.
- Use
eksctlto create the new workload cluster from the new cluster config file and credentials from the initial management cluster.
6.2 - Requirements for EKS Anywhere on VMware vSphere
To run EKS Anywhere, you will need:
Prepare Administrative machine
Set up an Administrative machine as described in Install EKS Anywhere .
Prepare a VMware vSphere environment
To prepare a VMware vSphere environment to run EKS Anywhere, you need the following:
-
A vSphere 7 or 8 environment running vCenter.
-
Capacity to deploy 6-10 VMs.
-
DHCP service running in vSphere environment in the primary VM network for your workload cluster.
-
One network in vSphere to use for the cluster. EKS Anywhere clusters need access to vCenter through the network to enable self-managing and storage capabilities.
-
An OVA imported into vSphere and converted into a template for the workload VMs
-
It’s critical that you set up your vSphere user credentials properly.
-
One IP address routable from cluster but excluded from DHCP offering. This IP address is to be used as the Control Plane Endpoint IP.
Below are some suggestions to ensure that this IP address is never handed out by your DHCP server.
You may need to contact your network engineer.
- Pick an IP address reachable from cluster subnet which is excluded from DHCP range OR
- Alter DHCP ranges to leave out an IP address(s) at the top and/or the bottom of the range OR
- Create an IP reservation for this IP on your DHCP server. This is usually accomplished by adding a dummy mapping of this IP address to a non-existent mac address.
Each VM will require:
- 2 vCPUs
- 8GB RAM
- 25GB Disk
The administrative machine and the target workload environment will need network access (TCP/443) to:
- vCenter endpoint (must be accessible to EKS Anywhere clusters)
- public.ecr.aws
- anywhere-assets.eks.amazonaws.com (to download the EKS Anywhere binaries, manifests and OVAs)
- distro.eks.amazonaws.com (to download EKS Distro binaries and manifests)
- d2glxqk2uabbnd.cloudfront.net (for EKS Anywhere and EKS Distro ECR container images)
- api.ecr.us-west-2.amazonaws.com (for EKS Anywhere package authentication matching your region)
- d5l0dvt14r5h8.cloudfront.net (for EKS Anywhere package ECR container images)
- api.github.com (only if GitOps is enabled)
- sts.amazonaws.com (only if AWS IAM Authenticator is enabled)
vSphere information needed before creating the cluster
You need to get the following information before creating the cluster:
-
Static IP Addresses: You will need one IP address for the management cluster control plane endpoint, and a separate IP address for the control plane of each workload cluster you add.
Let’s say you are going to have the management cluster and two workload clusters. For those, you would need three IP addresses, one for each cluster. All of those addresses will be configured the same way in the configuration file you will generate for each cluster.
A static IP address will be used for each control plane VM in your EKS Anywhere cluster. Choose IP addresses in your network range that do not conflict with other VMs and make sure they are excluded from your DHCP offering.
An IP address will be the value of the property
controlPlaneConfiguration.endpoint.hostin the config file of the management cluster. A separate IP address must be assigned for each workload cluster.
-
vSphere Datacenter Name: The vSphere datacenter to deploy the EKS Anywhere cluster on.

-
VM Network Name: The VM network to deploy your EKS Anywhere cluster on.

-
vCenter Server Domain Name: The vCenter server fully qualified domain name or IP address. If the server IP is used, the thumbprint must be set or insecure must be set to true.

-
thumbprint (required if insecure=false): The SHA1 thumbprint of the vCenter server certificate which is only required if you have a self-signed certificate for your vSphere endpoint.
There are several ways to obtain your vCenter thumbprint. If you have govc installed, you can run the following command in the Administrative machine terminal, and take a note of the output:
govc about.cert -thumbprint -k -
template: The VM template to use for your EKS Anywhere cluster. This template was created when you imported the OVA file into vSphere.

-
datastore: The vSphere datastore to deploy your EKS Anywhere cluster on.

-
folder: The folder parameter in VSphereMachineConfig allows you to organize the VMs of an EKS Anywhere cluster. With this, each cluster can be organized as a folder in vSphere. You will have a separate folder for the management cluster and each cluster you are adding.

-
resourcePool: The vSphere resource pools for your VMs in the EKS Anywhere cluster. If there is a resource pool:
/<datacenter>/host/<resource-pool-name>/Resources
6.3 - Preparing vSphere for EKS Anywhere
Certain resources must be in place with appropriate user permissions to create an EKS Anywhere cluster using the vSphere provider.
Configuring Folder Resources
Create a VM folder:
For each user that needs to create workload clusters, have the vSphere administrator create a VM folder. That folder will host:
- A nested folder for the management cluster and another one for each workload cluster.
- Each cluster VM in its own nested folder under this folder.
vm/
├── YourVMFolder/
├── mgmt-cluster <------ Folder with vms for management cluster
├── mgmt-cluster-7c2sp
├── mgmt-cluster-etcd-2pbhp
├── mgmt-cluster-md-0-5c5844bcd8xpjcln-9j7xh
├── worload-cluster-0 <------ Folder with vms for workload cluster 0
├── workload-cluster-0-8dk3j
├── workload-cluster-0-etcd-20ksa
├── workload-cluster-0-md-0-6d964979ccxbkchk-c4qjf
├── worload-cluster-1 <------ Folder with vms for workload cluster 1
├── workload-cluster-1-59cbn
├── workload-cluster-1-etcd-qs6wv
├── workload-cluster-1-md-0-756bcc99c9-9j7xh
To see how to create folders on vSphere, see the vSphere Create a Folder documentation.
Configuring vSphere User, Group, and Roles
You need a vSphere user with the right privileges to let you create EKS Anywhere clusters on top of your vSphere cluster.
Configure via EKSA CLI
To configure a new user via CLI, you will need two things:
- a set of vSphere admin credentials with the ability to create users and groups. If you do not have the rights to create new groups and users, you can invoke govc commands directly as outlined here.
- a
user.yamlfile:
apiVersion: "eks-anywhere.amazon.com/v1"
kind: vSphereUser
spec:
username: "eksa" # optional, default eksa
group: "MyExistingGroup" # optional, default EKSAUsers
globalRole: "MyGlobalRole" # optional, default EKSAGlobalRole
userRole: "MyUserRole" # optional, default EKSAUserRole
adminRole: "MyEKSAAdminRole" # optional, default EKSACloudAdminRole
datacenter: "MyDatacenter"
vSphereDomain: "vsphere.local" # this should be the domain used when you login, e.g. YourUsername@vsphere.local
connection:
server: "https://my-vsphere.internal.acme.com"
insecure: false
objects:
networks:
- !!str "/MyDatacenter/network/My Network"
datastores:
- !!str "/MyDatacenter/datastore/MyDatastore2"
resourcePools:
- !!str "/MyDatacenter/host/Cluster-03/MyResourcePool" # NOTE: see below if you do not want to use a resource pool
folders:
- !!str "/MyDatacenter/vm/OrgDirectory/MyVMs"
templates:
- !!str "/MyDatacenter/vm/Templates/MyTemplates"
NOTE: If you do not want to create a resource pool, you can instead specify the cluster directly as /MyDatacenter/host/Cluster-03 in user.yaml, where Cluster-03 is your cluster name. In your cluster spec, you will need to specify /MyDatacenter/host/Cluster-03/Resources for the resourcePool field.
Set the admin credentials as environment variables:
export EKSA_VSPHERE_USERNAME=<ADMIN_VSPHERE_USERNAME>
export EKSA_VSPHERE_PASSWORD=<ADMIN_VSPHERE_PASSWORD>
If the user does not already exist, you can create the user and all the specified group and role objects by running:
eksctl anywhere exp vsphere setup user -f user.yaml --password '<NewUserPassword>'
If the user or any of the group or role objects already exist, use the force flag instead to overwrite Group-Role-Object mappings for the group, roles, and objects specified in the user.yaml config file:
eksctl anywhere exp vsphere setup user -f user.yaml --force
Please note that there is one more manual step to configure global permissions here .
Configure via govc
If you do not have the rights to create a new user, you can still configure the necessary roles and permissions using the govc cli .
#! /bin/bash
# govc calls to configure a user with minimal permissions
set -x
set -e
EKSA_USER='<Username>@<UserDomain>'
USER_ROLE='EKSAUserRole'
GLOBAL_ROLE='EKSAGlobalRole'
ADMIN_ROLE='EKSACloudAdminRole'
FOLDER_VM='/YourDatacenter/vm/YourVMFolder'
FOLDER_TEMPLATES='/YourDatacenter/vm/Templates'
NETWORK='/YourDatacenter/network/YourNetwork'
DATASTORE='/YourDatacenter/datastore/YourDatastore'
RESOURCE_POOL='/YourDatacenter/host/Cluster-01/Resources/YourResourcePool'
govc role.create "$GLOBAL_ROLE" $(curl https://raw.githubusercontent.com/aws/eks-anywhere/main/pkg/config/static/globalPrivs.json | jq .[] | tr '\n' ' ' | tr -d '"')
govc role.create "$USER_ROLE" $(curl https://raw.githubusercontent.com/aws/eks-anywhere/main/pkg/config/static/eksUserPrivs.json | jq .[] | tr '\n' ' ' | tr -d '"')
govc role.create "$ADMIN_ROLE" $(curl https://raw.githubusercontent.com/aws/eks-anywhere/main/pkg/config/static/adminPrivs.json | jq .[] | tr '\n' ' ' | tr -d '"')
govc permissions.set -group=false -principal "$EKSA_USER" -role "$GLOBAL_ROLE" /
govc permissions.set -group=false -principal "$EKSA_USER" -role "$ADMIN_ROLE" "$FOLDER_VM"
govc permissions.set -group=false -principal "$EKSA_USER" -role "$ADMIN_ROLE" "$FOLDER_TEMPLATES"
govc permissions.set -group=false -principal "$EKSA_USER" -role "$USER_ROLE" "$NETWORK"
govc permissions.set -group=false -principal "$EKSA_USER" -role "$USER_ROLE" "$DATASTORE"
govc permissions.set -group=false -principal "$EKSA_USER" -role "$USER_ROLE" "$RESOURCE_POOL"
NOTE: If you do not want to create a resource pool, you can instead specify the cluster directly as /MyDatacenter/host/Cluster-03 in user.yaml, where Cluster-03 is your cluster name. In your cluster spec, you will need to specify /MyDatacenter/host/Cluster-03/Resources for the resourcePool field.
Please note that there is one more manual step to configure global permissions here .
Configure via UI
Add a vCenter User
Ask your VSphere administrator to add a vCenter user that will be used for the provisioning of the EKS Anywhere cluster in VMware vSphere.
- Log in with the vSphere Client to the vCenter Server.
- Specify the user name and password for a member of the vCenter Single Sign-On Administrators group.
- Navigate to the vCenter Single Sign-On user configuration UI.
- From the Home menu, select Administration.
- Under Single Sign On, click Users and Groups.
- If vsphere.local is not the currently selected domain, select it from the drop-down menu. You cannot add users to other domains.
- On the Users tab, click Add.
- Enter a user name and password for the new user. The maximum number of characters allowed for the user name is 300. You cannot change the user name after you create a user. The password must meet the password policy requirements for the system.
- Click Add.
For more details, see vSphere Add vCenter Single Sign-On Users documentation.
Create and define user roles
When you add a user for creating clusters, that user initially has no privileges to perform management operations. So you have to add this user to groups with the required permissions, or assign a role or roles with the required permission to this user.
Three roles are needed to be able to create the EKS Anywhere cluster:
-
Create a global custom role: For example, you could name this EKS Anywhere Global. Define it for the user on the vCenter domain level and its children objects. Create this role with the following privileges:
> Content Library * Add library item * Check in a template * Check out a template * Create local library * Update files > vSphere Tagging * Assign or Unassign vSphere Tag * Assign or Unassign vSphere Tag on Object * Create vSphere Tag * Create vSphere Tag Category * Delete vSphere Tag * Delete vSphere Tag Category * Edit vSphere Tag * Edit vSphere Tag Category * Modify UsedBy Field For Category * Modify UsedBy Field For Tag > Sessions * Validate session -
Create a user custom role: The second role is also a custom role that you could call, for example, EKSAUserRole. Define this role with the following objects and children objects.
- The pool resource level and its children objects. This resource pool that our EKS Anywhere VMs will be part of.
- The storage object level and its children objects. This storage that will be used to store the cluster VMs.
- The network VLAN object level and its children objects. This network that will host the cluster VMs.
- The VM and Template folder level and its children objects.
Create this role with the following privileges:
> Content Library * Add library item * Check in a template * Check out a template * Create local library > Datastore * Allocate space * Browse datastore * Low level file operations > Folder * Create folder > vSphere Tagging * Assign or Unassign vSphere Tag * Assign or Unassign vSphere Tag on Object * Create vSphere Tag * Create vSphere Tag Category * Delete vSphere Tag * Delete vSphere Tag Category * Edit vSphere Tag * Edit vSphere Tag Category * Modify UsedBy Field For Category * Modify UsedBy Field For Tag > Network * Assign network > Resource * Assign virtual machine to resource pool > Scheduled task * Create tasks * Modify task * Remove task * Run task > Profile-driven storage * Profile-driven storage view > Storage views * View > vApp * Import > Virtual machine * Change Configuration - Add existing disk - Add new disk - Add or remove device - Advanced configuration - Change CPU count - Change Memory - Change Settings - Configure Raw device - Extend virtual disk - Modify device settings - Remove disk * Edit Inventory - Create from existing - Create new - Remove * Interaction - Power off - Power on * Provisioning - Clone template - Clone virtual machine - Create template from virtual machine - Customize guest - Deploy template - Mark as template - Read customization specifications * Snapshot management - Create snapshot - Remove snapshot - Revert to snapshot -
Create a default Administrator role: The third role is the default system role Administrator that you define to the user on the folder level and its children objects (VMs and OVA templates) that was created by the VSphere admistrator for you.
To create a role and define privileges check Create a vCenter Server Custom Role and Defined Privileges pages.
Manually set Global Permissions role in Global Permissions UI
vSphere does not currently support a public API for setting global permissions. Because of this, you will need to manually assign the Global Role you created to your user or group in the Global Permissions UI.
Make sure to select the Propagate to children box so the permissions get propagated down properly.
Deploy an OVA Template
If the user creating the cluster has permission and network access to create and tag a template, you can skip these steps because EKS Anywhere will automatically download the OVA and create the template if it can. If the user does not have the permissions or network access to create and tag the template, follow this guide. The OVA contains the operating system (Ubuntu, Bottlerocket, or RHEL) for a specific EKS Distro Kubernetes release and EKS Anywhere version. The following example uses Ubuntu as the operating system, but a similar workflow would work for Bottlerocket or RHEL.
Steps to deploy the OVA
- Go to the artifacts page and download or build the OVA template with the newest EKS Distro Kubernetes release to your computer.
- Log in to the vCenter Server.
- Right-click the folder you created above and select Deploy OVF Template. The Deploy OVF Template wizard opens.
- On the Select an OVF template page, select the Local file option, specify the location of the OVA template you downloaded to your computer, and click Next.
- On the Select a name and folder page, enter a unique name for the virtual machine or leave the default generated name, if you do not have other templates with the same name within your vCenter Server virtual machine folder. The default deployment location for the virtual machine is the inventory object where you started the wizard, which is the folder you created above. Click Next.
- On the Select a compute resource page, select the resource pool where to run the deployed VM template, and click Next.
- On the Review details page, verify the OVF or OVA template details and click Next.
- On the Select storage page, select a datastore to store the deployed OVF or OVA template and click Next.
- On the Select networks page, select a source network and map it to a destination network. Click Next.
- On the Ready to complete page, review the page and Click Finish. For details, see Deploy an OVF or OVA Template
To build your own Ubuntu OVA template check the Building your own Ubuntu OVA section.
To use the deployed OVA template to create the VMs for the EKS Anywhere cluster, you have to tag it with specific values for the os and eksdRelease keys.
The value of the os key is the operating system of the deployed OVA template, which is ubuntu in our scenario.
The value of the eksdRelease holds kubernetes and the EKS-D release used in the deployed OVA template.
Check the following Customize OVAs
page for more details.
Steps to tag the deployed OVA template:
- Go to the artifacts page and take notes of the tags and values associated with the OVA template you deployed in the previous step.
- In the vSphere Client, select Menu → Tags & Custom Attributes.
- Select the Tags tab and click Tags.
- Click New.
- In the Create Tag dialog box, copy the
ostag name associated with your OVA that you took notes of, which in our case isos:ubuntuand paste it as the name for the first tag required. - Specify the tag category
osif it exist or create it if it does not exist. - Click Create.
- Now to add the release tag, repeat steps 2-4.
- In the Create Tag dialog box, copy the
ostag name associated with your OVA that you took notes of, which in our case iseksdRelease:kubernetes-1-21-eks-8and paste it as the name for the second tag required. - Specify the tag category
eksdReleaseif it exist or create it if it does not exist. - Click Create.
- Navigate to the VM and Template tab.
- Select the folder that was created.
- Select deployed template and click Actions.
- From the drop-down menu, select Tags and Custom Attributes → Assign Tag.
- Select the tags we created from the list and confirm the operation.
6.4 - Create vSphere cluster
EKS Anywhere supports a VMware vSphere provider for EKS Anywhere deployments. This document walks you through setting up EKS Anywhere on vSphere in a way that:
- Deploys an initial cluster on your vSphere environment. That cluster can be used as a self-managed cluster (to run workloads) or a management cluster (to create and manage other clusters)
- Deploys zero or more workload clusters from the management cluster
If your initial cluster is a management cluster, it is intended to stay in place so you can use it later to modify, upgrade, and delete workload clusters. Using a management cluster makes it faster to provision and delete workload clusters. Also it lets you keep vSphere credentials for a set of clusters in one place: on the management cluster. The alternative is to simply use your initial cluster to run workloads. See Cluster topologies for details.
Important
Creating an EKS Anywhere management cluster is the recommended model. Separating management features into a separate, persistent management cluster provides a cleaner model for managing the lifecycle of workload clusters (to create, upgrade, and delete clusters), while workload clusters run user applications. This approach also reduces provider permissions for workload clusters.Note: Before you create your cluster, you have the option of validating the EKS Anywhere bundle manifest container images by following instructions in the Verify Cluster Images page.
Prerequisite Checklist
EKS Anywhere needs to:
- Be run on an Admin machine that has certain machine requirements .
- Have certain resources from your VMware vSphere deployment available.
- Have some preparation done before creating an EKS Anywhere cluster.
Also, see the Ports and protocols page for information on ports that need to be accessible from control plane, worker, and Admin machines.
Steps
The following steps are divided into two sections:
- Create an initial cluster (used as a management or self-managed cluster)
- Create zero or more workload clusters from the management cluster
Create an initial cluster
Follow these steps to create an EKS Anywhere cluster that can be used either as a management cluster or as a self-managed cluster (for running workloads itself).
-
Optional Configuration
Set License Environment Variable
Add a license to any cluster for which you want to receive paid support. If you are creating a licensed cluster, set and export the license variable (see License cluster if you are licensing an existing cluster):
export EKSA_LICENSE='my-license-here'After you have created your
eksa-mgmt-cluster.yamland set your credential environment variables, you will be ready to create the cluster.Configure Curated Packages
The Amazon EKS Anywhere Curated Packages are only available to customers with the Amazon EKS Anywhere Enterprise Subscription. To request a free trial, talk to your Amazon representative or connect with one here . Cluster creation will succeed if authentication is not set up, but some warnings may be genered. Detailed package configurations can be found here .
If you are going to use packages, set up authentication. These credentials should have limited capabilities :
export EKSA_AWS_ACCESS_KEY_ID="your*access*id" export EKSA_AWS_SECRET_ACCESS_KEY="your*secret*key" export EKSA_AWS_REGION="us-west-2" -
Generate an initial cluster config (named
mgmtfor this example):CLUSTER_NAME=mgmt eksctl anywhere generate clusterconfig $CLUSTER_NAME \ --provider vsphere > eksa-mgmt-cluster.yaml -
Modify the initial cluster config (
eksa-mgmt-cluster.yaml) as follows:- Refer to vsphere configuration for information on configuring this cluster config for a vSphere provider.
- Add Optional configuration settings as needed. See Github provider to see how to identify your Git information.
- Create at least two control plane nodes, three worker nodes, and three etcd nodes, to provide high availability and rolling upgrades.
-
Set Credential Environment Variables
Before you create the initial cluster, you will need to set and export these environment variables for your vSphere user name and password. Make sure you use single quotes around the values so that your shell does not interpret the values:
export EKSA_VSPHERE_USERNAME='billy' export EKSA_VSPHERE_PASSWORD='t0p$ecret'Note
If you have a username in the form ofdomain_name/user_name, you must specify it asuser_name@domain_nameto avoid errors in cluster creation. For example,vsphere.local/adminshould be specified asadmin@vsphere.local. -
Create cluster
For a regular cluster create (with internet access), type the following:
eksctl anywhere create cluster \ -f eksa-mgmt-cluster.yaml \ # --install-packages packages.yaml \ # uncomment to install curated packages at cluster creationFor an airgapped cluster create, follow Preparation for airgapped deployments instructions, then type the following:
eksctl anywhere create cluster \ -f eksa-mgmt-cluster.yaml \ --bundles-override ./eks-anywhere-downloads/bundle-release.yaml \ # --install-packages packages.yaml \ # uncomment to install curated packages at cluster creation -
Once the cluster is created you can use it with the generated
KUBECONFIGfile in your local directory:export KUBECONFIG=${PWD}/${CLUSTER_NAME}/${CLUSTER_NAME}-eks-a-cluster.kubeconfig -
Check the cluster nodes:
To check that the cluster completed, list the machines to see the control plane, etcd, and worker nodes:
kubectl get machines -AExample command output
NAMESPACE NAME PROVIDERID PHASE VERSION eksa-system mgmt-b2xyz vsphere:/xxxxx Running v1.24.2-eks-1-24-5 eksa-system mgmt-etcd-r9b42 vsphere:/xxxxx Running eksa-system mgmt-md-8-6xr-rnr vsphere:/xxxxx Running v1.24.2-eks-1-24-5 ...The etcd machine doesn’t show the Kubernetes version because it doesn’t run the kubelet service.
-
Check the initial cluster’s CRD:
To ensure you are looking at the initial cluster, list the CRD to see that the name of its management cluster is itself:
kubectl get clusters mgmt -o yamlExample command output
... kubernetesVersion: "1.31" managementCluster: name: mgmt workerNodeGroupConfigurations: ...Note
The initial cluster is now ready to deploy workload clusters. However, if you just want to use it to run workloads, you can deploy pod workloads directly on the initial cluster without deploying a separate workload cluster and skip the section on running separate workload clusters. To make sure the cluster is ready to run workloads, run the test application in the Deploy test workload section.
Create separate workload clusters
Follow these steps if you want to use your initial cluster to create and manage separate workload clusters.
-
Set License Environment Variable (Optional)
Add a license to any cluster for which you want to receive paid support. If you are creating a licensed cluster, set and export the license variable (see License cluster if you are licensing an existing cluster):
export EKSA_LICENSE='my-license-here' -
Generate a workload cluster config:
CLUSTER_NAME=w01 eksctl anywhere generate clusterconfig $CLUSTER_NAME \ --provider vsphere > eksa-w01-cluster.yamlRefer to the initial config described earlier for the required and optional settings.
NOTE: Ensure workload cluster object names (
Cluster,vSphereDatacenterConfig,vSphereMachineConfig, etc.) are distinct from management cluster object names. -
Be sure to set the
managementClusterfield to identify the name of the management cluster.For example, the management cluster, mgmt is defined for our workload cluster w01 as follows:
apiVersion: anywhere.eks.amazonaws.com/v1alpha1 kind: Cluster metadata: name: w01 spec: managementCluster: name: mgmt -
Create a workload cluster in one of the following ways:
-
GitOps: See Manage separate workload clusters with GitOps
-
Terraform: See Manage separate workload clusters with Terraform
NOTE:
spec.users[0].sshAuthorizedKeysmust be specified to SSH into your nodes when provisioning a cluster throughGitOpsorTerraform, as the EKS Anywhere Cluster Controller will not generate the keys likeeksctl CLIdoes when the field is empty. -
eksctl CLI: To create a workload cluster with
eksctl, run:eksctl anywhere create cluster \ -f eksa-w01-cluster.yaml \ --kubeconfig mgmt/mgmt-eks-a-cluster.kubeconfig \ # --install-packages packages.yaml \ # uncomment to install curated packages at cluster creationAs noted earlier, adding the
--kubeconfigoption tellseksctlto use the management cluster identified by that kubeconfig file to create a different workload cluster. -
kubectl CLI: The cluster lifecycle feature lets you use
kubectl, or other tools that that can talk to the Kubernetes API, to create a workload cluster. To usekubectl, run:kubectl apply -f eksa-w01-cluster.yamlTo check the state of a cluster managed with the cluster lifecyle feature, use
kubectlto show the cluster object with its status.The
statusfield on the cluster object field holds information about the current state of the cluster.kubectl get clusters w01 -o yamlThe cluster has been fully upgraded once the status of the
Readycondition is markedTrue. See the cluster status guide for more information.
-
-
To check the workload cluster, get the workload cluster credentials and run a test workload:
-
If your workload cluster was created with
eksctl, change your credentials to point to the new workload cluster (for example,w01), then run the test application with:export CLUSTER_NAME=w01 export KUBECONFIG=${PWD}/${CLUSTER_NAME}/${CLUSTER_NAME}-eks-a-cluster.kubeconfig kubectl apply -f "https://anywhere.eks.amazonaws.com/manifests/hello-eks-a.yaml" -
If your workload cluster was created with GitOps or Terraform, the kubeconfig for your new cluster is stored as a secret on the management cluster. You can get credentials and run the test application as follows:
kubectl get secret -n eksa-system w01-kubeconfig -o jsonpath='{.data.value}' | base64 —decode > w01.kubeconfig export KUBECONFIG=w01.kubeconfig kubectl apply -f "https://anywhere.eks.amazonaws.com/manifests/hello-eks-a.yaml"
-
-
Add more workload clusters:
To add more workload clusters, go through the same steps for creating the initial workload, copying the config file to a new name (such as
eksa-w02-cluster.yaml), modifying resource names, and running the create cluster command again.
Next steps
-
See the Cluster management section for more information on common operational tasks like scaling and deleting the cluster.
-
See the Package management section for more information on post-creation curated packages installation.
6.5 - Configure for vSphere
This is a generic template with detailed descriptions below for reference.
Key: Resources are in green ; Links to field descriptions are in blue
apiVersion: anywhere.eks.amazonaws.com/v1alpha1 kind: Cluster metadata: name: my-cluster-name # Name of the cluster (required) spec: clusterNetwork: # Cluster network configuration (required) cniConfig: # Cluster CNI plugin - default: cilium (required) cilium: {} pods: cidrBlocks: # Internal Kubernetes subnet CIDR block for pods (required) - 192.168.0.0/16 services: cidrBlocks: # Internal Kubernetes subnet CIDR block for services (required) - 10.96.0.0/12 controlPlaneConfiguration: # Specific cluster control plane config (required) count: 2 # Number of control plane nodes (required) endpoint: # IP for control plane endpoint on your network (required) host: xxx.xxx.xxx.xxx machineGroupRef: # vSphere-specific Kubernetes node config (required) kind: VSphereMachineConfig name: my-cluster-machines taints: # Taints applied to control plane nodes - key: "key1" value: "value1" effect: "NoSchedule" labels: # Labels applied to control plane nodes "key1": "value1" "key2": "value2" datacenterRef: # Kubernetes object with vSphere-specific config kind: VSphereDatacenterConfig name: my-cluster-datacenter externalEtcdConfiguration: count: 3 # Number of etcd members machineGroupRef: # vSphere-specific Kubernetes etcd config kind: VSphereMachineConfig name: my-cluster-machines kubernetesVersion: "1.31" # Kubernetes version to use for the cluster (required) workerNodeGroupConfigurations: # List of node groups you can define for workers (required) - count: 2 # Number of worker nodes machineGroupRef: # vSphere-specific Kubernetes node objects (required) kind: VSphereMachineConfig name: my-cluster-machines name: md-0 # Name of the worker nodegroup (required) taints: # Taints to apply to worker node group nodes - key: "key1" value: "value1" effect: "NoSchedule" labels: # Labels to apply to worker node group nodes "key1": "value1" "key2": "value2" failureDomains: # List of failure domains used for this worker node group - failuredomain-01 --- apiVersion: anywhere.eks.amazonaws.com/v1alpha1 kind: VSphereDatacenterConfig metadata: name: my-cluster-datacenter spec: datacenter: "datacenter1" # vSphere datacenter name on which to deploy EKS Anywhere (required) server: "myvsphere.local" # FQDN or IP address of vCenter server (required) network: "network1" # Path to the VM network on which to deploy EKS Anywhere (required) insecure: false # Set to true if vCenter does not have a valid certificate thumbprint: "1E:3B:A1:4C:B2:..." # SHA1 thumprint of vCenter server certificate (required if insecure=false) failureDomains: # List of failure domains used for the worker nodes - name: failuredomain-01 computeCluster: "computeCluster-1" resourcePool: "resourcePool1" datastore: "dataStore1" folder: "folder1" network: "network1" - name: failuredomain-02 computeCluster: "computeCluster-2" resourcePool: "resourcePool2" datastore: "dataStore2" folder: "folder2" network: "network2" --- apiVersion: anywhere.eks.amazonaws.com/v1alpha1 kind: VSphereMachineConfig metadata: name: my-cluster-machines spec: diskGiB: 25 # Size of disk on VMs, if no snapshots datastore: "datastore1" # Path to vSphere datastore to deploy EKS Anywhere on (required) folder: "folder1" # Path to VM folder for EKS Anywhere cluster VMs (required) numCPUs: 2 # Number of CPUs on virtual machines memoryMiB: 8192 # Size of RAM on VMs osFamily: "bottlerocket" # Operating system on VMs networks: # Configure second network interface on workernode (optional) - "network-1" - "network-2" resourcePool: "resourcePool1" # vSphere resource pool for EKS Anywhere VMs (required) storagePolicyName: "storagePolicy1" # Storage policy name associated with VMs template: "bottlerocket-kube-v1-31" # VM template for EKS Anywhere (required for RHEL/Ubuntu-based OVAs) cloneMode: "fullClone" # Clone mode to use when cloning VMs from the template users: # Add users to access VMs via SSH - name: "ec2-user" # Name of each user set to access VMs sshAuthorizedKeys: # SSH keys for user needed to access VMs - "ssh-rsa AAAAB3NzaC1yc2E..." tags: # List of tags to attach to cluster VMs, in URN format - "urn:vmomi:InventoryServiceTag:5b3e951f-4e1d-4511-95b1-5ba1ea97245c:GLOBAL" - "urn:vmomi:InventoryServiceTag:cfee03d0-0189-4f27-8c65-fe75086a86cd:GLOBAL"
The following additional optional configuration can also be included:
- CNI
- IAM Roles for Service Accounts
- IAM Authenticator
- OIDC
- Gitops
- Proxy
- Registry Mirror
- Host OS Config
- Machine Health Checks
- API Server Extra Args
Cluster Fields
name (required)
Name of your cluster my-cluster-name in this example
clusterNetwork (required)
Network configuration.
clusterNetwork.cniConfig (required)
CNI plugin configuration. Supports cilium.
clusterNetwork.cniConfig.cilium.policyEnforcementMode (optional)
Optionally specify a policyEnforcementMode of default, always or never.
clusterNetwork.cniConfig.cilium.egressMasqueradeInterfaces (optional)
Optionally specify a network interface name or interface prefix used for masquerading. See EgressMasqueradeInterfaces option.
clusterNetwork.cniConfig.cilium.skipUpgrade (optional)
When true, skip Cilium maintenance during upgrades. Also see Use a custom CNI.
clusterNetwork.cniConfig.cilium.routingMode (optional)
Optionally specify the routing mode. Accepts default and direct. Also see RoutingMode
option.
clusterNetwork.cniConfig.cilium.ipv4NativeRoutingCIDR (optional)
Optionally specify the CIDR to use when RoutingMode is set to direct. When specified, Cilium assumes networking for this CIDR is preconfigured and hands traffic destined for that range to the Linux network stack without applying any SNAT.
clusterNetwork.cniConfig.cilium.ipv6NativeRoutingCIDR (optional)
Optionally specify the IPv6 CIDR to use when RoutingMode is set to direct. When specified, Cilium assumes networking for this CIDR is preconfigured and hands traffic destined for that range to the Linux network stack without applying any SNAT.
clusterNetwork.cniConfig.cilium.cniExclusive (optional)
Controls whether Cilium should remove other CNI configuration files. When true (default), Cilium removes other CNI configs; when false, it leaves them alone. For more information, see CNI Exclusive Mode configuration.
clusterNetwork.pods.cidrBlocks[0] (required)
The pod subnet specified in CIDR notation. Only 1 pod CIDR block is permitted. The CIDR block should not conflict with the host or service network ranges.
clusterNetwork.services.cidrBlocks[0] (required)
The service subnet specified in CIDR notation. Only 1 service CIDR block is permitted. This CIDR block should not conflict with the host or pod network ranges.
clusterNetwork.dns.resolvConf.path (optional)
File path to a file containing a custom DNS resolver configuration.
controlPlaneConfiguration (required)
Specific control plane configuration for your Kubernetes cluster.
controlPlaneConfiguration.count (required)
Number of control plane nodes
controlPlaneConfiguration.machineGroupRef (required)
Refers to the Kubernetes object with vsphere specific configuration for your nodes. See VSphereMachineConfig Fields below.
controlPlaneConfiguration.endpoint.host (required)
A unique IP you want to use for the control plane VM in your EKS Anywhere cluster. Choose an IP in your network range that does not conflict with other VMs.
NOTE: This IP should be outside the network DHCP range as it is a floating IP that gets assigned to one of the control plane nodes for kube-apiserver loadbalancing. Suggestions on how to ensure this IP does not cause issues during cluster creation process are here
controlPlaneConfiguration.taints (optional)
A list of taints to apply to the control plane nodes of the cluster.
Replaces the default control plane taint. For k8s versions prior to 1.24, it replaces node-role.kubernetes.io/master. For k8s versions 1.24+, it replaces node-role.kubernetes.io/control-plane. The default control plane components will tolerate the provided taints.
Modifying the taints associated with the control plane configuration will cause new nodes to be rolled-out, replacing the existing nodes.
NOTE: The taints provided will be used instead of the default control plane taint. Any pods that you run on the control plane nodes must tolerate the taints you provide in the control plane configuration.
controlPlaneConfiguration.labels (optional)
A list of labels to apply to the control plane nodes of the cluster. This is in addition to the labels that EKS Anywhere will add by default.
Modifying the labels associated with the control plane configuration will cause new nodes to be rolled out, replacing the existing nodes.
workerNodeGroupConfigurations (required)
This takes in a list of node groups that you can define for your workers. You may define one or more worker node groups.
workerNodeGroupConfigurations[*].count (optional)
Number of worker nodes. (default: 1) It will be ignored if the cluster autoscaler curated package
is installed and autoscalingConfiguration is used to specify the desired range of replicas.
Refers to troubleshooting machine health check remediation not allowed and choose a sufficient number to allow machine health check remediation.
workerNodeGroupConfigurations[*].machineGroupRef (required)
Refers to the Kubernetes object with vsphere specific configuration for your nodes. See VSphereMachineConfig Fields below.
workerNodeGroupConfigurations[*].name (required)
Name of the worker node group (default: md-0)
workerNodeGroupConfigurations[*].autoscalingConfiguration.minCount (optional)
Minimum number of nodes for this node group’s autoscaling configuration.
workerNodeGroupConfigurations[*].autoscalingConfiguration.maxCount (optional)
Maximum number of nodes for this node group’s autoscaling configuration.
workerNodeGroupConfigurations[*].taints (optional)
A list of taints to apply to the nodes in the worker node group.
Modifying the taints associated with a worker node group configuration will cause new nodes to be rolled-out, replacing the existing nodes associated with the configuration.
At least one node group must NOT have NoSchedule or NoExecute taints applied to it.
workerNodeGroupConfigurations[*].labels (optional)
A list of labels to apply to the nodes in the worker node group. This is in addition to the labels that EKS Anywhere will add by default.
Modifying the labels associated with a worker node group configuration will cause new nodes to be rolled out, replacing the existing nodes associated with the configuration.
workerNodeGroupConfigurations[*].kubernetesVersion (optional)
The Kubernetes version you want to use for this worker node group. The Kubernetes versions supported by your EKS Anywhere version are tabulated in this section.
Known issue related to Kubernetes versions whose minor version is a multiple of 10
Must be less than or equal to the cluster kubernetesVersion defined at the root level of the cluster spec. The worker node Kubernetes version must be no more than two minor Kubernetes versions lower than the cluster control plane’s Kubernetes version. Removing workerNodeGroupConfiguration.kubernetesVersion will trigger an upgrade of the node group to the kubernetesVersion defined at the root level of the cluster spec.
workerNodeGroupConfigurations[*].failureDomains (optional)
The failure domains you want to use for this worker node group. This feature is available behind feature flag VSPHERE_FAILURE_DOMAIN_ENABLED. Set environment variable as below to enable this feature.
export VSPHERE_FAILURE_DOMAIN_ENABLED=true
Failure domains must be selected from the predefined list of failure domains defined in VSphereDatacenterConfig.failureDomains
externalEtcdConfiguration.count (optional)
Number of etcd members
externalEtcdConfiguration.machineGroupRef (optional)
Refers to the Kubernetes object with vsphere specific configuration for your etcd members. See VSphereMachineConfig Fields below.
datacenterRef (required)
Refers to the Kubernetes object with vsphere environment specific configuration. See VSphereDatacenterConfig Fields below.
kubernetesVersion (required)
The Kubernetes version you want to use for your cluster. The Kubernetes versions supported by your EKS Anywhere version are tabulated in this section.
Known issue related to Kubernetes versions whose minor version is a multiple of 10
VSphereDatacenterConfig Fields
datacenter (required)
The name of the vSphere datacenter to deploy the EKS Anywhere cluster on. For example SDDC-Datacenter.
network (required)
The path to the VM network to deploy your EKS Anywhere cluster on. For example, /<DATACENTER>/network/<NETWORK_NAME>.
Use govc find -type n to see a list of networks.
server (required)
The vCenter server fully qualified domain name or IP address. If the server IP is used, the thumbprint must be set
or insecure must be set to true.
insecure (optional)
Set insecure to true if the vCenter server does not have a valid certificate. (Default: false)
thumbprint (required if insecure=false)
The SHA1 thumbprint of the vCenter server certificate which is only required if you have a self signed certificate.
There are several ways to obtain your vCenter thumbprint. The easiest way is if you have govc installed, you
can run:
govc about.cert -thumbprint -k
Another way is from the vCenter web UI, go to Administration/Certificate Management and click view details of the
machine certificate. The format of this thumbprint does not exactly match the format required though and you will
need to add : to separate each hexadecimal value.
Another way to get the thumbprint is use this command with your servers certificate in a file named ca.crt:
openssl x509 -sha1 -fingerprint -in ca.crt -noout
If you specify the wrong thumbprint, an error message will be printed with the expected thumbprint. If no valid
certificate is being used, insecure must be set to true.
failuredomains (optional)
The list of failure domains to distribute worker nodes across the infrastructure.This feature is available behind feature flag VSPHERE_FAILURE_DOMAIN_ENABLED. Set environment variable as below to enable this feature.
export VSPHERE_FAILURE_DOMAIN_ENABLED=true
failureDomains[0].name
Name is used as a unique identifier for each failure domain.
failureDomains[0].computeCluster
ComputeCluster is the name or inventory path of the computecluster in which the VM is created/located.
failureDomains[0].resourcePool
ResourcePool is the name or inventory path of the resource pool in which the VM is created/located.
failureDomains[0].datastore
Datastore is the name or inventory path of the datastore in which the VM is created/located.
failureDomains[0].folder
Folder is the name or inventory path of the folder in which the the VM is created/located.
failureDomains[0].network
Network is the name or inventory path of the network which will be added to the VM.
VSphereMachineConfig Fields
memoryMiB (optional)
Size of RAM on virtual machines (Default: 8192)
numCPUs (optional)
Number of CPUs on virtual machines (Default: 2)
osFamily (optional)
Operating System on virtual machines. Permitted values: bottlerocket, ubuntu, redhat (Default: bottlerocket)
diskGiB (optional)
Size of disk on virtual machines if snapshots aren’t included (Default: 25)
networks (optional)
The path to the VM network to deploy your EKS Anywhere cluster on. For example, /<DATACENTER>/network/<NETWORK_NAME>. Use the array to specify the networks you want to use, the first network in the array will serve as the primary interface and is highly recommended to use the same network configured in datacenter section.Use govc find -type n to see a list of networks
Important Limitations
- Multi-Network Interface Support:
- Multiple network interfaces are only supported on worker nodes and NOT supported on controlplane node
- Maximum of 2 network interfaces per worker node.
- Operating System Compatibility:
- EKSA CLI v0.24.0+: Ubuntu and RHEL operating systems supported
- EKSA CLI v0.24.1+: Bottlerocket operating system supported
users (optional)
The users you want to configure to access your virtual machines. Only one is permitted at this time
users[0].name (optional)
The name of the user you want to configure to access your virtual machines through ssh.
The default is ec2-user if osFamily=bottlrocket and capv if osFamily=ubuntu
users[0].sshAuthorizedKeys (optional)
The SSH public keys you want to configure to access your virtual machines through ssh (as described below). Only 1 is supported at this time.
users[0].sshAuthorizedKeys[0] (optional)
This is the SSH public key that will be placed in authorized_keys on all EKS Anywhere cluster VMs so you can ssh into
them. The user will be what is defined under name above. For example:
ssh -i <private-key-file> <user>@<VM-IP>
The default is generating a key in your $(pwd)/<cluster-name> folder when not specifying a value
template (optional)
The VM template to use for your EKS Anywhere cluster. This template was created when you
imported the OVA file into vSphere
.
This is a required field if you are using Ubuntu-based or RHEL-based OVAs.
The template must contain the Cluster.Spec.KubernetesVersion or Cluster.Spec.WorkerNodeGroupConfiguration[].KubernetesVersion version (in case of modular upgrade). For example, if the Kubernetes version is 1.31, template must include 1.31, 1_31, 1-31 or 131.
cloneMode (optional)
cloneMode defines the clone mode to use when creating the cluster VMs from the template. Allowed values are:
fullClone: With full clone, the cloned VM is a separate independent copy of the template. This makes provisioning the VMs a bit slower at the cost of better customization and performance.linkedClone: With linked clone, the cloned VM shares the parent template’s virtual disk. This makes provisioning the VMs faster while also saving the disk space. Linked clone does not allow customizing the disk size. The template should meet the following properties to uselinkedClone:- The template needs to have a snapshot
- The template’s disk size must match the VSphereMachineConfig’s diskGiB
If this field is not specified, EKS Anywhere tries to determine the clone mode based on the following criteria:
- It uses linkedClone if the template has snapshots and the template diskSize matches the machineConfig DiskGiB.
- Otherwise, it uses use full clone.
datastore (required)
The path to the vSphere datastore
to deploy your EKS Anywhere cluster on, for example /<DATACENTER>/datastore/<DATASTORE_NAME>.
Use govc find -type s to get a list of datastores.
folder (required)
The path to a VM folder for your EKS Anywhere cluster VMs. This allows you to organize your VMs. If the folder does not exist,
it will be created for you. If the folder is blank, the VMs will go in the root folder.
For example /<DATACENTER>/vm/<FOLDER_NAME>/....
Use govc find -type f to get a list of existing folders.
resourcePool (required)
The vSphere Resource pools for your VMs in the EKS Anywhere cluster. Examples of resource pool values include:
- If there is no resource pool:
/<datacenter>/host/<cluster-name>/Resources - If there is a resource pool:
/<datacenter>/host/<cluster-name>/Resources/<resource-pool-name> - The wild card option
*/Resourcesalso often works.
Use govc find -type p to get a list of available resource pools.
storagePolicyName (optional)
The storage policy name associated with your VMs. Generally this can be left blank.
Use govc storage.policy.ls to get a list of available storage policies.
tags (optional)
Optional list of tags to attach to your cluster VMs in the URN format.
Example:
tags:
- urn:vmomi:InventoryServiceTag:8e0ce079-0675-47d6-8665-16ada4e6dabd:GLOBAL
hostOSConfig (optional)
Optional host OS configurations for the EKS Anywhere Kubernetes nodes. More information in the Host OS Configuration section.
Optional VSphere Credentials
Use the following environment variables to configure the Cloud Provider with different credentials.
EKSA_VSPHERE_CP_USERNAME
Username for Cloud Provider (Default: $EKSA_VSPHERE_USERNAME).
EKSA_VSPHERE_CP_PASSWORD
Password for Cloud Provider (Default: $EKSA_VSPHERE_PASSWORD).
6.6 - Customize vSphere
6.6.1 - Import OVAs
If you want to specify an OVA template, you will need to import OVA files into vSphere before you can use it in your EKS Anywhere cluster. This guide was written using VMware Cloud on AWS, but the VMware OVA import guide can be found here.
Note
If you don’t specify a template in the cluster spec file, EKS Anywhere will use the proper default one for the Kubernetes minor version and OS family you specified in the spec file. If the template doesn’t exist, it will import the appropriate OVA into vSphere and add the necessary tags.
The default OVA for a Kubernetes minor version + OS family will change over time, for example, when a new EKS Distro version is released. In that case, new clusters will use the new OVA (EKS Anywhere will import it automatically).
Warning
Do not power on the imported OVA directly as it can cause some undesired configurations on the OS template and affect cluster creation. If you want to explore or modify the OS, please follow the instructions to customize the OVA.EKS Anywhere supports the following operating system families
- Bottlerocket (default)
- Ubuntu
- RHEL
A list of OVAs for this release can be found on the artifacts page.
Using vCenter Web User Interface
-
Right click on your Datacenter, select Deploy OVF Template

-
Select an OVF template using URL or selecting a local OVF file and click on Next. If you are not able to select an OVF template using URL, download the file and use Local file option.
Note: If you are using Bottlerocket OVAs, please select local file option.

-
Select a folder where you want to deploy your OVF package (most of our OVF templates are under SDDC-Datacenter directory) and click on Next. You cannot have an OVF template with the same name in one directory. For workload VM templates, leave the Kubernetes version in the template name for reference. A workload VM template will support at least one prior Kubernetes major versions.

-
Select any compute resource to run (from cluster-1, 10.2.34.5, etc..) the deployed VM and click on Next

-
Review the details and click Next.
-
Accept the agreement and click Next.
-
Select the appropriate storage (e.g. “WorkloadDatastore“) and click Next.
-
Select destination network (e.g. “sddc-cgw-network-1”) and click Next.
-
Finish.
-
Snapshot the VM. Right click on the imported VM and select Snapshots -> Take Snapshot… (It is highly recommended that you snapshot the VM. This will reduce the time it takes to provision machines and cluster creation will be faster. If you prefer not to take snapshot, skip to step 13)

-
Name your template (e.g. “root”) and click Create.

-
Snapshots for the imported VM should now show up under the Snapshots tab for the VM.

-
Right click on the imported VM and select Template and Convert to Template

Steps to deploy a template using GOVC (CLI)
To deploy a template using govc, you must first ensure that you have
GOVC installed
. You need to set and export three
environment variables to run govc GOVC_USERNAME, GOVC_PASSWORD and GOVC_URL.
-
Import the template to a content library in vCenter using URL or selecting a local OVA file
Using URL:
govc library.import -k -pull <library name> <URL for the OVA file>Using a file from the local machine:
govc library.import <library name> <path to OVA file on local machine> -
Deploy the template
govc library.deploy -pool <resource pool> -folder <folder location to deploy template> /<library name>/<template name> <name of new VM>2a. If using Bottlerocket template for newer Kubernetes version than 1.21, resize disk 1 to 22G
govc vm.disk.change -vm <template name> -disk.label "Hard disk 1" -size 22G2b. If using Bottlerocket template for Kubernetes version 1.21, resize disk 2 to 20G
govc vm.disk.change -vm <template name> -disk.label "Hard disk 2" -size 20G -
Take a snapshot of the VM (It is highly recommended that you snapshot the VM. This will reduce the time it takes to provision machines and cluster creation will be faster. If you prefer not to take snapshot, skip this step)
govc snapshot.create -vm ubuntu-2004-kube-v1.25.6 root -
Mark the new VM as a template
govc vm.markastemplate <name of new VM>
Important Additional Steps to Tag the OVA
Using vCenter UI
Tag to indicate OS family
- Select the template that was newly created in the steps above and navigate to Summary -> Tags.

- Click Assign -> Add Tag to create a new tag and attach it

- Name the tag os:ubuntu or os:bottlerocket

Tag to indicate eksd release
- Select the template that was newly created in the steps above and navigate to Summary -> Tags.

- Click Assign -> Add Tag to create a new tag and attach it

- Name the tag eksdRelease:{eksd release for the selected ova}, for example eksdRelease:kubernetes-1-25-eks-5 for the 1.25 ova. You can find the rest of eksd releases in the previous section
. If it’s the first time you add an
eksdReleasetag, you would need to create the category first. Click on “Create New Category” and name iteksdRelease.
Using govc
Tag to indicate OS family
- Create tag category
govc tags.category.create -t VirtualMachine os
- Create tags os:ubuntu and os:bottlerocket
govc tags.create -c os os:bottlerocket
govc tags.create -c os os:ubuntu
- Attach newly created tag to the template
govc tags.attach os:bottlerocket <Template Path>
govc tags.attach os:ubuntu <Template Path>
- Verify tag is attached to the template
govc tags.ls <Template Path>
Tag to indicate eksd release
- Create tag category
govc tags.category.create -t VirtualMachine eksdRelease
- Create the proper eksd release Tag, depending on your template. You can find the eksd releases in the previous section . For example eksdRelease:kubernetes-1-25-eks-5 for the 1.25 template.
govc tags.create -c eksdRelease eksdRelease:kubernetes-1-25-eks-5
- Attach newly created tag to the template
govc tags.attach eksdRelease:kubernetes-1-25-eks-5 <Template Path>
- Verify tag is attached to the template
govc tags.ls <Template Path>
Note
If the tags above are not applied as shown exactly, eks-a template validations will fail and CLI will abortAfter you are done you can use the template for your workload cluster.
6.6.2 - Custom Ubuntu OVAs
There may be a need to make specific configuration changes on the imported ova template before using it to create/update EKS-A clusters.
Set up SSH Access for Imported OVA
SSH user and key need to be configured in order to allow SSH login to the VM template
Clone template to VM
Create an environment variable to hold the name of modified VM/template
export VM=<vm-name>
Clone the imported OVA template to create VM
govc vm.clone -on=false -vm=<full-path-to-imported-template> - folder=<full-path-to-folder-that-will-contain-the-VM> -ds=<datastore> $VM
Configure VM with cloud-init and the VMX GuestInfo datasource
Create a metadata.yaml file
instance-id: cloud-vm
local-hostname: cloud-vm
network:
version: 2
ethernets:
nics:
match:
name: ens*
dhcp4: yes
Create a userdata.yaml file
#cloud-config
users:
- default
- name: <username>
primary_group: <username>
sudo: ALL=(ALL) NOPASSWD:ALL
groups: sudo, wheel
ssh_import_id: None
lock_passwd: true
ssh_authorized_keys:
- <user's ssh public key>
Export environment variable containing the cloud-init metadata and userdata
export METADATA=$(gzip -c9 <metadata.yaml | { base64 -w0 2>/dev/null || base64; }) \
USERDATA=$(gzip -c9 <userdata.yaml | { base64 -w0 2>/dev/null || base64; })
Assign metadata and userdata to VM’s guestinfo
govc vm.change -vm "${VM}" \
-e guestinfo.metadata="${METADATA}" \
-e guestinfo.metadata.encoding="gzip+base64" \
-e guestinfo.userdata="${USERDATA}" \
-e guestinfo.userdata.encoding="gzip+base64"
Power the VM on
govc vm.power -on “$VM”
Customize the VM
Once the VM is powered on and fetches an IP address, ssh into the VM using your private key corresponding to the public key specified in userdata.yaml
ssh -i <private-key-file> username@<VM-IP>
At this point, you can make the desired configuration changes on the VM. The following sections describe some of the things you may want to do:
Add a Certificate Authority
Copy your CA certificate under /usr/local/share/ca-certificates and run sudo update-ca-certificates which will place the certificate under the /etc/ssl/certs directory.
Add Authentication Credentials for a Private Registry
If /etc/containerd/config.toml is not present initially, the default configuration can be generated by running the containerd config default > /etc/containerd/config.toml command. To configure a credential for a specific registry, create/modify the /etc/containerd/config.toml as follows:
# explicitly use v2 config format
version = 2
# The registry host has to be a domain name or IP. Port number is also
# needed if the default HTTPS or HTTP port is not used.
[plugins."io.containerd.grpc.v1.cri".registry.configs."registry1-host:port".auth]
username = ""
password = ""
auth = ""
identitytoken = ""
# The registry host has to be a domain name or IP. Port number is also
# needed if the default HTTPS or HTTP port is not used.
[plugins."io.containerd.grpc.v1.cri".registry.configs."registry2-host:port".auth]
username = ""
password = ""
auth = ""
identitytoken = ""
Restart containerd service with the sudo systemctl restart containerd command.
Convert VM to a Template
After you have customized the VM, you need to convert it to a template.
Cleanup the machine and power off the VM
This step is needed because of a known issue in Ubuntu which results in the clone VMs getting the same DHCP IP
sudo su
echo -n > /etc/machine-id
rm /var/lib/dbus/machine-id
ln -s /etc/machine-id /var/lib/dbus/machine-id
cloud-init clean -l --machine-id
Delete the hostname from file
/etc/hostname
Delete the networking config file
rm -rf /etc/netplan/50-cloud-init.yaml
Edit the cloud init config to turn preserve_hostname to false
vi /etc/cloud/cloud.cfg
Power the VM down
govc vm.power -off "$VM"
Take a snapshot of the VM
It is recommended to take a snapshot of the VM as it reduces the provisioning time for the machines and makes cluster creation faster.
If you do snapshot the VM, you will not be able to customize the disk size of your cluster VMs. If you prefer not to take a snapshot, skip this step.
govc snapshot.create -vm "$VM" root
Convert VM to template
govc vm.markastemplate $VM
Tag the template appropriately as described here
Use this customized template to create/upgrade EKS Anywhere clusters
6.7 -
- vCenter endpoint (must be accessible to EKS Anywhere clusters)
- public.ecr.aws
- anywhere-assets.eks.amazonaws.com (to download the EKS Anywhere binaries, manifests and OVAs)
- distro.eks.amazonaws.com (to download EKS Distro binaries and manifests)
- d2glxqk2uabbnd.cloudfront.net (for EKS Anywhere and EKS Distro ECR container images)
- api.ecr.us-west-2.amazonaws.com (for EKS Anywhere package authentication matching your region)
- d5l0dvt14r5h8.cloudfront.net (for EKS Anywhere package ECR container images)
- api.github.com (only if GitOps is enabled)
- sts.amazonaws.com (only if AWS IAM Authenticator is enabled)
7 - Create Bare Metal cluster
7.1 - Overview
Creating a Bare Metal cluster
The following diagram illustrates what happens when you create an EKS Anywhere cluster on bare metal. You can run EKS Anywhere on bare metal as a single node cluster with the Kubernetes control plane and workloads co-located on a single server, as a multi-node cluster with the Kubernetes control plane and workloads co-located on the same servers, and as a multi-node cluster with the Kubernetes control plane and worker nodes on different, dedicated servers.
Start creating a Bare Metal cluster

1. Generate a config file for Bare Metal
Identify the provider (--provider tinkerbell) and the cluster name to the eksctl anywhere generate clusterconfig command and direct the output into a cluster config .yaml file.
2. Modify the config file and hardware CSV file
Modify the generated cluster config file to suit your situation.
Details about this config file are contained on the Bare Metal Config
page.
Create a hardware configuration file (hardware.csv) as described in Prepare hardware inventory
.
3. Launch the cluster creation
Run the eksctl anywhere cluster create command, providing the cluster config and hardware CSV files.
To see details on the cluster creation process, increase verbosity (-v=9 provides maximum verbosity).
4. Create bootstrap cluster and provision hardware
The cluster creation process starts by creating a temporary Kubernetes bootstrap cluster on the Administrative machine. Containerized components of the Tinkerbell provisioner run either as pods on the bootstrap cluster (Hegel, Rufio, and Tink) or directly as containers on Docker (Boots). Those Tinkerbell components drive the provisioning of the operating systems and Kubernetes components on each of the physical computers.
With the information gathered from the cluster specification and the hardware CSV file, three custom resource definitions (CRDs) are created. These include:
- Hardware custom resources: Which store hardware information for each machine
- Template custom resources: Which store the tasks and actions
- Workflow custom resources: Which put together the complete hardware and template information for each machine. There are different workflows for control plane and worker nodes.
As the bootstrap cluster comes up and Tinkerbell components are started, you should see messages like the following:
$ eksctl anywhere create cluster --hardware-csv hardware.csv -f eksa-mgmt-cluster.yaml
Performing setup and validations
Tinkerbell Provider setup is valid
Validate certificate for registry mirror
Create preflight validations pass
Creating new bootstrap cluster
Provider specific pre-capi-install-setup on bootstrap cluster
Installing cluster-api providers on bootstrap cluster
Provider specific post-setup
Creating new workload cluster
At this point, Tinkerbell will try to boot up the machines in the target cluster.
Continuing cluster creation
Tinkerbell takes over the activities for creating provisioning the Bare Metal machines to become the new target cluster. See Overview of Tinkerbell in EKS Anywhere for examples of commands you can run to watch over this process.

1. Tinkerbell network boots and configures nodes
- Rufio uses BMC information to set the power state for the first control plane node it wants to provision.
- When the node boots from its NIC, it talks to the Boots DHCP server, which fetches the kernel and initramfs (HookOS) needed to network boot the machine.
- With HookOS running on the node, the operating system identified by
IMG_URLin the cluster specification is copied to the identifiedDEST_DISKon the machine. - The Hegel components provides data stores that contain information used by services such as cloud-init to configure each system.
- Next, the workflow is run on the first control plane node, followed by network booting and running the workflow for each subsequent control plane node.
- Once the control plane is up, worker nodes are network booted and workflows are run to deploy each node.
2. Tinkerbell components move to the target cluster
Once all the defined nodes are added to the cluster, the Tinkerbell components and associated data are moved to run as pods on worker nodes in the new workload cluster.
Deleting Tinkerbell from Admin machine
All Tinkerbell-related pods and containers are then deleted from the Admin machine.
Further management of tinkerbell and related information can be done using from the new cluster, using tools such as kubectl.

Using Tinkerbell on EKS Anywhere
The sections below step through how Tinkerbell is integrated with EKS Anywhere to deploy a Bare Metal cluster. While based on features described in Tinkerbell Documentation , EKS Anywhere has modified and added to Tinkerbell components such that the entire Tinkerbell stack is now Kubernetes-friendly and can run on a Kubernetes cluster.
Create bare metal CSV file
The information that Tinkerbell uses to provision machines for the target EKS Anywhere cluster needs to be gathered in a CSV file with the following format:
hostname,bmc_ip,bmc_username,bmc_password,mac,ip_address,netmask,gateway,nameservers,labels,disk
eksa-cp01,10.10.44.1,root,PrZ8W93i,CC:48:3A:00:00:01,10.10.50.2,255.255.254.0,10.10.50.1,8.8.8.8,type=cp,/dev/sda
...
Each physical, bare metal machine is represented by a comma-separated list of information on a single line. It includes information needed to identify each machine (the NIC’s MAC address), network boot the machine, point to the disk to install on, and then configure and start the installed system. See Preparing hardware inventory for details on the content and format of that file.
Modify the cluster specification file
Before you create a cluster using the Bare Metal configuration file, you can make Tinkerbell-related changes to that file. In particular, TinkerbellDatacenterConfig fields, TinkerbellMachineConfig fields, and Tinkerbell Actions can be added or modified.
Tinkerbell actions vary based on the operating system you choose for your EKS Anywhere cluster. Actions are stored internally and not shown in the generated cluster specification file, so you must add those sections yourself to change from the defaults (see Ubuntu TinkerbellTemplateConfig example and Bottlerocket TinkerbellTemplateConfig example for details).
In most cases, you don’t need to touch the default actions.
However, you might want to modify an action (for example to change kexec to a reboot action if the hardware requires it) or add an action to further configure the installed system.
Examples in Advanced Bare Metal cluster configuration show a few actions you might want to add.
Once you have made all your modifications, you can go ahead and create the cluster. The next section describes how Tinkerbell works during cluster creation to provision your Bare Metal machines and prepare them to join the EKS Anywhere cluster.
7.2 - Tinkerbell Concepts
NOTE: The Boots service has been renamed to Smee by the upstream Tinkerbell community. Any reference to Boots or Smee refer to the same service. The commands for the logs and expected pods mentioned in this doc are still the proper commands to run.
EKS Anywhere uses Tinkerbell to provision machines for a Bare Metal cluster. Understanding what Tinkerbell is and how it works with EKS Anywhere can help you take advantage of advanced provisioning features or overcome provisioning problems you encounter.
As someone deploying an EKS Anywhere cluster on Bare Metal, you have several opportunities to interact with Tinkerbell:
- Create a hardware CSV file: You are required to create a hardware CSV file that contains an entry for every physical machine you want to add at cluster creation time.
- Create an EKS Anywhere cluster: By modifying the Bare Metal configuration file used to create a cluster, you can change some Tinkerbell settings or add actions to define how the operating system on each machine is configured.
- Monitor provisioning: You can follow along with the Tinkerbell Overview in this page to monitor the progress of your hardware provisioning, as Tinkerbell finds machines and attempts to network boot, configure, and restart them.
When you run the command to create an EKS Anywhere Bare Metal cluster, a set of Tinkerbell components start up on the Admin machine. One of these components runs in a container on Docker (Boots), while other components run as either controllers or services in pods on the Kubernetes kind cluster that is started up on the Admin machine. Tinkerbell components include Boots, Hegel, Rufio, and Tink.
Tinkerbell Boots service (Smee service)
The Boots service runs in a single container to handle the DHCP service and network booting activities. In particular, Boots hands out IP addresses, serves iPXE binaries via HTTP and TFTP, delivers an iPXE script to the provisioned machines, and runs a syslog server.
Boots is different from the other Tinkerbell services because the DHCP service it runs must listen directly to layer 2 traffic. (The kind cluster running on the Admin machine doesn’t have the ability to have pods listening on layer 2 networks, which is why Boots is run directly on Docker instead, with host networking enabled.)
Because Boots is running as a container in Docker, you can see the output in the logs for the Boots container by running:
docker logs boots
From the logs output, you will see iPXE try to network boot each machine. If the process doesn’t get all the information it wants from the DHCP server, it will time out. You can see iPXE loading variables, loading a kernel and initramfs (via DHCP), then booting into that kernel and initramfs: in other words, you will see everything that happens with iPXE before it switches over to the kernel and initramfs. The kernel, initramfs, and all images retrieved later are obtained remotely over HTTP and HTTPS.
Tinkerbell Hegel, Rufio, and Tink components
After Boots comes up on Docker, a small Kubernetes kind cluster starts up on the Admin machine. Other Tinkerbell components run as pods on that kind cluster. Those components include:
- Hegel: Manages Tinkerbell’s metadata service. The Hegel service gets its metadata from the hardware specification stored in Kubernetes in the form of custom resources. The format that it serves is similar to an Ec2 metadata format.
- Rufio: Handles talking to BMCs (which manages things like starting and stopping systems with IPMI or Redfish). The Rufio Kubernetes controller sets things such as power state, persistent boot order. BMC authentication is managed with Kubernetes secrets.
- Tink: The Tink service consists of three components: Tink server, Tink controller, and Tink worker. The Tink controller manages hardware data, templates you want to execute, and the workflows that each target specific hardware you are provisioning. The Tink worker is a small binary that runs inside of HookOS and talks to the Tink server. The worker sends the Tink server its MAC address and asks the server for workflows to run. The Tink worker will then go through each action, one-by-one, and try to execute it.
To see those services and controllers running on the kind bootstrap cluster, type:
kubectl get pods -n eksa-system
NAME READY STATUS RESTARTS AGE
hegel-sbchp 1/1 Running 0 3d
rufio-controller-manager-5dcc568c79-9kllz 1/1 Running 0 3d
tink-controller-manager-54dc786db6-tm2c5 1/1 Running 0 3d
tink-server-5c494445bc-986sl 1/1 Running 0 3d
Provisioning hardware with Tinkerbell
After you start up the cluster create process, the following is the general workflow that Tinkerbell performs to begin provisioning the bare metal machines and prepare them to become part of the EKS Anywhere target cluster. You can set up kubectl on the Admin machine to access the bootstrap cluster and follow along:
export KUBECONFIG=${PWD}/${CLUSTER_NAME}/generated/${CLUSTER_NAME}.kind.kubeconfig
Power up the nodes
Tinkerbell starts by finding a node from the hardware list (based on MAC address) and contacting it to identify a baseboard management job (job.bmc) that runs a set of baseboard management tasks (task.bmc).
To see that information, type:
kubectl get job.bmc -A
NAMESPACE NAME AGE
eksa-system mycluster-md-0-1656099863422-vxvh2-provision 12m
kubectl get tasks.bmc -A
NAMESPACE NAME AGE
eksa-system mycluster-md-0-1656099863422-vxh2-provision-task-0 55s
eksa-system mycluster-md-0-1656099863422-vxh2-provision-task-1 51s
eksa-system mycluster-md-0-1656099863422-vxh2-provision-task-2 47s
The following shows snippets from the tasks.bmc output that represent the three tasks: Power Off, enable network boot, and Power On.
kubectl describe tasks.bmc -n eksa-system mycluster-md-0-1656099863422-vxh2-provision-task-0
...
Task:
Power Action: Off
Status:
Completion Time: 2022-06-27T20:32:59Z
Conditions:
Status: True
Type: Completed
kubectl describe tasks.bmc -n eksa-system mycluster-md-0-1656099863422-vxh2-provision-task-1
...
Task:
One Time Boot Device Action:
Device:
pxe
Efi Boot: true
Status:
Completion Time: 2022-06-27T20:33:04Z
Conditions:
Status: True
Type: Completed
kubectl describe tasks.bmc -n eksa-system mycluster-md-0-1656099863422-vxh2-provision-task-2
Task:
Power Action: on
Status:
Completion Time: 2022-06-27T20:33:10Z
Conditions:
Status: True
Type: Completed
Rufio converts the baseboard management jobs into task objects, then goes ahead and executes each task. To see Rufio logs, type:
kubectl logs -n eksa-system rufio-controller-manager-5dcc568c79-9kllz | less
Network booting the nodes
Next the Boots service netboots the machine and begins streaming the HookOS (vmlinuz and initramfs) to the machine.
HookOS runs in memory and provides the installation environment.
To watch the Boots log messages as each node powers up, type:
docker logs boots
You can search the output for vmlinuz and initramfs to watch as the HookOS is downloaded and booted from memory on each machine.
Running workflows
Once the HookOS is up, Tinkerbell begins running the tasks and actions contained in the workflows. This is coordinated between the Tink worker, running in memory within the HookOS on the machine, and the Tink server on the kind cluster. To see the workflows being run, type the following:
kubectl get workflows.tinkerbell.org -n eksa-system
NAME TEMPLATE STATE
mycluster-md-0-1656099863422-vxh2 mycluster-md-0-1656099863422-vxh2 STATE_RUNNING
This shows the workflow for the first machine that is being provisioned.
Add -o yaml to see details of that workflow template:
kubectl get workflows.tinkerbell.org -n eksa-system -o yaml
...
status:
state: STATE_RUNNING
tasks:
- actions
- environment:
COMPRESSED: "true"
DEST_DISK: /dev/sda
IMG_URL: https://anywhere-assets.eks.amazonaws.com/releases/bundles/11/artifacts/raw/1-22/bottlerocket-v1.22.10-eks-d-1-22-8-eks-a-11-amd64.img.gz
image: public.ecr.aws/eks-anywhere/tinkerbell/actions/image2disk:6c0f0d437bde2c836d90b000312c8b25fa1b65e1-eks-a-15
name: stream-image
seconds: 35
startedAt: "2022-06-27T20:37:39Z"
status: STATE_SUCCESS
...
You can see that the first action in the workflow is to stream (stream-image) the operating system to the destination disk (DEST_DISK) on the machine.
In this example, the Bottlerocket operating system that will be copied to disk (/dev/sda) is being served from the location specified by IMG_URL.
The action was successful (STATE_SUCCESS) and it took 35 seconds.
Each action and its status is shown in this output for the whole workflow. To see details of the default actions for each supported operating system, see the Ubuntu TinkerbellTemplateConfig example and Bottlerocket TinkerbellTemplateConfig example.
In general, the actions include:
- Streaming the operating system image to disk on each machine.
- Configuring the network interfaces on each machine.
- Setting up the cloud-init or similar service to add users and otherwise configure the system.
- Identifying the data source to add to the system.
- Setting the kernel to pivot to the installed system (using kexec) or having the system reboot to bring up the installed system from disk.
If all goes well, you will see all actions set to STATE_SUCCESS, except for the kexec-image action. That should show as STATE_RUNNING for as long as the machine is running.
You can review the CAPT logs to see provisioning activity. For example, at the start of a new provisioning event, you would see something like the following:
kubectl logs -n capt-system capt-controller-manager-9f8b95b-frbq | less
..."Created BMCJob to get hardware ready for provisioning"...
You can follow this output to see the machine as it goes through the provisioning process.
After the node is initialized, completes all the Tinkerbell actions, and is booted into the installed operating system (Ubuntu or Bottlerocket), the new system starts cloud-init to do further configuration. At this point, the system will reach out to the Tinkerbell Hegel service to get its metadata.
If something goes wrong, viewing Hegel files can help you understand why a stuck system that has booted into Ubuntu or Bottlerocket has not joined the cluster yet. To see the Hegel logs, get the internal IP address for one of the new nodes. Then check for the names of Hegel logs and display the contents of one of those logs, searching for the IP address of the node:
kubectl get nodes -o wide
NAME STATUS ROLES AGE VERSION INTERNAL-IP ...
eksa-da04 Ready control-plane,master 9m5s v1.22.10-eks-7dc61e8 10.80.30.23
kubectl get pods -n eksa-system | grep hegel
hegel-n7ngs
kubectl logs -n eksa-system hegel-n7ngs
..."Retrieved IP peer IP..."userIP":"10.80.30.23...
If the log shows you are getting requests from the node, the problem is not a cloud-init issue.
After the first machine successfully completes the workflow, each other machine repeats the same process until the initial set of machines is all up and running.
Tinkerbell moves to target cluster
Once the initial set of machines is up and the EKS Anywhere cluster is running, all the Tinkerbell services and components (including Boots) are moved to the new target cluster and run as pods on that cluster. Those services are deleted on the kind cluster on the Admin machine.
Reviewing the status
At this point, you can change your kubectl credentials to point at the new target cluster to get information about Tinkerbell services on the new cluster. For example:
export KUBECONFIG=${PWD}/${CLUSTER_NAME}/${CLUSTER_NAME}-eks-a-cluster.kubeconfig
First check that the Tinkerbell pods are all running by listing pods from the eksa-system namespace:
kubectl get pods -n eksa-system
NAME READY STATUS RESTARTS AGE
smee-5dc66b5d4-klhmj 1/1 Running 0 3d
hegel-sbchp 1/1 Running 0 3d
rufio-controller-manager-5dcc568c79-9kllz 1/1 Running 0 3d
tink-controller-manager-54dc786db6-tm2c5 1/1 Running 0 3d
tink-server-5c494445bc-986sl 1/1 Running 0 3d
Next, check the list of Tinkerbell machines.
If all of the machines were provisioned successfully, you should see true under the READY column for each one.
kubectl get tinkerbellmachine -A
NAMESPACE NAME CLUSTER STATE READY INSTANCEID MACHINE
eksa-system mycluster-control-plane-template-1656099863422-pqq2q mycluster true tinkerbell://eksa-system/eksa-da04 mycluster-72p72
You can also check the machines themselves. Watch the PHASE change from Provisioning to Provisioned to Running. The Running phase indicates that the machine is now running as a node on the new cluster:
kubectl get machines -n eksa-system
NAME CLUSTER NODENAME PROVIDERID PHASE AGE VERSION
mycluster-72p72 mycluster eksa-da04 tinkerbell://eksa-system/eksa-da04 Running 7m25s v1.22.10-eks-1-22-8
Once you have confirmed that all your machines are successfully running as nodes on the target cluster, there is not much for Tinkerbell to do. It stays around to continue running the DHCP service and to be available to add more machines to the cluster.
7.3 - Requirements for EKS Anywhere on Bare Metal
To run EKS Anywhere on Bare Metal, you need to meet the hardware and networking requirements described below.
Administrative machine
Set up an Administrative machine as described in Install EKS Anywhere.
Compute server requirements
The minimum number of physical machines needed to run EKS Anywhere on bare metal is 1. To configure EKS Anywhere to run on a single server, set controlPlaneConfiguration.count to 1, and omit workerNodeGroupConfigurations from your cluster configuration.
The recommended number of physical machines for production is at least:
- Control plane physical machines: 3
- Worker physical machines: 2
The compute hardware you need for your Bare Metal cluster must meet the following capacity requirements:
- vCPU: 2
- Memory: 8GB RAM
- Storage: 25GB
Operating system requirements
If you intend on using a non-Bottlerocket OS you must build it using image-builder. See the OS Management Artifacts
page for help building the OS.
Upgrade requirements
If you are running a standalone cluster with only one control plane node, you will need at least one additional, temporary machine for each control plane node grouping. For cluster with multiple control plane nodes, you can perform a rolling upgrade with or without an extra temporary machine. For worker node upgrades, you can perform a rolling upgrade with or without an extra temporary machine.
When upgrading without an extra machine, keep in mind that your control plane and your workload must be able to tolerate node unavailability. When upgrading with extra machine(s), you will need additional temporary machine(s) for each control plane and worker node grouping. Refer to Upgrade Bare Metal Cluster and Advanced configuration for upgrade rollout strategy .
NOTE: For single-node clusters that require an additional temporary machine for upgrading, if you don’t want to set up the extra hardware, you may recreate the cluster for upgrading and handle data recovery manually.
Network requirements
Each machine should include the following features:
-
Network Interface Cards: at least one NIC is required. For network/PXE boot mode, it must be capable of network booting. See Boot Modes for boot configuration options.
-
BMC integration (recommended): an IPMI or Redfish implementation (such a Dell iDRAC, RedFish-compatible, legacy or HP iLO) on the computer’s motherboard or on a separate expansion card. This feature is used to allow remote management of the machine, such as turning the machine on and off.
NOTE: BMC integration is not required for an EKS Anywhere cluster. However, without BMC integration, upgrades are not supported and you will have to physically turn machines off and on when appropriate.
Here are other network requirements:
-
For network/PXE boot mode (default): All EKS Anywhere machines, including the Admin, control plane and worker machines, must be on the same layer 2 network and have network connectivity to the BMC (IPMI, Redfish, and so on).
For ISO boot mode: Layer 2 network connectivity is not required. Machines only need Layer 3 (routable) connectivity to the management cluster and BMC access for virtual media mounting. See Boot Modes for details on boot mode options.
-
For network/PXE boot mode: You must be able to run DHCP on the control plane/worker machine network. DHCP is not required for ISO boot mode.
NOTE: If you have another DHCP service running on the network, you need to prevent it from interfering with the EKS Anywhere DHCP service. You can do that by configuring the other DHCP service to explicitly block all MAC addresses and exclude all IP addresses that you plan to use with your EKS Anywhere clusters.
Verifying Layer 2 Connectivity (PXE boot mode)
If machines are not PXE booting, verify layer 2 connectivity between the Admin machine and the machines being provisioned. DHCP requests from the machines should appear in the Boots (Smee) logs.
To verify DHCP traffic is reaching the Admin machine, run on the Admin machine:
sudo tcpdump -i any port 67 or port 68
When a machine attempts to PXE boot, you should see DHCP DISCOVER/REQUEST packets. If no packets appear, there is a layer 2 network connectivity issue (VLAN misconfiguration, switch port settings, etc.).
-
If you have not followed the steps for airgapped environments , then the administrative machine and the target workload environment need network access (TCP/443) to:
-
public.ecr.aws -
anywhere-assets.eks.amazonaws.com: to download the EKS Anywhere binaries, manifests and OVAs -
distro.eks.amazonaws.com: to download EKS Distro binaries and manifests -
d2glxqk2uabbnd.cloudfront.net: for EKS Anywhere and EKS Distro ECR container images -
api.ecr.us-west-2.amazonaws.com: for EKS Anywhere package authentication matching your region) -
d5l0dvt14r5h8.cloudfront.net: for EKS Anywhere package ECR container images -
api.github.com: only if GitOps is enabled -
sts.amazonaws.com: only if AWS IAM Authenticator is enabled
-
-
Two IP addresses routable from the cluster, but excluded from DHCP offering:
Understanding the Two Required IPs
Control Plane Endpoint IP (
controlPlaneConfiguration.endpoint.host):- Virtual IP for the Kubernetes API server
- Managed by kube-vip on control plane nodes
- Used by kubectl and all Kubernetes clients
- Must be reachable from admin machine and all cluster nodes
Tinkerbell IP (
tinkerbellIP):- Virtual IP for Tinkerbell stack services (Smee, Tink-server, Hegel)
- Used during node provisioning and lifecycle operations
- Must be reachable from all machines being provisioned
- On workload clusters, should be the same as the management cluster’s Tinkerbell IP
Both IPs must be:
- Outside the DHCP range
- Routable from the cluster subnet
- Not assigned to any physical interface
Below are some suggestions to ensure that these IP addresses are never handed out by your DHCP server. You may need to contact your network engineer to manage these addresses:
-
Pick IP addresses reachable from the cluster subnet that are excluded from the DHCP range or
-
Create an IP reservation for these addresses on your DHCP server. This is usually accomplished by adding a dummy mapping of this IP address to a non-existent mac address.
-
Ports must be open to the Admin machine and cluster machines as described in the Cluster Networking documentation .
Validated hardware
Through extensive testing in a variety of on-premises environments, we have validated Amazon EKS Anywhere on bare metal works without modification on most modern hardware that meets the above requirements. Compatibility is determined by the host operating system selected when Building Node Images . Installation may require you to Customize HookOS for EKS Anywhere on Bare Metal to add drivers, or modify configuration specific to your environment. Bottlerocket support for bare metal was deprecated with the EKS Anywhere v0.19 release.
7.4 - Preparing Bare Metal for EKS Anywhere
After gathering hardware described in Bare Metal Requirements , you need to prepare the hardware and create a CSV file describing that hardware.
Prepare hardware
To prepare your computer hardware for EKS Anywhere, you need to connect your computer hardware and do some configuration. Once the hardware is in place, you need to:
- Obtain IP and MAC addresses for your machines' NICs.
- Obtain IP addresses for your machines' BMC interfaces.
- Obtain the gateway address for your network to reach the Internet.
- Obtain the IP address for your DNS servers.
- Make sure the following settings are in place:
- UEFI is enabled on all target cluster machines, unless you are provisioning RHEL systems. Enable legacy BIOS on any RHEL machines.
- Netboot (PXE or HTTP) boot is enabled for the NIC on each machine for which you provided the MAC address. This is the interface on which the operating system will be provisioned.
- IPMI over LAN and/or Redfish is enabled on all BMC interfaces.
- Go to the BMC settings for each machine and set the IP address (bmc_ip), username (bmc_username), and password (bmc_password) to use later in the CSV file.
Prepare hardware inventory
Create a CSV file to provide information about all physical machines that you are ready to add to your target Bare Metal cluster.
Hardware CSV vs kubectl: When to Use Each
Hardware CSV creates the initial hardware catalog (Hardware objects, BMC Machines, credentials).
Use hardware CSV for:
- Initial cluster creation
- Adding new hardware when insufficient hardware available for scaling/upgrades
Use kubectl for hardware management:
- Adding hardware after initial creation:
eksctl anywhere generate hardware -z hardware.csv > hardware.yaml && kubectl apply -f hardware.yaml
For cluster operations (scaling, upgrades):
- Update
countin cluster specification - System automatically selects from available hardware (those without
ownerNamelabel) - If insufficient hardware: Add more via hardware CSV with
--hardware-csvflag or kubectl apply, then perform operation
Do NOT use CSV for:
- Removing hardware from cluster (use CAPI machine delete annotations)
- Trying to force specific hardware selection during operations (system auto-selects based on availability)
for operational examples.
NOTE: While using kubectl, GitOps and Terraform for workload cluster creation, please make sure to refer to this section .
The following is an example of an EKS Anywhere Bare Metal hardware CSV file:
hostname,bmc_ip,bmc_username,bmc_password,mac,ip_address,netmask,gateway,nameservers,labels,disk
eksa-cp01,10.10.44.1,root,PrZ8W93i,CC:48:3A:00:00:01,10.10.50.2,255.255.254.0,10.10.50.1,8.8.8.8|8.8.4.4,type=cp,/dev/sda
eksa-cp02,10.10.44.2,root,Me9xQf93,CC:48:3A:00:00:02,10.10.50.3,255.255.254.0,10.10.50.1,8.8.8.8|8.8.4.4,type=cp,/dev/sda
eksa-cp03,10.10.44.3,root,Z8x2M6hl,CC:48:3A:00:00:03,10.10.50.4,255.255.254.0,10.10.50.1,8.8.8.8|8.8.4.4,type=cp,/dev/sda
eksa-wk01,10.10.44.4,root,B398xRTp,CC:48:3A:00:00:04,10.10.50.5,255.255.254.0,10.10.50.1,8.8.8.8|8.8.4.4,type=worker,/dev/sda
eksa-wk02,10.10.44.5,root,w7EenR94,CC:48:3A:00:00:05,10.10.50.6,255.255.254.0,10.10.50.1,8.8.8.8|8.8.4.4,type=worker,/dev/sda
The CSV file is a comma-separated list of values in a plain text file, holding information about the physical machines in the datacenter that are intended to be a part of the cluster creation process. Each line represents a physical machine (not a virtual machine).
The following sections describe each value.
hostname
The hostname assigned to the machine.
bmc_ip (optional)
The IP address assigned to the BMC interface on the machine.
bmc_username (optional)
The username assigned to the BMC interface on the machine.
bmc_password (optional)
The password associated with the bmc_username assigned to the BMC interface on the machine.
mac
The MAC address of the network interface card (NIC) that provides access to the host computer.
ip_address
The IP address providing access to the host computer.
netmask
The netmask associated with the ip_address value.
In the example above, a /23 subnet mask is used, allowing you to use up to 510 IP addresses in that range.
gateway
IP address of the interface that provides access (the gateway) to the Internet.
nameservers
The IP address of the server that you want to provide DNS service to the cluster.
labels
The optional labels field can consist of a key/value pair to use in conjunction with the hardwareSelector field when you set up your Bare Metal configuration.
The key/value pair is connected with an equal (=) sign.
For example, a TinkerbellMachineConfig with a hardwareSelector containing type: cp will match entries in the CSV containing type=cp in its label definition.
disk
The device name of the disk on which the operating system will be installed.
For example, it could be /dev/sda for the first SCSI disk or /dev/nvme0n1 for the first NVME storage device.
vlan_id (optional)
The VLAN ID to assign to the machine’s network interface. Use this field when machines need to be provisioned on a specific VLAN.
Hardware Management
Hardware Objects and Spare Nodes
EKS Anywhere creates Kubernetes hardware objects for all entries in the hardware.csv file, regardless of the node count specified in your cluster configuration. Any machines in the CSV file that exceed the count specified in your cluster configuration are automatically treated as spare nodes.
For example, if your cluster configuration specifies:
controlPlaneConfiguration:
count: 1
workerNodeGroupConfigurations:
- count: 1
But your hardware.csv contains 3 control plane entries and 3 worker entries:
cplane-0,XX:XX:XX:XX:XX:01,10.162.10.131,...
cplane-1,XX:XX:XX:XX:XX:02,10.162.10.132,...
cplane-2,XX:XX:XX:XX:XX:03,10.162.10.133,...
worker-0,XX:XX:XX:XX:XX:04,10.162.10.134,...
worker-1,XX:XX:XX:XX:XX:05,10.162.10.135,...
worker-2,XX:XX:XX:XX:XX:06,10.162.10.136,...
EKS Anywhere will create Hardware objects for all 6 machines, but initially only use cplane-0 and worker-0 for the cluster. The remaining machines (cplane-1, cplane-2, worker-1, and worker-2) will be treated as spare nodes.
Important Considerations for Hardware Lifecycle Management
During operations like rolling upgrades, EKS Anywhere’s selection of spare nodes is not deterministic. Any of the available spare nodes could be selected for use during maintenance operations. If you repurpose machines that were previously part of your EKS Anywhere cluster but still have hardware objects in the system:
- During subsequent cluster operations (like upgrades), these repurposed machines could be selected as spare nodes
- If BMC credentials are still valid, the machine may be automatically re-imaged, potentially destroying any workloads running on the repurposed machine
Best Practices for Hardware Management
To avoid unintended consequences when managing your hardware:
- Align CSV with Intended Use: Ensure your hardware.csv only contains entries for machines intended for immediate cluster use or as designated spares
- Clean Up Hardware Objects: Regularly audit and remove Hardware objects for machines that have been repurposed for other uses
- Manage BMC Credentials: Remove or rotate BMC credentials for hardware that has been repurposed to prevent unintended re-imaging
- Hardware Inventory: Maintain an up-to-date inventory of which physical machines are currently part of the cluster, designated as spares, or repurposed for other workloads
7.5 - Create Bare Metal cluster
EKS Anywhere supports a Bare Metal provider for EKS Anywhere deployments. EKS Anywhere allows you to provision and manage Kubernetes clusters based on Amazon EKS software on your own infrastructure.
This document walks you through setting up EKS Anywhere on Bare Metal as a standalone, self-managed cluster or combined set of management/workload clusters. See Cluster topologies for details.
Note: Before you create your cluster, you have the option of validating the EKS Anywhere bundle manifest container images by following instructions in the Verify Cluster Images page.
Prerequisite checklist
EKS Anywhere needs:
- To be run on an Admin machine that has certain machine requirements .
- To run a cluster in an airgapped environment (optional)
- To meet networking requirements
- To meet certain Bare Metal requirements for hardware and network configuration.
- To have some Bare Metal preparation be in place before creating an EKS Anywhere cluster.
Steps
The following steps are divided into two sections:
- Create an initial cluster (used as a management or self-managed cluster)
- Create zero or more workload clusters from the management cluster
Create an initial cluster
Follow these steps to create an EKS Anywhere cluster that can be used either as a management cluster or as a self-managed cluster (for running workloads itself).
-
Optional Configuration
Set License Environment Variable
Add a license to any cluster for which you want to receive paid support. If you are creating a licensed cluster, set and export the license variable (see License cluster if you are licensing an existing cluster):
export EKSA_LICENSE='my-license-here'After you have created your
eksa-mgmt-cluster.yamland set your credential environment variables, you will be ready to create the cluster.Configure Curated Packages
The Amazon EKS Anywhere Curated Packages are only available to customers with the Amazon EKS Anywhere Enterprise Subscription. To request a free trial, talk to your Amazon representative or connect with one here . Cluster creation will succeed if authentication is not set up, but some warnings may be generated. Detailed package configurations can be found here.
If you are going to use packages, set up authentication. These credentials should have limited capabilities:
export EKSA_AWS_ACCESS_KEY_ID="your*access*id" export EKSA_AWS_SECRET_ACCESS_KEY="your*secret*key" export EKSA_AWS_REGION="us-west-2" -
Set an environment variable for your cluster name:
export CLUSTER_NAME=mgmt -
Generate a cluster config file for your Bare Metal provider (using tinkerbell as the provider type).
eksctl anywhere generate clusterconfig $CLUSTER_NAME --provider tinkerbell > eksa-mgmt-cluster.yaml -
Modify the cluster config (
eksa-mgmt-cluster.yaml) by referring to the Bare Metal configuration reference documentation. -
Create the cluster, using the
hardware.csvfile you made in Bare Metal preparation .For a regular cluster create (with internet access), type the following:
eksctl anywhere create cluster \ --hardware-csv hardware.csv \ -f eksa-mgmt-cluster.yaml \ # --install-packages packages.yaml \ # uncomment to install curated packages at cluster creationFor an airgapped cluster create, follow Preparation for airgapped deployments instructions, then type the following:
eksctl anywhere create cluster --hardware-csv hardware.csv \ -f $CLUSTER_NAME.yaml \ --bundles-override ./eks-anywhere-downloads/bundle-release.yaml \ # --install-packages packages.yaml \ # uncomment to install curated packages at cluster creation -
Once the cluster is created you can use it with the generated
KUBECONFIGfile in your local directory:export KUBECONFIG=${PWD}/${CLUSTER_NAME}/${CLUSTER_NAME}-eks-a-cluster.kubeconfig -
Check the cluster nodes:
To check that the cluster completed, list the machines to see the control plane and worker nodes:
kubectl get machines -AExample command output:
NAMESPACE NAME CLUSTER NODENAME PROVIDERID PHASE AGE VERSION eksa-system mgmt-47zj8 mgmt eksa-node01 tinkerbell://eksa-system/eksa-node01 Running 1h v1.23.7-eks-1-23-4 eksa-system mgmt-md-0-7f79df46f-wlp7w mgmt eksa-node02 tinkerbell://eksa-system/eksa-node02 Running 1h v1.23.7-eks-1-23-4 ... -
Check the cluster:
You can now use the cluster as you would any Kubernetes cluster. To try it out, run the test application with:
export CLUSTER_NAME=mgmt export KUBECONFIG=${PWD}/${CLUSTER_NAME}/${CLUSTER_NAME}-eks-a-cluster.kubeconfig kubectl apply -f "https://anywhere.eks.amazonaws.com/manifests/hello-eks-a.yaml"Verify the test application in Deploy test workload.
Create separate workload clusters
Follow these steps if you want to use your initial cluster to create and manage separate workload clusters.
-
Set License Environment Variable (Optional)
Add a license to any cluster for which you want to receive paid support. If you are creating a licensed cluster, set and export the license variable (see License cluster if you are licensing an existing cluster):
export EKSA_LICENSE='my-license-here' -
Generate a workload cluster config:
CLUSTER_NAME=w01 eksctl anywhere generate clusterconfig $CLUSTER_NAME \ --provider tinkerbell > eksa-w01-cluster.yamlRefer to the initial config described earlier for the required and optional settings. Ensure workload cluster object names (
Cluster,TinkerbellDatacenterConfig,TinkerbellMachineConfig, etc.) are distinct from management cluster object names. Keep thetinkerbellIPof workload cluster the same astinkerbellIPof the management cluster. -
Be sure to set the
managementClusterfield to identify the name of the management cluster.For example, the management cluster, mgmt is defined for our workload cluster w01 as follows:
apiVersion: anywhere.eks.amazonaws.com/v1alpha1 kind: Cluster metadata: name: w01 spec: managementCluster: name: mgmt -
Create a workload cluster
To create a new workload cluster from your management cluster run this command, identifying:
- The workload cluster YAML file
- The initial cluster’s credentials (this causes the workload cluster to be managed from the management cluster)
Create a workload cluster in one of the following ways:
-
eksctl CLI: To create a workload cluster with eksctl, run:
eksctl anywhere create cluster \ -f eksa-w01-cluster.yaml \ --kubeconfig mgmt/mgmt-eks-a-cluster.kubeconfig \ # --install-packages packages.yaml \ # uncomment to install curated packages at cluster creation # --hardware-csv <hardware.csv> \ # uncomment to add more hardware # --bundles-override ./eks-anywhere-downloads/bundle-release.yaml \ # uncomment for airgapped installAs noted earlier, adding the
--kubeconfigoption tellseksctlto use the management cluster identified by that kubeconfig file to create a different workload cluster. -
kubectl CLI: The cluster lifecycle feature lets you use kubectl to talk to the Kubernetes API to create a workload cluster. kubectl can also be used for management cluster operations (scaling, Kubernetes version upgrades), except when upgrading the EKS Anywhere CLI version which requires
eksctl anywhere upgrade. To use kubectl, run:kubectl apply -f eksa-w01-cluster.yaml --kubeconfig mgmt/mgmt-eks-a-cluster.kubeconfigTo check the state of a cluster managed with the cluster lifecyle feature, use
kubectlto show the cluster object with its status.The
statusfield on the cluster object field holds information about the current state of the cluster.kubectl get clusters w01 -o yamlThe cluster has been fully upgraded once the status of the
Readycondition is markedTrue. See the cluster status guide for more information. -
GitOps: See Manage separate workload clusters with GitOps
-
Terraform: See Manage separate workload clusters with Terraform
NOTE: For kubectl, GitOps and Terraform:
- The baremetal controller does not support scaling upgrades and Kubernetes version upgrades in the same request.
- While creating a new workload cluster if you need to add additional machines for the target workload cluster, run:
eksctl anywhere generate hardware -z updated-hardware.csv > updated-hardware.yaml kubectl apply -f updated-hardware.yaml - For creating multiple workload clusters, it is essential that the hardware labels and selectors defined for a given workload cluster are unique to that workload cluster. For instance, for an EKS Anywhere cluster named
eksa-workload1, the hardware that is assigned for this cluster should have labels that are only going to be used for this cluster liketype=eksa-workload1-cpandtype=eksa-workload1-worker. Another workload cluster namedeksa-workload2can have labels liketype=eksa-workload2-cpandtype=eksa-workload2-worker. Please note that even though labels can be arbitrary, they need to be unique for each workload cluster. Not specifying unique cluster labels can cause cluster creations to behave in unexpected ways which may lead to unsuccessful creations and unstable clusters. See the hardware selectors section for more information
-
Check the workload cluster:
You can now use the workload cluster as you would any Kubernetes cluster. Change your credentials to point to the new workload cluster (for example,
mgmt-w01), then run the test application with:export CLUSTER_NAME=mgmt-w01 export KUBECONFIG=${PWD}/${CLUSTER_NAME}/${CLUSTER_NAME}-eks-a-cluster.kubeconfig kubectl apply -f "https://anywhere.eks.amazonaws.com/manifests/hello-eks-a.yaml"Verify the test application in the deploy test application section.
-
Add more workload clusters:
To add more workload clusters, go through the same steps for creating the initial workload, copying the config file to a new name (such as
eksa-w02-cluster.yaml), modifying resource names, and running the create cluster command again.
Next steps:
-
See the Cluster management section for more information on common operational tasks like deleting the cluster.
-
See the Package management section for more information on post-creation curated packages installation.
7.6 - Configure for Bare Metal
This is a generic template with detailed descriptions below for reference. The following additional optional configuration can also be included:
- CNI
- Host OS Config
- Proxy
- Gitops
- IAM Authenticator
- OIDC
- Registry Mirror
- Machine Health Checks
- API Server Extra Args
To generate your own cluster configuration, follow instructions from the Create Bare Metal cluster section and modify it using descriptions below. For information on how to add cluster configuration settings to this file for advanced node configuration, see Advanced Bare Metal cluster configuration .
NOTE: Bare Metal cluster creation with RHEL 9 raw OS images requires advanced cluster configurations to be set. To create Bare Metal RHEL 9 clusters, modify the cluster configurations using descriptions below and follow Advanced Bare Metal cluster configuration .
apiVersion: anywhere.eks.amazonaws.com/v1alpha1
kind: Cluster
metadata:
name: my-cluster-name
spec:
clusterNetwork:
cniConfig:
cilium: {}
pods:
cidrBlocks:
- 192.168.0.0/16
services:
cidrBlocks:
- 10.96.0.0/12
controlPlaneConfiguration:
count: 1
endpoint:
host: "<Control Plane Endpoint IP>"
machineGroupRef:
kind: TinkerbellMachineConfig
name: my-cluster-name-cp
datacenterRef:
kind: TinkerbellDatacenterConfig
name: my-cluster-name
kubernetesVersion: "1.31"
managementCluster:
name: my-cluster-name
workerNodeGroupConfigurations:
- count: 1
machineGroupRef:
kind: TinkerbellMachineConfig
name: my-cluster-name
name: md-0
---
apiVersion: anywhere.eks.amazonaws.com/v1alpha1
kind: TinkerbellDatacenterConfig
metadata:
name: my-cluster-name
spec:
tinkerbellIP: "<Tinkerbell IP>"
---
apiVersion: anywhere.eks.amazonaws.com/v1alpha1
kind: TinkerbellMachineConfig
metadata:
name: my-cluster-name-cp
spec:
hardwareSelector: {}
osFamily: ubuntu
templateRef: {}
users:
- name: ec2-user
sshAuthorizedKeys:
- ssh-rsa AAAAB3NzaC1yc2... jwjones@833efcab1482.home.example.com
---
apiVersion: anywhere.eks.amazonaws.com/v1alpha1
kind: TinkerbellMachineConfig
metadata:
name: my-cluster-name
spec:
hardwareSelector: {}
osFamily: ubuntu
templateRef:
kind: TinkerbellTemplateConfig
name: my-cluster-name
users:
- name: ec2-user
sshAuthorizedKeys:
- ssh-rsa AAAAB3NzaC1yc2... jwjones@833efcab1482.home.example.com
Cluster Fields
name (required)
Name of your cluster (my-cluster-name in this example).
clusterNetwork (required)
Network configuration.
clusterNetwork.cniConfig (required)
CNI plugin configuration. Supports cilium.
clusterNetwork.cniConfig.cilium.policyEnforcementMode (optional)
Optionally specify a policyEnforcementMode of default, always or never.
clusterNetwork.cniConfig.cilium.egressMasqueradeInterfaces (optional)
Optionally specify a network interface name or interface prefix used for masquerading. See EgressMasqueradeInterfaces option.
clusterNetwork.cniConfig.cilium.skipUpgrade (optional)
When true, skip Cilium maintenance during upgrades. Also see Use a custom CNI.
clusterNetwork.cniConfig.cilium.routingMode (optional)
Optionally specify the routing mode. Accepts default and direct. Also see RoutingMode
option.
clusterNetwork.cniConfig.cilium.ipv4NativeRoutingCIDR (optional)
Optionally specify the CIDR to use when RoutingMode is set to direct. When specified, Cilium assumes networking for this CIDR is preconfigured and hands traffic destined for that range to the Linux network stack without applying any SNAT.
clusterNetwork.cniConfig.cilium.ipv6NativeRoutingCIDR (optional)
Optionally specify the IPv6 CIDR to use when RoutingMode is set to direct. When specified, Cilium assumes networking for this CIDR is preconfigured and hands traffic destined for that range to the Linux network stack without applying any SNAT.
clusterNetwork.cniConfig.cilium.cniExclusive (optional)
Controls whether Cilium should remove other CNI configuration files. When true (default), Cilium removes other CNI configs; when false, it leaves them alone. For more information, see CNI Exclusive Mode configuration.
clusterNetwork.pods.cidrBlocks[0] (required)
The pod subnet specified in CIDR notation. Only 1 pod CIDR block is permitted. The CIDR block should not conflict with the host or service network ranges.
clusterNetwork.services.cidrBlocks[0] (required)
The service subnet specified in CIDR notation. Only 1 service CIDR block is permitted. This CIDR block should not conflict with the host or pod network ranges.
clusterNetwork.dns.resolvConf.path (optional)
File path to a file containing a custom DNS resolver configuration.
controlPlaneConfiguration (required)
Specific control plane configuration for your Kubernetes cluster.
controlPlaneConfiguration.count (required)
Number of control plane nodes. This number needs to be odd to maintain ETCD quorum.
controlPlaneConfiguration.endpoint.host (required)
A unique IP you want to use for the control plane in your EKS Anywhere cluster. Choose an IP in your network range that does not conflict with other machines.
NOTE: This IP should be outside the network DHCP range as it is a floating IP that gets assigned to one of the control plane nodes for kube-apiserver loadbalancing.
controlPlaneConfiguration.machineGroupRef (required)
Refers to the Kubernetes object with Tinkerbell-specific configuration for your nodes. See TinkerbellMachineConfig Fields below.
controlPlaneConfiguration.taints (optional)
A list of taints to apply to the control plane nodes of the cluster.
Replaces the default control plane taint (For k8s versions prior to 1.24, node-role.kubernetes.io/master. For k8s versions 1.24+, node-role.kubernetes.io/control-plane). The default control plane components will tolerate the provided taints.
NOTE: Taints are immutable for bare metal clusters and cannot be modified after cluster creation.
NOTE: The taints provided will be used instead of the default control plane taint. Any pods that you run on the control plane nodes must tolerate the taints you provide in the control plane configuration.
controlPlaneConfiguration.labels (optional)
A list of labels to apply to the control plane nodes of the cluster. This is in addition to the labels that EKS Anywhere will add by default.
NOTE: Labels are immutable for bare metal clusters and cannot be modified after cluster creation.
controlPlaneConfiguration.upgradeRolloutStrategy (optional)
Configuration parameters for upgrade strategy.
controlPlaneConfiguration.upgradeRolloutStrategy.type (optional)
Default: RollingUpdate
Type of rollout strategy. Supported values: RollingUpdate,InPlace.
NOTE: The upgrade rollout strategy type must be the same for all control plane and worker nodes.
controlPlaneConfiguration.upgradeRolloutStrategy.rollingUpdate (optional)
Configuration parameters for customizing rolling upgrade behavior.
NOTE: The rolling update parameters can only be configured if
upgradeRolloutStrategy.typeisRollingUpdate.
controlPlaneConfiguration.upgradeRolloutStrategy.rollingUpdate.maxSurge (optional)
Default: 1
This can not be 0 if maxUnavailable is 0.
The maximum number of machines that can be scheduled above the desired number of machines.
Example: When this is set to n, the new worker node group can be scaled up immediately by n when the rolling upgrade starts. Total number of machines in the cluster (old + new) never exceeds (desired number of machines + n). Once scale down happens and old machines are brought down, the new worker node group can be scaled up further ensuring that the total number of machines running at any time does not exceed the desired number of machines + n.
controlPlaneConfiguration.skipLoadBalancerDeployment (optional)
Optional field to skip deploying the control plane load balancer. Make sure your infrastructure can handle control plane load balancing when you set this field to true. In most cases, you should not set this field to true.
datacenterRef (required)
Refers to the Kubernetes object with Tinkerbell-specific configuration. See TinkerbellDatacenterConfig Fields below.
kubernetesVersion (required)
The Kubernetes version you want to use for your cluster. The Kubernetes versions supported by your EKS Anywhere version are tabulated in this section.
Known issue related to Kubernetes versions whose minor version is a multiple of 10
managementCluster (required)
Identifies the name of the management cluster. If your cluster spec is for a standalone or management cluster, this value is the same as the cluster name.
workerNodeGroupConfigurations (optional)
This takes in a list of node groups that you can define for your workers.
You can omit workerNodeGroupConfigurations when creating Bare Metal clusters. If you omit workerNodeGroupConfigurations, control plane nodes will not be tainted and all pods will run on the control plane nodes. This mechanism can be used to deploy Bare Metal clusters on a single server. You can also run multi-node Bare Metal clusters without workerNodeGroupConfigurations.
NOTE: Empty
workerNodeGroupConfigurationsis not supported when Kubernetes version <= 1.21.
workerNodeGroupConfigurations[*].count (optional)
Number of worker nodes. (default: 1) It will be ignored if the cluster autoscaler curated package
is installed and autoscalingConfiguration is used to specify the desired range of replicas.
Refers to troubleshooting machine health check remediation not allowed and choose a sufficient number to allow machine health check remediation.
workerNodeGroupConfigurations[*].machineGroupRef (required)
Refers to the Kubernetes object with Tinkerbell-specific configuration for your nodes. See TinkerbellMachineConfig Fields below.
workerNodeGroupConfigurations[*].name (required)
Name of the worker node group (default: md-0)
workerNodeGroupConfigurations[*].autoscalingConfiguration (optional)
Configuration parameters for Cluster Autoscaler.
NOTE: Autoscaling configuration is not supported when using the
InPlaceupgrade rollout strategy.
workerNodeGroupConfigurations[*].autoscalingConfiguration.minCount (optional)
Minimum number of nodes for this node group’s autoscaling configuration.
workerNodeGroupConfigurations[*].autoscalingConfiguration.maxCount (optional)
Maximum number of nodes for this node group’s autoscaling configuration.
workerNodeGroupConfigurations[*].taints (optional)
A list of taints to apply to the nodes in the worker node group.
NOTE: Taints are immutable for bare metal clusters and cannot be modified after cluster creation.
At least one node group must not have NoSchedule or NoExecute taints applied to it.
workerNodeGroupConfigurations[*].labels (optional)
A list of labels to apply to the nodes in the worker node group. This is in addition to the labels that EKS Anywhere will add by default.
NOTE: Labels are immutable for bare metal clusters and cannot be modified after cluster creation.
workerNodeGroupConfigurations[*].kubernetesVersion (optional)
The Kubernetes version you want to use for this worker node group. The Kubernetes versions supported by your EKS Anywhere version are tabulated in this section.
Known issue related to Kubernetes versions whose minor version is a multiple of 10
Must be less than or equal to the cluster kubernetesVersion defined at the root level of the cluster spec. The worker node Kubernetes version must be no more than two minor Kubernetes versions lower than the cluster control plane’s Kubernetes version. Removing workerNodeGroupConfiguration.kubernetesVersion will trigger an upgrade of the node group to the kubernetesVersion defined at the root level of the cluster spec.
workerNodeGroupConfigurations[*].upgradeRolloutStrategy (optional)
Configuration parameters for upgrade strategy.
workerNodeGroupConfigurations[*].upgradeRolloutStrategy.type (optional)
Default: RollingUpdate
Type of rollout strategy. Supported values: RollingUpdate,InPlace.
NOTE: The upgrade rollout strategy type must be the same for all control plane and worker nodes.
workerNodeGroupConfigurations[*].upgradeRolloutStrategy.rollingUpdate (optional)
Configuration parameters for customizing rolling upgrade behavior.
NOTE: The rolling update parameters can only be configured if
upgradeRolloutStrategy.typeisRollingUpdate.
workerNodeGroupConfigurations[*].upgradeRolloutStrategy.rollingUpdate.maxSurge (optional)
Default: 1
This can not be 0 if maxUnavailable is 0.
The maximum number of machines that can be scheduled above the desired number of machines.
Example: When this is set to n, the new worker node group can be scaled up immediately by n when the rolling upgrade starts. Total number of machines in the cluster (old + new) never exceeds (desired number of machines + n). Once scale down happens and old machines are brought down, the new worker node group can be scaled up further ensuring that the total number of machines running at any time does not exceed the desired number of machines + n.
workerNodeGroupConfigurations[*].upgradeRolloutStrategy.rollingUpdate.maxUnavailable (optional)
Default: 0
This can not be 0 if MaxSurge is 0.
The maximum number of machines that can be unavailable during the upgrade.
Example: When this is set to n, the old worker node group can be scaled down by n machines immediately when the rolling upgrade starts. Once new machines are ready, old worker node group can be scaled down further, followed by scaling up the new worker node group, ensuring that the total number of machines unavailable at all times during the upgrade never falls below n.
TinkerbellDatacenterConfig Fields
tinkerbellIP (required)
Required field to identify the IP address of the Tinkerbell service. This IP address must be a unique IP in the network range that does not conflict with other IPs. Once the Tinkerbell services move from the Admin machine to run on the target cluster, this IP address makes it possible for the stack to be used for future provisioning needs. When separate management and workload clusters are supported in Bare Metal, the IP address becomes a necessity.
osImageURL (required)
Required field to set the operating system. In order to use Ubuntu or RHEL see building baremetal node images
. This field is also useful if you want to provide a customized operating system image or simply host the standard image locally. To upgrade a node or group of nodes to a new operating system version (ie. RHEL 8.7 to RHEL 8.8), modify this field to point to the new operating system image URL and run upgrade cluster command
.
The osImageURL must contain the Cluster.Spec.KubernetesVersion or Cluster.Spec.WorkerNodeGroupConfiguration[].KubernetesVersion version (in case of modular upgrade). For example, if the Kubernetes version is 1.31, the osImageURL name should include 1.31, 1_31, 1-31 or 131.
NOTE: osImageURL field cannot be set both in the
TinkerbellDatacenterConfigandTinkerbellMachineConfigobjects. If this value is set forTinkerbellDatacenterConfig, osImageURL has to be set to empty string""for all theTinkerbellMachineConfigs.
hookImagesURLPath (optional)
Optional field to replace the HookOS image. This field is useful if you want to provide a customized HookOS image or simply host the standard image locally. See Artifacts for details.
isoBoot (optional)
Optional field (boolean) to enable the ISO boot mode. Use this field to enable ISO mounting and boot for OS installation. See Boot Modes for details.
hookIsoURL (optional)
Optional field (string URL) to override the default AWS hosted location for the HookOS ISO. Use this field to host the HookOS ISO locally. See Boot Modes for details.
Important: HTTP Server Requirements for Hosting HookOS
When hosting HookOS images locally, your HTTP server must support HTTP Range requests (RFC 7233). BMC virtual media uses Range requests to stream the ISO in chunks.
Servers that work: Apache, nginx, or any server that returns 206 Partial Content for Range requests.
Servers that do NOT work: Python’s built-in python3 -m http.server (returns 200 OK for Range requests, ignoring the Range header).
If ISO boot fails with no clear error, verify your server supports Range requests:
curl -I -H "Range: bytes=0-1000" http://your-server/hook.iso
# Should return: HTTP/1.1 206 Partial Content
# NOT: HTTP/1.1 200 OK
Example TinkerbellDatacenterConfig.spec
spec:
tinkerbellIP: "192.168.0.10" # Available, routable IP
osImageURL: "http://my-web-server/ubuntu-v1.23.7-eks-a-12-amd64.gz" # Full URL to the OS Image hosted locally
hookImagesURLPath: "http://my-web-server/hook" # Path to the hook images. This path must contain vmlinuz-x86_64 and initramfs-x86_64
isoBoot: false # Set to true to enable the ISO boot mode
hookIsoURL: "http://my-web-server/hook-x86_64-efi-initrd.iso" # Full URL to the HookOS ISO image hosted locally
This is the folder structure for my-web-server:
my-web-server
├── hook
│ ├── initramfs-x86_64
│ └── vmlinuz-x86_64
├── ubuntu-v1.23.7-eks-a-12-amd64.gz
└── hook-x86_64-efi-initrd.iso
skipLoadBalancerDeployment (optional)
Optional field to skip deploying the default load balancer for Tinkerbell stack.
EKS Anywhere for Bare Metal uses kube-vip load balancer by default to expose the Tinkerbell stack externally.
You can disable this feature by setting this field to true.
NOTE: If you skip load balancer deployment, you will have to ensure that the Tinkerbell stack is available at tinkerbellIP once the cluster creation is finished. One way to achieve this is by using the MetalLB package.
loadBalancerInterface (optional)
Optional field to configure a custom load balancer interface for Tinkerbell stack.
TinkerbellMachineConfig Fields
In the example, there are TinkerbellMachineConfig sections for control plane (my-cluster-name-cp) and worker (my-cluster-name) machine groups.
The following fields identify information needed to configure the nodes in each of those groups.
NOTE: Currently, you can only have one machine group for all machines in the control plane, although you can have multiple machine groups for the workers.
hardwareSelector (required)
Use fields under hardwareSelector to add key/value pair labels to match particular machines that you identified in the CSV file where you defined the machines in your cluster.
Choose any label name you like.
For example, if you had added the label node=cp-machine to the machines listed in your CSV file that you want to be control plane nodes, the following hardwareSelector field would cause those machines to be added to the control plane:
---
apiVersion: anywhere.eks.amazonaws.com/v1alpha1
kind: TinkerbellMachineConfig
metadata:
name: my-cluster-name-cp
spec:
hardwareSelector:
node: "cp-machine"
osFamily (required)
Operating system on the machine. Permitted values: ubuntu and redhat (Default: ubuntu).
osImageURL (required)
Required field to set the operating system. In order to use Ubuntu or RHEL see building baremetal node images
. This field is also useful if you want to provide a customized operating system image or simply host the standard image locally. To upgrade a node or group of nodes to a new operating system version (ie. RHEL 8.7 to RHEL 8.8), modify this field to point to the new operating system image URL and run upgrade cluster command
. The osImageURL must contain the Cluster.Spec.KubernetesVersion or Cluster.Spec.WorkerNodeGroupConfiguration[].KubernetesVersion version (in case of modular upgrade). For example, if the Kubernetes version is 1.31, the osImageURL name should include 1.31, 1_31, 1-31 or 131.
NOTE: If this value is set for a single
TinkerbellMachineConfig, osImageURL has to be set for all theTinkerbellMachineConfigs. osImageURL field cannot be set both in theTinkerbellDatacenterConfigandTinkerbellMachineConfigobjects. If set forTinkerbellMachineConfig, the value must be set to empty string""forTinkerbellDatacenterConfig
templateRef (optional)
Identifies the template that defines the actions that will be applied to the TinkerbellMachineConfig.
See TinkerbellTemplateConfig fields below.
EKS Anywhere will generate default templates based on osFamily during the create command.
You can override this default template by providing your own template here.
users (optional)
The name of the user you want to configure to access your virtual machines through SSH.
The default is ec2-user.
Currently, only one user is supported.
users[0].sshAuthorizedKeys (optional)
The SSH public keys you want to configure to access your machines through SSH (as described below). Only 1 is supported at this time.
users[0].sshAuthorizedKeys[0] (optional)
This is the SSH public key that will be placed in authorized_keys on all EKS Anywhere cluster machines so you can SSH into
them. The user will be what is defined under name above. For example:
ssh -i <private-key-file> <user>@<machine-IP>
The default is generating a key in your $(pwd)/<cluster-name> folder when not specifying a value.
hostOSConfig (optional)
Optional host OS configurations for the EKS Anywhere Kubernetes nodes. More information in the Host OS Configuration section.
Advanced Bare Metal cluster configuration
When you generate a Bare Metal cluster configuration, by default, the TinkerbellTemplateConfig is not shown in the generated configuration file. The TinkerbellTemplateConfig defines the actions to provision each node, such as getting installation media, configuring networking, adding users, and otherwise configuring the node. Internally, EKS Anywhere generates a default TinkerbellTemplateConfig based on the operating system family you choose. The default TinkerbellTemplateConfig is sufficient for most use cases.
If your use case necessitates that the operating system have additional configuration, you can add a TinkerbellTemplateConfig to your cluster configuration file with your own customizations. To do this, start with the default TinkerbellTemplateConfig generated by EKS Anywhere and modify it as needed. To generate the default TinkerbellTemplateConfig, use the following command:
eksctl anywhere generate tinkerbelltemplateconfig -f eksa-mgmt-cluster.yaml
Now you can add your own Actions for configuring nodes. We highly recommend that you do not modify the first and the last Actions in the default TinkerbellTemplateConfig. The first Action streams the OS image to the disk, and the last Action reboots the node. See the upstream Tinkerbell documentation for more information on Templates
and Actions
.
The following shows the default TinkerbellTemplateConfig generated by eksctl anywhere generate tinkerbelltemplateconfig.
Ubuntu
---
apiVersion: anywhere.eks.amazonaws.com/v1alpha1
kind: TinkerbellTemplateConfig
metadata:
name: my-cluster-name
spec:
template:
global_timeout: 6000
id: ""
name: my-cluster-name
tasks:
- actions:
- environment:
COMPRESSED: "true"
DEST_DISK: '{{ index .Hardware.Disks 0 }}'
IMG_URL: https://my-file-server/ubuntu-2204-kube-v1.30.gz
image: 127.0.0.1/embedded/image2disk
name: stream image to disk
timeout: 600
- environment:
DEST_DISK: '{{ formatPartition ( index .Hardware.Disks 0 ) 2 }}'
DEST_PATH: /etc/netplan/config.yaml
DIRMODE: "0755"
FS_TYPE: ext4
GID: "0"
MODE: "0644"
STATIC_NETPLAN: "true"
UID: "0"
image: 127.0.0.1/embedded/writefile
name: write netplan config
pid: host
timeout: 90
- environment:
CONTENTS: 'network: {config: disabled}'
DEST_DISK: '{{ formatPartition ( index .Hardware.Disks 0 ) 2 }}'
DEST_PATH: /etc/cloud/cloud.cfg.d/99-disable-network-config.cfg
DIRMODE: "0700"
FS_TYPE: ext4
GID: "0"
MODE: "0600"
UID: "0"
image: 127.0.0.1/embedded/writefile
name: disable cloud-init network capabilities
timeout: 90
- environment:
CONTENTS: |
datasource:
Ec2:
metadata_urls: [http://<admin-machine-ip>:50061,http://<tinkerbellIP-from-cluster-config>:50061]
strict_id: false
manage_etc_hosts: localhost
warnings:
dsid_missing_source: off
DEST_DISK: '{{ formatPartition ( index .Hardware.Disks 0 ) 2 }}'
DEST_PATH: /etc/cloud/cloud.cfg.d/10_tinkerbell.cfg
DIRMODE: "0700"
FS_TYPE: ext4
GID: "0"
MODE: "0600"
UID: "0"
image: 127.0.0.1/embedded/writefile
name: add cloud-init config
timeout: 90
- environment:
CONTENTS: |
datasource: Ec2
DEST_DISK: '{{ formatPartition ( index .Hardware.Disks 0 ) 2 }}'
DEST_PATH: /etc/cloud/ds-identify.cfg
DIRMODE: "0700"
FS_TYPE: ext4
GID: "0"
MODE: "0600"
UID: "0"
image: 127.0.0.1/embedded/writefile
name: add cloud-init ds config
timeout: 90
- image: 127.0.0.1/embedded/reboot
name: reboot
pid: host
timeout: 90
volumes:
- /worker:/worker
name: my-cluster-name
volumes:
- /dev:/dev
- /dev/console:/dev/console
- /lib/firmware:/lib/firmware:ro
worker: '{{.device_1}}'
version: "0.1"
Red Hat Enterprise Linux
---
apiVersion: anywhere.eks.amazonaws.com/v1alpha1
kind: TinkerbellTemplateConfig
metadata:
name: my-cluster-name
spec:
template:
global_timeout: 6000
id: ""
name: my-cluster-name
tasks:
- actions:
- environment:
COMPRESSED: "true"
DEST_DISK: '{{ index .Hardware.Disks 0 }}'
IMG_URL: https://my-file-server/rhel-9-kube-v1.30.0.gz
image: 127.0.0.1/embedded/image2disk
name: stream image to disk
timeout: 600
- environment:
DEST_DISK: '{{ formatPartition ( index .Hardware.Disks 0 ) 1 }}'
DEST_PATH: /etc/netplan/config.yaml
DIRMODE: "0755"
FS_TYPE: ext4
GID: "0"
MODE: "0644"
STATIC_NETPLAN: "true"
UID: "0"
image: 127.0.0.1/embedded/writefile
name: write netplan config
pid: host
timeout: 90
- environment:
CONTENTS: 'network: {config: disabled}'
DEST_DISK: '{{ formatPartition ( index .Hardware.Disks 0 ) 1 }}'
DEST_PATH: /etc/cloud/cloud.cfg.d/99-disable-network-config.cfg
DIRMODE: "0700"
FS_TYPE: ext4
GID: "0"
MODE: "0600"
UID: "0"
image: 127.0.0.1/embedded/writefile
name: disable cloud-init network capabilities
timeout: 90
- environment:
CONTENTS: |
datasource:
Ec2:
metadata_urls: ['http://<admin-machine-ip>:50061','http://<tinkerbellIP-from-cluster-config>:50061']
strict_id: false
manage_etc_hosts: localhost
warnings:
dsid_missing_source: off
DEST_DISK: '{{ formatPartition ( index .Hardware.Disks 0 ) 1 }}'
DEST_PATH: /etc/cloud/cloud.cfg.d/10_tinkerbell.cfg
DIRMODE: "0700"
FS_TYPE: ext4
GID: "0"
MODE: "0600"
UID: "0"
image: 127.0.0.1/embedded/writefile
name: add cloud-init config
timeout: 90
- environment:
CONTENTS: |
datasource: Ec2
DEST_DISK: '{{ formatPartition ( index .Hardware.Disks 0 ) 1 }}'
DEST_PATH: /etc/cloud/ds-identify.cfg
DIRMODE: "0700"
FS_TYPE: ext4
GID: "0"
MODE: "0600"
UID: "0"
image: 127.0.0.1/embedded/writefile
name: add cloud-init ds config
timeout: 90
- image: 127.0.0.1/embedded/reboot
name: reboot
pid: host
timeout: 90
volumes:
- /worker:/worker
name: my-cluster-name
volumes:
- /dev:/dev
- /dev/console:/dev/console
- /lib/firmware:/lib/firmware:ro
worker: '{{.device_1}}'
version: "0.1"
TinkerbellTemplateConfig fields
Each Action has its own set of environment variables that are used to configure the Action. EKS Anywhere embeds a set of images into HookOS. This means that when these images are used in an Action they will not be pulled from any external registry. No external network communication is needed to use them. These Actions are prefixed with 127.0.0.1/embedded.
NOTE: Actions are user-defined and can include any container image that is available to HookOS. You can create your own Action images if the embedded Action images do not meet your requirements.
The following describes the embedded Action images that are available in HookOS and their configuration options.
cexec
127.0.0.1/embedded/cexec
The cexec Action executes either within a chroot environment or within the HookOS filesystem. The primary use case is to provision files and an Operating System to disk, and then execute something that resides within that filesystem.
All options can be set either via environment variables or CLI flags. CLI flags take precedence over environment variables, which take precedence over default values.
| Env variable | Flag | Type | Default Value | Required | Description |
|---|---|---|---|---|---|
BLOCK_DEVICE |
--block-device |
string | "" | yes | The block device to mount. |
FS_TYPE |
--fs-type |
string | "" | yes | The filesystem type of the block device. |
CHROOT |
--chroot |
string | "" | no | If set to y (or a non empty string), the Action will execute the given command within a chroot environment. This option is DEPRECATED. Future versions will always chroot. |
CMD_LINE |
--cmd-line |
string | "" | yes | The command to execute. |
DEFAULT_INTERPRETER |
--default-interpreter |
string | "" | no | The default interpreter to use when executing commands. This is useful when you need to execute multiple commands. |
UPDATE_RESOLV_CONF |
--update-resolv-conf |
boolean | false | no | If set to true, the cexec Action will update the /etc/resolv.conf file within the chroot environment with the /etc/resolv.conf from the host. |
JSON_OUTPUT |
--json-output |
boolean | true | no | If set to true, the cexec Action will log output in JSON format. This defaults to true. If set to false, the cexec Action will log output in plain text format. |
Any environment variables you set on the Action will be available to the command you execute.
For example, if you set DEBIAN_FRONTEND: noninteractive as an environment variable (DEBIAN_FRONTEND=noninteractive), it will be available to the command you execute.
writefile
127.0.0.1/embedded/writefile
The writefile Action will mount a block device and write a file to a destination path on its filesystem.
| Env variable | Type | Required | Description |
|---|---|---|---|
DEST_DISK |
string | yes | The block device to mount. |
FS_TYPE |
string | yes | The filesystem type of the block device. |
DEST_PATH |
string | yes | The path to write the file to. |
CONTENTS |
string | yes | The contents of the file to write. |
UID |
string | yes | The user ID to set on the file. |
GID |
string | yes | The group ID to set on the file. |
MODE |
string | yes | The permission bits to set on the file. |
DIRMODE |
string | yes | The permission bits to set on the directory. |
The follow field must be set on the Action.
pid: host
image2disk
127.0.0.1/embedded/image2disk
The image2disk Action will stream either a compressed or not compressed remote image (raw) to a block device.
| Env variable | Type | Default Value | Required | Description |
|---|---|---|---|---|
| IMG_URL | string | "" | yes | URL of the image to be streamed. |
| DEST_DISK | string | "" | yes | Block device to which the image is written. |
| COMPRESSED | bool | false | no | Decompress the image before writing it to the disk. |
| RETRY_ENABLED | bool | false | no | Retry the Action, using exponential backoff, for the duration specified in RETRY_DURATION_MINUTES before failing. |
| RETRY_DURATION_MINUTES | int | 10 | no | Duration for which the Action will retry before failing. |
| PROGRESS_INTERVAL_SECONDS | int | 3 | no | Interval at which the progress of the image transfer will be logged. |
| TEXT_LOGGING | bool | false | no | Output from the Action will be logged in a more human friendly text format, JSON format is used by default. |
oci2disk
127.0.0.1/embedded/oci2disk
The oci2disk Action provides the capability of streaming a raw (compressed) disk image from an OCI compliant-registry to a local block device.
| Env variable | Type | Default Value | Required | Description |
|---|---|---|---|---|
| IMG_URL | string | "" | yes | URL of the image to be streamed. |
| DEST_DISK | string | "" | yes | Block device to which the image is written. |
| COMPRESSED | bool | false | no | Decompress the image before writing it to the disk. |
kexec
127.0.0.1/embedded/kexec
The kexec Action makes use of the Linux kexec function
to boot directly into a kernel.
| Env variable | Type | Default Value | Required | Description |
|---|---|---|---|---|
| BLOCK_DEVICE | string | "" | yes | The block device to mount. |
| FS_TYPE | string | "" | yes | The filesystem type of the block device. |
| KERNEL_PATH | string | "" | no | The path to the kernel to boot. When not supplied the kernel path will discovered from /boot/grub/grub.cfg on the BLOCK_DEVICE. |
| INITRD_PATH | string | "" | yes | The path to the initial ramdisk to boot. |
| CMD_LINE | string | "" | no | The command line to pass to the kernel. When not supplied, the kernel cmdline parameters will discovered from /boot/grub/grub.cfg on the BLOCK_DEVICE. |
NOTE: There are known issues related to drivers with some hardware that may make it necessary to replace the
kexecAction image with therebootAction image.
reboot
127.0.0.1/embedded/reboot
The reboot Action will reboot the machine.
The follow fields must be set on the Action.
pid: host
volumes:
- /worker:/worker
Custom Tinkerbell action examples
The following example shows how to add a .deb package (openssl) to a Red Hat Enterprise Linux installation:
- environment:
BLOCK_DEVICE: '{{ formatPartition ( index .Hardware.Disks 0 ) 1 }}' # /dev/sda1
CHROOT: "y"
CMD_LINE: apt -y update && apt -y install openssl
DEFAULT_INTERPRETER: /bin/sh -c
FS_TYPE: ext4
image: 127.0.0.1/embedded/cexec
name: install openssl
timeout: 90
The following shows an example of adding a new user (tinkerbell) to an Ubuntu installation:
- environment:
BLOCK_DEVICE: '{{ formatPartition ( index .Hardware.Disks 0 ) 2 }}' # /dev/sda2
FS_TYPE: ext4
CHROOT: y
DEFAULT_INTERPRETER: "/bin/sh -c"
CMD_LINE: "useradd --password $(openssl passwd -1 tinkerbell) --shell /bin/bash --create-home --groups sudo tinkerbell"
image: 127.0.0.1/embedded/cexec
name: create a user
timeout: 90
Look for more examples as they are added to the Tinkerbell examples page.
7.7 - Customize Bare Metal
7.7.1 - Boot modes for EKS Anywhere on Bare Metal
In order to install an Operating System on a machine, the machine needs to boot into the EKS Anywhere Operating System Installation Environment (HookOS). This is accomplished in one of two ways. The first is via the network, also known as PXE boot. This is the default mode. The second is via a virtual CD/DVD device. In EKS Anywhere this is also known as ISO boot.
Network Boot
This is the default boot method used for machines in EKS Anywhere. This method requires the EKS Anywhere Bootstrap and Management Clusters to have layer 2 network access to the machines being booted. The network boot process hands out the initial bootloader location via DHCP. In EKS Anywhere this is the iPXE bootloader. The iPXE bootloader then downloads the EKS Anywhere OSIE image and boots into it. The following is a simplified sequence diagram of the network boot process:

Cluster Spec Configuration - Network Boot
As this is the default method, no additional configuration is required. Follow the installation instructions as normal.
ISO Boot
This method does not require the EKS Anywhere Bootstrap and Management Clusters to have layer 2 network access to the machines being booted. It does not use DHCP or require layer 2 network access. Instead, the EKS Anywhere HookOS image is provided as a CD/DVD ISO file by the Tinkerbell stack. The HookOS ISO is then attached to the machine via the BMC as a virtual CD/DVD device. The machine is then booted into the virtual CD/DVD device and HookOS boots up. The following is a simplified sequence diagram of the ISO boot process:

Cluster Spec Configuration - ISO Boot
To enable the ISO boot method there is one required field and one optional field.
- Required:
TinkerbellDatacenterConfig.spec.isoBoot- Set this field totrueto enable the ISO boot mode. - Optional:
TinkerbellDatacenterConfig.spec.isoURL- This field is a string value that specifies the URL to the HookOS ISO file. If this field is not provided, the default HookOS ISO file will be used.
Important
In order to use the ISO boot mode all of the following must be true:
- The BMC info for all machines must be provided in the hardware.csv file.
- All BMCs must have virtual media mounting capabilities with remote HTTP(S) support.
- All BMCs must have Redfish enabled and Redfish must have virtual media mounting capabilities.
spec:
isoBoot: true
hookIsoURL: "http://example.com/hookos.iso"
It is highly recommended that the HookOS ISO file is available locally in your environment and its location is specified in the hookIsoURL field. The default location for the HookOS ISO file is hosted in the cloud by AWS. This means that the Tinkerbell stack, and more specifically the Smee service, will need internet access to this location and Smee will need to pull from this location every time a machine is booted. This can lead to slow boot times and potential boot failures if the internet connection is slow, constrained, or lost.
Run the following commmand to download the HookOS ISO file:
BUNDLE_URL=$(eksctl anywhere version | grep "https://anywhere-assets.eks.amazonaws.com/releases/bundles" | tr -d ' ' | cut -d":" -f2,3)
IMAGE=$(curl -SsL $BUNDLE_URL | grep -E 'uri: .*hook-x86_64-efi-initrd.iso' | uniq | tr -d ' ' | cut -d":" -f2,3)
wget $IMAGE
Make this file available via a web server and put the full URL where this ISO is downloadable in the hookIsoURL field.
7.7.2 - Customize HookOS for EKS Anywhere on Bare Metal
To network boot bare metal machines in EKS Anywhere clusters, machines acquire a kernel and initial ramdisk that is referred to as HookOS. A default HookOS is provided when you create an EKS Anywhere cluster. However, there may be cases where you want and/or need to customize the default HookOS, such as to add drivers required to boot your particular type of hardware.
The following procedure describes how to customize and build HookOS. For more information on Tinkerbell’s HookOS Installation Environment, see the Tinkerbell Hook repo .
System requirements
>= 2G memory>= 4 CPU cores# the more cores the better for kernel building.>= 20G disk space
Dependencies
Be sure to install all the following dependencies.
jqenvsubstpigzdockercurlbash>= 4.4gitfindutils
-
Clone the Hook repo or your fork of that repo:
git clone https://github.com/tinkerbell/hook.git cd hook/ -
Run the Linux kernel menuconfig TUI and configure the kernel as needed. Save the config before you exit. The result of this step will be a modified kernel configuration file (
./kernel/configs/generic-6.6.y-x86_64)../build.sh kernel-config hook-latest-lts-amd64 -
Build the kernel container image. The result of this step will be a container image. Use
docker images quay.io/tinkerbell/hook-kernelto see it../build.sh kernel hook-latest-lts-amd64 -
Add the embedded Action images. This creates the file,
images.txt, in theimages/hook-embeddeddirectory and runs the script,images/hook-embedded/pull-images.sh, to pull and embed the images in the HookOS initramfs. The result of this step will be a populated images file:images/hook-embedded/images.txtand a Docker directory cache of images:images/hook-embedded/images/.BUNDLE_URL=$(eksctl anywhere version | grep "https://anywhere-assets.eks.amazonaws.com/releases/bundles" | tr -d ' ' | cut -d":" -f2,3) IMAGES=$(curl -s $BUNDLE_URL | grep "public.ecr.aws/eks-anywhere/tinkerbell/actions/\|public.ecr.aws/eks-anywhere/tinkerbell/tink/tink-worker" | sort | uniq | tr -d ' ' | cut -d":" -f2,3) images_file="images/hook-embedded/images.txt" rm "$images_file" while read -r image; do action_name=$(basename "$image" | cut -d":" -f1) echo "$image 127.0.0.1/embedded/$action_name" >> "$images_file" done <<< "$IMAGES" (cd images/hook-embedded; ./pull-images.sh) -
Build the HookOS kernel and initramfs artifacts. The
sudocommand is needed as the image embedding step uses Docker-in-Docker (DinD) which changes file ownerships to the root user. The result of this step will be the kernel and initramfs. These files are located at./out/hook/vmlinuz-latest-lts-x86_64and./out/hook/initramfs-latest-lts-x86_64respectively.sudo ./build.sh linuxkit hook-latest-lts-amd64Note: If you did not customize the kernel configuration, you can use the latest upstream built kernel by setting the
USE_LATEST_BUILT_KERNELtoyes. Run this command instead of the previous one.sudo ./build.sh linuxkit hook-latest-lts-amd64 USE_LATEST_BUILT_KERNEL=yes -
Rename the kernel and initramfs files to
vmlinuz-x86_64andinitramfs-x86_64respectively.mv ./out/hook/vmlinuz-latest-lts-x86_64 ./out/hook/vmlinuz-x86_64 mv ./out/hook/initramfs-latest-lts-x86_64 ./out/hook/initramfs-x86_64 -
To use the kernel (
vmlinuz-x86_64) and initial ram disk (initramfs-x86_64) when you build your EKS Anywhere cluster, see the description of thehookImagesURLPathfield in your cluster configuration file.
7.7.3 - DHCP options for EKS Anywhere
In order to facilitate network booting machines, EKS Anywhere bare metal runs its own DHCP server, Boots (a standalone service in the Tinkerbell stack). There can be numerous reasons why you may want to use an existing DHCP service instead of Boots: Security, compliance, access issues, existing layer 2 constraints, existing automation, and so on.
In environments where there is an existing DHCP service, this DHCP service can be configured to interoperate with EKS Anywhere. This document will cover how to make your existing DHCP service interoperate with EKS Anywhere bare metal. In this scenario EKS Anywhere will have no layer 2 DHCP responsibilities.
Note: Currently, Boots is responsible for more than just DHCP. So Boots can’t be entirely avoided in the provisioning process.
Additional Services in Boots
- HTTP and TFTP servers for iPXE binaries
- HTTP server for iPXE script
- Syslog server (receiver)
Process
As a prerequisite, your existing DHCP must serve host/address/static reservations
for all machines that EKS Anywhere bare metal will be provisioning. This means that the IPAM details you enter into your hardware.csv
must be used to create host/address/static reservations in your existing DHCP service.
Now, you configure your existing DHCP service to provide the location of the iPXE binary and script. This is a two-step interaction between machines and the DHCP service and enables the provisioning process to start.
-
Step 1: The machine broadcasts a request to network boot. Your existing DHCP service then provides the machine with all IPAM info as well as the location of the Tinkerbell iPXE binary (
ipxe.efi). The machine configures its network interface with the IPAM info then downloads the Tinkerbell iPXE binary from the location provided by the DHCP service and runs it. -
Step 2: Now with the Tinkerbell iPXE binary loaded and running, iPXE again broadcasts a request to network boot. The DHCP service again provides all IPAM info as well as the location of the Tinkerbell iPXE script (
auto.ipxe). iPXE configures its network interface using the IPAM info and then downloads the Tinkerbell iPXE script from the location provided by the DHCP service and runs it.
Note The
auto.ipxeis an iPXE script that tells iPXE from where to download the HookOS kernel and initrd so that they can be loaded into memory.
The following diagram illustrates the process described above. Note that the diagram only describes the network booting parts of the DHCP interaction, not the exchange of IPAM info.

Configuration
Below you will find code snippets showing how to add the two-step process from above to an existing DHCP service. Each config checks if DHCP option 77 (user class option
) equals “Tinkerbell”. If it does match, then the Tinkerbell iPXE script (auto.ipxe) will be served. If option 77 does not match, then the iPXE binary (ipxe.efi) will be served.
DHCP option: next server
Most DHCP services define a next server option. This option generally corresponds to either DHCP option 66 or the DHCP header sname, reference.
This option is used to tell a machine where to download the initial bootloader, reference.
Special consideration is required for the next server value when using EKS Anywhere to create your initial management cluster. This is because during this initial create phase a temporary bootstrap cluster is created and used to provision the management cluster.
The bootstrap cluster runs the Tinkerbell stack. When the management cluster is successfully created, the Tinkerbell stack is redeployed to the management cluster and the bootstrap cluster is deleted. This means that the IP address of the Tinkerbell stack will change.
As a temporary and one-time step, the IP address used by the existing DHCP service for next server will need to be the IP address of the temporary bootstrap cluster. This will be the IP of the Admin node or if you use the cli flag --tinkerbell-bootstrap-ip then that IP should be used for the next server in your existing DHCP service.
Once the management cluster is created, the IP address used by the existing DHCP service for next server will need to be updated to the tinkerbellIP. This IP is defined in your cluster spec at tinkerbellDatacenterConfig.spec.tinkerbellIP. The next server IP will not need to be updated again.
Note: The upgrade phase of a management cluster or the creation of any workload clusters will not require you to change the
next serverIP in the config of your existing DHCP service.
Code snippets
The following code snippets are generic examples of the config needed to enable the two-step process to an existing DHCP service. It does not cover the IPAM info that is also required.
dnsmasq.conf
dhcp-match=tinkerbell, option:user-class, Tinkerbell
dhcp-boot=tag:!tinkerbell,ipxe.efi,none,192.168.2.112
dhcp-boot=tag:tinkerbell,http://192.168.2.112/auto.ipxe
kea.json
{
"Dhcp4": {
"client-classes": [
{
"name": "tinkerbell",
"test": "substring(option[77].hex,0,10) == 'Tinkerbell'",
"boot-file-name": "http://192.168.2.112/auto.ipxe"
},
{
"name": "default",
"test": "not(substring(option[77].hex,0,10) == 'Tinkerbell')",
"boot-file-name": "ipxe.efi"
}
],
"subnet4": [
{
"next-server": "192.168.2.112"
}
]
}
}
dhcpd.conf
if exists user-class and option user-class = "Tinkerbell" {
filename "http://192.168.2.112/auto.ipxe";
} else {
filename "ipxe.efi";
}
next-server "192.168.1.112";
Please follow the ipxe.org guide on how to configure Microsoft DHCP server.
8 - Create Snow cluster
8.1 - Create Snow cluster
EKS Anywhere supports an AWS Snow provider for EKS Anywhere deployments.
This document walks you through setting up EKS Anywhere on Snow as a standalone, self-managed cluster or combined set of management/workload clusters. See Cluster topologies for details.
Note: Before you create your cluster, you have the option of validating the EKS Anywhere bundle manifest container images by following instructions in the Verify Cluster Images page.
Prerequisite checklist
EKS Anywhere on Snow needs:
- Certain pre-steps to complete before interacting with a Snowball device. See Actions to complete before ordering a Snowball Edge device for Amazon EKS Anywhere .
- EKS Anywhere enabled Snowball devices. See Ordering a Snowball Edge device for use with Amazon EKS Anywhere for ordering experience through the AWS Snow Family console.
- To be run on an Admin instance in a Snowball Edge device. See Configuring and starting Amazon EKS Anywhere on Snowball Edge devices
for setting up the devices, launching the Admin instance, fetching and copying the device credentials to the Admin instance for
eksctlCLI to consume. - Prepare DHCP IP addresses pool
Also, see the Ports and protocols page for information on ports that need to be accessible from control plane, worker, and Admin machines.
Steps
The following steps are divided into two sections:
- Create an initial cluster (used as a management or standalone cluster)
- Create zero or more workload clusters from the management cluster
Create an initial cluster
Follow these steps to create an EKS Anywhere cluster that can be used either as a management cluster or as a standalone cluster (for running workloads itself).
-
Optional Configuration
Set License Environment Variable
Add a license to any cluster for which you want to receive paid support. If you are creating a licensed cluster, set and export the license variable (see License cluster if you are licensing an existing cluster):
export EKSA_LICENSE='my-license-here'After you have created your
eksa-mgmt-cluster.yamland set your credential environment variables, you will be ready to create the cluster.Configure Curated Packages
The Amazon EKS Anywhere Curated Packages are only available to customers with the Amazon EKS Anywhere Enterprise Subscription. To request a free trial, talk to your Amazon representative or connect with one here . Cluster creation will succeed if authentication is not set up, but some warnings may be genered. Detailed package configurations can be found here .
If you are going to use packages, set up authentication. These credentials should have limited capabilities :
export EKSA_AWS_ACCESS_KEY_ID="your*access*id" export EKSA_AWS_SECRET_ACCESS_KEY="your*secret*key" export EKSA_AWS_REGION="us-west-2" -
Set an environment variables for your cluster name
export CLUSTER_NAME=mgmt -
Generate a cluster config file for your Snow provider
eksctl anywhere generate clusterconfig $CLUSTER_NAME --provider snow > eksa-mgmt-cluster.yaml -
Optionally import images to private registry
This optional step imports EKS Anywhere artifacts and release bundle to a local registry. This is required for air-gapped installation.
- Configuring Amazon EKS Anywhere for disconnected operation shows AWS examples of selecting and building a private registry in a Snowball Edge device.
- For air-gapped scenario, run the
import imageswith--inputand--bundlesarguments pointing to the artifacts and bundle release files that pre-exist in the Admin instance. - Refer to the Registry Mirror configuration for more information about using private registry.
eksctl anywhere import images \ --input /usr/lib/eks-a/artifacts/artifacts.tar.gz \ --bundles /usr/lib/eks-a/manifests/bundle-release.yaml \ --registry $PRIVATE_REGISTRY_ENDPOINT \ --insecure=true -
Modify the cluster config (
eksa-mgmt-cluster.yaml) as follows:- Refer to the Snow configuration for information on configuring this cluster config for a Snow provider.
- Add Optional configuration settings as needed.
-
Set Credential Environment Variables
Before you create the initial cluster, you will need to use the
credentialsandca-bundlesfiles that are in the Admin instance, and export these environment variables for your AWS Snowball device credentials. Make sure you use single quotes around the values so that your shell does not interpret the values:export EKSA_AWS_CREDENTIALS_FILE='/PATH/TO/CREDENTIALS/FILE' export EKSA_AWS_CA_BUNDLES_FILE='/PATH/TO/CABUNDLES/FILE'After you have created your
eksa-mgmt-cluster.yamland set your credential environment variables, you will be ready to create the cluster. -
Create cluster
For a regular cluster create (with internet access), type the following:
eksctl anywhere create cluster \ -f eksa-mgmt-cluster.yamlFor an airgapped cluster create, follow Preparation for airgapped deployments instructions, then type the following:
eksctl anywhere create cluster \ -f eksa-mgmt-cluster.yaml \ --bundles-override /usr/lib/eks-a/manifests/bundle-release.yaml -
Once the cluster is created you can use it with the generated
KUBECONFIGfile in your local directory:export KUBECONFIG=${PWD}/${CLUSTER_NAME}/${CLUSTER_NAME}-eks-a-cluster.kubeconfig -
Check the cluster nodes:
To check that the cluster completed, list the machines to see the control plane and worker nodes:
kubectl get machines -AExample command output:
NAMESPACE NAME CLUSTER NODENAME PROVIDERID PHASE AGE VERSION eksa-system mgmt-etcd-dsxb5 mgmt aws-snow:///192.168.1.231/s.i-8b0b0631da3b8d9e4 Running 4m59s eksa-system mgmt-md-0-7b7c69cf94-99sll mgmt mgmt-md-0-1-58nng aws-snow:///192.168.1.231/s.i-8ebf6b58a58e47531 Running 4m58s v1.24.9-eks-1-24-7 eksa-system mgmt-srrt8 mgmt mgmt-control-plane-1-xs4t9 aws-snow:///192.168.1.231/s.i-8414c7fcabcf3d7c1 Running 4m58s v1.24.9-eks-1-24-7 ... -
Check the cluster:
You can now use the cluster as you would any Kubernetes cluster. To try it out, run the test application with:
export CLUSTER_NAME=mgmt export KUBECONFIG=${PWD}/${CLUSTER_NAME}/${CLUSTER_NAME}-eks-a-cluster.kubeconfig kubectl apply -f "https://anywhere.eks.amazonaws.com/manifests/hello-eks-a.yaml"Verify the test application in Deploy test workload .
Create separate workload clusters
Follow these steps if you want to use your initial cluster to create and manage separate workload clusters.
-
Set License Environment Variable (Optional)
Add a license to any cluster for which you want to receive paid support. If you are creating a licensed cluster, set and export the license variable (see License cluster if you are licensing an existing cluster):
export EKSA_LICENSE='my-license-here' -
Generate a workload cluster config:
CLUSTER_NAME=w01 eksctl anywhere generate clusterconfig $CLUSTER_NAME \ --provider snow > eksa-w01-cluster.yamlRefer to the initial config described earlier for the required and optional settings.
NOTE: Ensure workload cluster object names (
Cluster,SnowDatacenterConfig,SnowMachineConfig, etc.) are distinct from management cluster object names. -
Be sure to set the
managementClusterfield to identify the name of the management cluster.For example, the management cluster, mgmt is defined for our workload cluster w01 as follows:
apiVersion: anywhere.eks.amazonaws.com/v1alpha1 kind: Cluster metadata: name: w01 spec: managementCluster: name: mgmt -
Create a workload cluster in one of the following ways:
-
GitOps: See Manage separate workload clusters with GitOps
-
Terraform: See Manage separate workload clusters with Terraform
NOTE:
snowDatacenterConfig.spec.identityRefand a Snow bootstrap credentials secret need to be specified when provisioning a cluster throughGitOpsorTerraform, as EKS Anywhere Cluster Controller will not create a Snow bootstrap credentials secret likeeksctl CLIdoes when field is empty.snowMachineConfig.spec.sshKeyNamemust be specified to SSH into your nodes when provisioning a cluster throughGitOpsorTerraform, as the EKS Anywhere Cluster Controller will not generate the keys likeeksctl CLIdoes when the field is empty. -
eksctl CLI: To create a workload cluster with
eksctl, run:eksctl anywhere create cluster \ -f eksa-w01-cluster.yaml \ --kubeconfig mgmt/mgmt-eks-a-cluster.kubeconfigAs noted earlier, adding the
--kubeconfigoption tellseksctlto use the management cluster identified by that kubeconfig file to create a different workload cluster. -
kubectl CLI: The cluster lifecycle feature lets you use
kubectl, or other tools that that can talk to the Kubernetes API, to create a workload cluster. To usekubectl, run:kubectl apply -f eksa-w01-cluster.yamlTo check the state of a cluster managed with the cluster lifecyle feature, use
kubectlto show the cluster object with its status.The
statusfield on the cluster object field holds information about the current state of the cluster.kubectl get clusters w01 -o yamlThe cluster has been fully upgraded once the status of the
Readycondition is markedTrue. See the cluster status guide for more information.
-
-
Check the workload cluster:
You can now use the workload cluster as you would any Kubernetes cluster.
-
If your workload cluster was created with
eksctl, change your credentials to point to the new workload cluster (for example,w01), then run the test application with:export CLUSTER_NAME=w01 export KUBECONFIG=${PWD}/${CLUSTER_NAME}/${CLUSTER_NAME}-eks-a-cluster.kubeconfig kubectl apply -f "https://anywhere.eks.amazonaws.com/manifests/hello-eks-a.yaml" -
If your workload cluster was created with GitOps or Terraform, the kubeconfig for your new cluster is stored as a secret on the management cluster. You can get credentials and run the test application as follows:
kubectl get secret -n eksa-system w01-kubeconfig -o jsonpath=‘{.data.value}' | base64 —decode > w01.kubeconfig export KUBECONFIG=w01.kubeconfig kubectl apply -f "https://anywhere.eks.amazonaws.com/manifests/hello-eks-a.yaml"
Verify the test application in the deploy test application section.
-
-
Add more workload clusters:
To add more workload clusters, go through the same steps for creating the initial workload, copying the config file to a new name (such as
eksa-w02-cluster.yaml), modifying resource names, and running the create cluster command again.
Next steps:
-
See the Cluster management section for more information on common operational tasks like deleting the cluster.
-
See the Package management section for more information on post-creation curated packages installation.
8.2 - Configure for Snow
This is a generic template with detailed descriptions below for reference. The following additional optional configuration can also be included:
apiVersion: anywhere.eks.amazonaws.com/v1alpha1
kind: Cluster
metadata:
name: my-cluster-name
spec:
clusterNetwork:
cniConfig:
cilium: {}
pods:
cidrBlocks:
- 10.1.0.0/16
services:
cidrBlocks:
- 10.96.0.0/12
controlPlaneConfiguration:
count: 3
endpoint:
host: ""
machineGroupRef:
kind: SnowMachineConfig
name: my-cluster-machines
datacenterRef:
kind: SnowDatacenterConfig
name: my-cluster-datacenter
externalEtcdConfiguration:
count: 3
machineGroupRef:
kind: SnowMachineConfig
name: my-cluster-machines
kubernetesVersion: "1.28"
workerNodeGroupConfigurations:
- count: 1
machineGroupRef:
kind: SnowMachineConfig
name: my-cluster-machines
name: md-0
---
apiVersion: anywhere.eks.amazonaws.com/v1alpha1
kind: SnowDatacenterConfig
metadata:
name: my-cluster-datacenter
spec: {}
---
apiVersion: anywhere.eks.amazonaws.com/v1alpha1
kind: SnowMachineConfig
metadata:
name: my-cluster-machines
spec:
amiID: ""
instanceType: sbe-c.large
sshKeyName: ""
osFamily: ubuntu
devices:
- ""
containersVolume:
size: 25
network:
directNetworkInterfaces:
- index: 1
primary: true
ipPoolRef:
kind: SnowIPPool
name: ip-pool-1
---
apiVersion: anywhere.eks.amazonaws.com/v1alpha1
kind: SnowIPPool
metadata:
name: ip-pool-1
spec:
pools:
- ipStart: 192.168.1.2
ipEnd: 192.168.1.14
subnet: 192.168.1.0/24
gateway: 192.168.1.1
- ipStart: 192.168.1.55
ipEnd: 192.168.1.250
subnet: 192.168.1.0/24
gateway: 192.168.1.1
Cluster Fields
name (required)
Name of your cluster my-cluster-name in this example
clusterNetwork (required)
Network configuration.
clusterNetwork.cniConfig (required)
CNI plugin configuration. Supports cilium.
clusterNetwork.cniConfig.cilium.policyEnforcementMode (optional)
Optionally specify a policyEnforcementMode of default, always or never.
clusterNetwork.cniConfig.cilium.egressMasqueradeInterfaces (optional)
Optionally specify a network interface name or interface prefix used for masquerading. See EgressMasqueradeInterfaces option.
clusterNetwork.cniConfig.cilium.skipUpgrade (optional)
When true, skip Cilium maintenance during upgrades. Also see Use a custom CNI.
clusterNetwork.cniConfig.cilium.routingMode (optional)
Optionally specify the routing mode. Accepts default and direct. Also see RoutingMode
option.
clusterNetwork.cniConfig.cilium.ipv4NativeRoutingCIDR (optional)
Optionally specify the CIDR to use when RoutingMode is set to direct. When specified, Cilium assumes networking for this CIDR is preconfigured and hands traffic destined for that range to the Linux network stack without applying any SNAT.
clusterNetwork.cniConfig.cilium.ipv6NativeRoutingCIDR (optional)
Optionally specify the IPv6 CIDR to use when RoutingMode is set to direct. When specified, Cilium assumes networking for this CIDR is preconfigured and hands traffic destined for that range to the Linux network stack without applying any SNAT.
clusterNetwork.cniConfig.cilium.cniExclusive (optional)
Controls whether Cilium should remove other CNI configuration files. When true (default), Cilium removes other CNI configs; when false, it leaves them alone. For more information, see CNI Exclusive Mode configuration.
clusterNetwork.pods.cidrBlocks[0] (required)
The pod subnet specified in CIDR notation. Only 1 pod CIDR block is permitted. The CIDR block should not conflict with the host or service network ranges.
clusterNetwork.services.cidrBlocks[0] (required)
The service subnet specified in CIDR notation. Only 1 service CIDR block is permitted. This CIDR block should not conflict with the host or pod network ranges.
clusterNetwork.dns.resolvConf.path (optional)
File path to a file containing a custom DNS resolver configuration.
controlPlaneConfiguration (required)
Specific control plane configuration for your Kubernetes cluster.
controlPlaneConfiguration.count (required)
Number of control plane nodes
controlPlaneConfiguration.machineGroupRef (required)
Refers to the Kubernetes object with Snow specific configuration for your nodes. See SnowMachineConfig Fields below.
controlPlaneConfiguration.endpoint.host (required)
A unique IP you want to use for the control plane VM in your EKS Anywhere cluster. Choose an IP in your network range that does not conflict with other devices.
NOTE: This IP should be outside the network DHCP range as it is a floating IP that gets assigned to one of the control plane nodes for kube-apiserver loadbalancing.
controlPlaneConfiguration.taints (optional)
A list of taints to apply to the control plane nodes of the cluster.
Replaces the default control plane taint. For k8s versions prior to 1.24, it replaces node-role.kubernetes.io/master. For k8s versions 1.24+, it replaces node-role.kubernetes.io/control-plane. The default control plane components will tolerate the provided taints.
Modifying the taints associated with the control plane configuration will cause new nodes to be rolled-out, replacing the existing nodes.
NOTE: The taints provided will be used instead of the default control plane taint. Any pods that you run on the control plane nodes must tolerate the taints you provide in the control plane configuration.
controlPlaneConfiguration.labels (optional)
A list of labels to apply to the control plane nodes of the cluster. This is in addition to the labels that EKS Anywhere will add by default.
Modifying the labels associated with the control plane configuration will cause new nodes to be rolled out, replacing the existing nodes.
workerNodeGroupConfigurations (required)
This takes in a list of node groups that you can define for your workers. You may define one or more worker node groups.
workerNodeGroupConfigurations[*].count (optional)
Number of worker nodes. (default: 1) It will be ignored if the cluster autoscaler curated package
is installed and autoscalingConfiguration is used to specify the desired range of replicas.
Refers to troubleshooting machine health check remediation not allowed and choose a sufficient number to allow machine health check remediation.
workerNodeGroupConfigurations[*].machineGroupRef (required)
Refers to the Kubernetes object with Snow specific configuration for your nodes. See SnowMachineConfig Fields below.
workerNodeGroupConfigurations[*].name (required)
Name of the worker node group (default: md-0)
workerNodeGroupConfigurations[*].autoscalingConfiguration.minCount (optional)
Minimum number of nodes for this node group’s autoscaling configuration.
workerNodeGroupConfigurations[*].autoscalingConfiguration.maxCount (optional)
Maximum number of nodes for this node group’s autoscaling configuration.
workerNodeGroupConfigurations[*].taints (optional)
A list of taints to apply to the nodes in the worker node group.
Modifying the taints associated with a worker node group configuration will cause new nodes to be rolled-out, replacing the existing nodes associated with the configuration.
At least one node group must not have NoSchedule or NoExecute taints applied to it.
workerNodeGroupConfigurations[*].labels (optional)
A list of labels to apply to the nodes in the worker node group. This is in addition to the labels that EKS Anywhere will add by default.
Modifying the labels associated with a worker node group configuration will cause new nodes to be rolled out, replacing the existing nodes associated with the configuration.
workerNodeGroupConfigurations[*].kubernetesVersion (optional)
The Kubernetes version you want to use for this worker node group. The Kubernetes versions supported by your EKS Anywhere version are tabulated in this section.
Known issue related to Kubernetes versions whose minor version is a multiple of 10
Must be less than or equal to the cluster kubernetesVersion defined at the root level of the cluster spec. The worker node Kubernetes version must be no more than two minor Kubernetes versions lower than the cluster control plane’s Kubernetes version. Removing workerNodeGroupConfiguration.kubernetesVersion will trigger an upgrade of the node group to the kubernetesVersion defined at the root level of the cluster spec.
externalEtcdConfiguration.count (optional)
Number of etcd members.
externalEtcdConfiguration.machineGroupRef (optional)
Refers to the Kubernetes object with Snow specific configuration for your etcd members. See SnowMachineConfig Fields below.
datacenterRef (required)
Refers to the Kubernetes object with Snow environment specific configuration. See SnowDatacenterConfig Fields below.
kubernetesVersion (required)
The Kubernetes version you want to use for your cluster. The Kubernetes versions supported by your EKS Anywhere version are tabulated in this section.
Known issue related to Kubernetes versions whose minor version is a multiple of 10
SnowDatacenterConfig Fields
identityRef (required)
Refers to the Kubernetes secret object with Snow devices credentials used to reconcile the cluster.
SnowMachineConfig Fields
amiID (optional)
AMI ID from which to create the machine instance. Snow provider offers an AMI lookup logic which will look for a suitable AMI ID based on the Kubernetes version and osFamily if the field is empty.
instanceType (optional)
Type of the Snow EC2 machine instance. See Quotas for Compute Instances on a Snowball Edge Device
for supported instance types on Snow (Default: sbe-c.large).
osFamily
Operating System on instance machines. Permitted value: ubuntu.
physicalNetworkConnector (optional)
Type of snow physical network connector to use for creating direct network interfaces. Permitted values: SFP_PLUS, QSFP, RJ45 (Default: SFP_PLUS).
sshKeyName (optional)
Name of the AWS Snow SSH key pair you want to configure to access your machine instances.
The default is eksa-default-{cluster-name}-{uuid}.
devices
A device IP list from which to bootstrap and provision machine instances.
network
Custom network setting for the machine instances. DHCP and static IP configurations are supported.
network.directNetworkInterfaces[0].index (optional)
Index number of a direct network interface (DNI) used to clarify the position in the list. Must be no smaller than 1 and no greater than 8.
network.directNetworkInterfaces[0].primary (optional)
Whether the DNI is primary or not. One and only one primary DNI is required in the directNetworkInterfaces list.
network.directNetworkInterfaces[0].vlanID (optional)
VLAN ID to use for the DNI.
network.directNetworkInterfaces[0].dhcp (optional)
Whether DHCP is to be used to assign IP for the DNI.
network.directNetworkInterfaces[0].ipPoolRef (optional)
Refers to a SnowIPPool object which provides a range of ip addresses. When specified, an IP address selected from the pool will be allocated to the DNI.
containersVolume (optional)
Configuration option for customizing containers data storage volume.
containersVolume.size (optional)
Size of the storage for containerd runtime in Gi.
The field is optional for Ubuntu and if specified, the size must be no smaller than 8 Gi.
containersVolume.deviceName (optional)
Containers volume device name.
containersVolume.type (optional)
Type of the containers volume. Permitted values: sbp1, sbg1. (Default: sbp1)
sbp1 stands for capacity-optimized HDD. sbg1 is performance-optimized SSD.
nonRootVolumes (optional)
Configuration options for the non root storage volumes.
nonRootVolumes[0].deviceName (optional)
Non root volume device name. Must be specified and cannot have prefix “/dev/sda” as it is reserved for root volume and containers volume.
nonRootVolumes[0].size (optional)
Size of the storage device for the non root volume. Must be no smaller than 8 Gi.
nonRootVolumes[0].type (optional)
Type of the non root volume. Permitted values: sbp1, sbg1. (Default: sbp1)
sbp1 stands for capacity-optimized HDD. sbg1 is performance-optimized SSD.
SnowIPPool Fields
pools[0].ipStart (optional)
Start address of an IP range.
pools[0].ipEnd (optional)
End address of an IP range.
pools[0].subnet (optional)
An IP subnet for determining whether an IP is within the subnet.
pools[0].gateway (optional)
Gateway of the subnet for routing purpose.
9 - Create CloudStack cluster
9.1 - Requirements for EKS Anywhere on CloudStack
To run EKS Anywhere, you will need:
Prepare Administrative machine
Set up an Administrative machine as described in Install EKS Anywhere .
Prepare a CloudStack environment
To prepare a CloudStack environment to run EKS Anywhere, you need the following:
-
A CloudStack 4.14 or later environment. CloudStack 4.16 is used for examples in these docs.
-
Capacity to deploy 6-10 VMs.
-
One shared network in CloudStack to use for the cluster. EKS Anywhere clusters need access to CloudStack through the network to enable self-managing and storage capabilities.
-
A Red Hat Enterprise Linux qcow2 image built using the
image-buildertool as described in artifacts . -
User credentials (CloudStack API key and Secret key) to create VMs and attach networks in CloudStack.
-
One IP address routable from the cluster but excluded from DHCP offering. This IP address is to be used as the Control Plane Endpoint IP. Below are some suggestions to ensure that this IP address is never handed out by your DHCP server. You may need to contact your network engineer.
- Pick an IP address reachable from the cluster subnet which is excluded from DHCP range OR
- Alter DHCP ranges to leave out an IP address(s) at the top and/or the bottom of the range OR
- Create an IP reservation for this IP on your DHCP server. This is usually accomplished by adding a dummy mapping of this IP address to a non-existent mac address.
Each VM will require:
- 2 vCPUs
- 8GB RAM
- 25GB Disk
The administrative machine and the target workload environment will need network access (TCP/443) to:
- CloudStack endpoint (must be accessible to EKS Anywhere clusters)
- public.ecr.aws
- anywhere-assets.eks.amazonaws.com (http://anywhere-assets.eks.amazonaws.com/) (to download the EKS Anywhere binaries and manifests)
- distro.eks.amazonaws.com (http://distro.eks.amazonaws.com/) (to download EKS Distro binaries and manifests)
- d2glxqk2uabbnd.cloudfront.net (http://d2glxqk2uabbnd.cloudfront.net/) (for EKS Anywhere and EKS Distro ECR container images)
- api.ecr.us-west-2.amazonaws.com (http://api.ecr.us-west-2.amazonaws.com/) (for EKS Anywhere package authentication matching your region)
- d5l0dvt14r5h8.cloudfront.net (http://d5l0dvt14r5h8.cloudfront.net/) (for EKS Anywhere package ECR container images)
- api.github.com (http://api.github.com/) (only if GitOps is enabled)
- sts.amazonaws.com (only if AWS IAM Authenticator is enabled)
CloudStack information needed before creating the cluster
You need at least the following information before creating the cluster. See CloudStack configuration for a complete list of options and Preparing CloudStack for instructions on creating the assets.
- Static IP Addresses: You will need one IP address for the management cluster control plane endpoint, and a separate one for the controlplane of each workload cluster you add.
Let’s say you are going to have the management cluster and two workload clusters. For those, you would need three IP addresses, one for each. All of those addresses will be configured the same way in the configuration file you will generate for each cluster.
A static IP address will be used for each control plane VM in your EKS Anywhere cluster. Choose IP addresses in your network range that do not conflict with other VMs and make sure they are excluded from your DHCP offering. An IP address will be the value of the property controlPlaneConfiguration.endpoint.host in the config file of the management cluster. A separate IP address must be assigned for each workload cluster.
- CloudStack datacenter: You need the name of the CloudStack Datacenter plus the following for each Availability Zone (availabilityZones). Most items can be represented by name or ID:
- Account (account): Account with permission to create a cluster (optional, admin by default).
- Credentials (credentialsRef): Credentials provided in an ini file used to access the CloudStack API endpoint. See CloudStack Getting started for details.
- Domain (domain): The CloudStack domain in which to deploy the cluster (optional, ROOT by default)
- Management endpoint (managementApiEndpoint): Endpoint for a cloudstack client to make API calls to client.
- Zone network (zone.network): Either name or ID of the network.
- CloudStack machine configuration: For each set of machines (for example, you could configure separate set of machines for control plane, worker, and etcd nodes), obtain the following information. This must be predefined in the cloudStack instance and identified by name or ID:
- Compute offering (computeOffering): Choose an existing compute offering (such as
large-instance), reflecting the amount of resources to apply to each VM. - Operating system (template): Identifies the operating system image to use (such as rhel8-k8s-118).
- Users (users.name): Identifies users and SSH keys needed to access the VMs.
- Compute offering (computeOffering): Choose an existing compute offering (such as
9.2 - Preparing CloudStack for EKS Anywhere
Before you can create an EKS Anywhere cluster in CloudStack, you must do some setup on your CloudStack environment. This document helps you get what you need to fulfill the prerequisites described in the Requirements and values you need for CloudStack configuration .
Set up a domain and user credentials
Either use the ROOT domain or create a new domain to deploy your EKS Anywhere cluster. One or more users are grouped under a domain. This example creates a user account for the domain with a Domain Administrator role. From the apachecloudstack console:
-
Select Domains.
-
Select Add Domain.
-
Fill in the Name for the domain (
eksain this example) and select OK. -
Select Accounts -> Add Account, then fill in the form to add a user with
DomainAdminrole, as shown in the following figure:
-
To generate API credentials for the user, select Accounts->
-> View Users -> and select the Generate Keys button. -
Select OK to confirm key generation. The API Key and Secret Key should appear as shown in the following figure:

-
Copy the API Key and Secret Key to a credentials file to use when you generate your cluster. For example:
[Global] api-url = http://10.0.0.2:8080/client/api api-key = OI7pm0xrPMYjLlMfqrEEj... secret-key = tPsgAECJwTHzbU4wMH...
Import template
You need to build at least one operating system image and import it as a template to use for your cluster nodes. Currently, only Red Hat Enterprise Linux 8 images are supported. To build a RHEL-based image to use with EKS Anywhere, see Build node images .
-
Make your image accessible from you local machine or from a URL that is accessible to your CloudStack setup.
-
Select Images -> Templates, then select either Register Template from URL or Select local Template. The following figure lets you register a template from URL:

This example imports a RHEL image (QCOW2), identifies the zone from which it will be available, uses KVM as the hypervisor, uses the osdefault Root disk controller, and identifies the OS Type as Red Hat Enterprise Linux 8.0. Select OK to save the template.
-
Note the template name and zone so you can use it later when you deploy your cluster.
Create CloudStack configurations
Take a look at the following CloudStack configuration settings before creating your EKS Anywhere cluster. You will need to identify many of these assets when you create you cluster specification:
DatacenterConfig information
Here is how to get information to go into the CloudStackDatacenterConfig section of the CloudStack cluster configuration file:
-
Domain: Select Domains, then select your domain name from under the ROOT domain. Select View Users, not the user with the Domain Admin role, and consider setting limits to what each user can consume from the Resources and Configure Limits tabs.
-
Zones: Select Infrastructure -> Zones. Find a Zone where you can deploy your cluster or create a new one.

-
Network: Select Network -> Guest networks. Choose a network to use for your cluster or create a new one.
Here is what some of that information would look like in a cluster configuration:
apiVersion: anywhere.eks.amazonaws.com/v1alpha1
kind: CloudStackDatacenterConfig
metadata:
name: my-cluster-name-datacenter
spec:
availabilityZones:
- account: admin
credentialsRef: global
domain: eksa
managementApiEndpoint: ""
name: az-1
zone:
name: Zone2
network:
name: "SharedNet2"
MachineConfig information
Here is how to get information to go into CloudStackMachineConfig sections of the CloudStack cluster configuration file:
-
computeOffering: Select Service Offerings -> Compute Offerings to see a list of available combinations of CPU cores, CPU, and memory to apply to your node instances. See the following figure for an example:

-
template: Select Images -> Templates to see available operating system image templates.
-
diskOffering: Select Storage -> Volumes, the select Create Volume, if you want to create disk storage to attach to your nodes (optional). You can use this to store logs or other data you want saved outside of the nodes. When you later create the cluster configuration, you can identify things like where you want the device mounted, the type of file system, labels and other information.
-
AffinityGroupIds: Select Compute -> Affinity Groups, then select Add new affinity group (optional). By creating an affinity group, you can tell all VMs from a set of instances to either all run on different physical hosts (anti-affinity) or just run anywhere they can (affinity).
Here is what some of that information would look like in a cluster configuration:
apiVersion: anywhere.eks.amazonaws.com/v1alpha1
kind: CloudStackMachineConfig
metadata:
name: my-cluster-name-cp
spec:
computeOffering:
name: "Medium Instance"
template:
name: "rhel8-kube-1.31-eksa"
diskOffering:
name: "Small"
mountPath: "/data-small"
device: "/dev/vdb"
filesystem: "ext4"
label: "data_disk"
symlinks:
/var/log/kubernetes: /data-small/var/log/kubernetes
affinityGroupIds:
- control-plane-anti-affinity
9.3 - Create CloudStack cluster
EKS Anywhere supports a CloudStack provider for EKS Anywhere deployments. This document walks you through setting up EKS Anywhere on CloudStack in a way that:
- Deploys an initial cluster on your CloudStack environment. That cluster can be used as a standalone cluster (to run workloads) or a management cluster (to create and manage other clusters)
- Deploys zero or more workload clusters from the management cluster
If your initial cluster is a management cluster, it is intended to stay in place so you can use it later to modify, upgrade, and delete workload clusters. Using a management cluster makes it faster to provision and delete workload clusters. Also it lets you keep CloudStack credentials for a set of clusters in one place: on the management cluster. The alternative is to simply use your initial cluster to run workloads. See Cluster topologies for details.
Important
Creating an EKS Anywhere management cluster is the recommended model. Separating management features into a separate, persistent management cluster provides a cleaner model for managing the lifecycle of workload clusters (to create, upgrade, and delete clusters), while workload clusters run user applications. This approach also reduces provider permissions for workload clusters.Note: Before you create your cluster, you have the option of validating the EKS Anywhere bundle manifest container images by following instructions in the Verify Cluster Images page.
Prerequisite Checklist
EKS Anywhere needs to:
- Be run on an Admin machine that has certain machine requirements .
- Have certain resources from your CloudStack deployment available.
- Have some preparation done before creating an EKS Anywhere cluster.
Also, see the Ports and protocols page for information on ports that need to be accessible from control plane, worker, and Admin machines.
Steps
The following steps are divided into two sections:
- Create an initial cluster (used as a management or standalone cluster)
- Create zero or more workload clusters from the management cluster
Create an initial cluster
Follow these steps to create an EKS Anywhere cluster that can be used either as a management cluster or as a standalone cluster (for running workloads itself).
-
Optional Configuration
Set License Environment Variable
Add a license to any cluster for which you want to receive paid support. If you are creating a licensed cluster, set and export the license variable (see License cluster if you are licensing an existing cluster):
export EKSA_LICENSE='my-license-here'After you have created your
eksa-mgmt-cluster.yamland set your credential environment variables, you will be ready to create the cluster.Configure Curated Packages
The Amazon EKS Anywhere Curated Packages are only available to customers with the Amazon EKS Anywhere Enterprise Subscription. To request a free trial, talk to your Amazon representative or connect with one here . Cluster creation will succeed if authentication is not set up, but some warnings may be genered. Detailed package configurations can be found here .
If you are going to use packages, set up authentication. These credentials should have limited capabilities :
export EKSA_AWS_ACCESS_KEY_ID="your*access*id" export EKSA_AWS_SECRET_ACCESS_KEY="your*secret*key" export EKSA_AWS_REGION="us-west-2" -
Generate an initial cluster config (named
mgmtfor this example):export CLUSTER_NAME=mgmt eksctl anywhere generate clusterconfig $CLUSTER_NAME \ --provider cloudstack > eksa-mgmt-cluster.yaml -
Create credential file
Create a credential file (for example,
cloud-config) and add the credentials needed to access your CloudStack environment. The file should include:- api-key: Obtained from CloudStack
- secret-key: Obtained from CloudStack
- api-url: The URL to your CloudStack API endpoint
For example:
[Global] api-key = -Dk5uB0DE3aWng secret-key = -0DQLunsaJKxCEEHn44XxP80tv6v_RB0DiDtdgwJ api-url = http://172.16.0.1:8080/client/apiYou can have multiple credential entries. To match this example, you would enter
globalas the credentialsRef in the cluster config file for your CloudStack availability zone. You can configure multiple credentials for multiple availability zones. -
Modify the initial cluster config (
eksa-mgmt-cluster.yaml) as follows:- Refer to Cloudstack configuration for information on configuring this cluster config for a CloudStack provider.
- Add Optional configuration settings as needed.
- Create at least two control plane nodes, three worker nodes, and three etcd nodes, to provide high availability and rolling upgrades.
-
Set Environment Variables
Convert the credential file into base64 and set the following environment variable to that value:
export EKSA_CLOUDSTACK_B64ENCODED_SECRET=$(base64 -i cloud-config) -
Create cluster
For a regular cluster create (with internet access), type the following:
eksctl anywhere create cluster \ -f eksa-mgmt-cluster.yaml \ # --install-packages packages.yaml \ # uncomment to install curated packages at cluster creationFor an airgapped cluster create, follow Preparation for airgapped deployments instructions, then type the following:
eksctl anywhere create cluster \ -f eksa-mgmt-cluster.yaml \ --bundles-override ./eks-anywhere-downloads/bundle-release.yaml \ # --install-packages packages.yaml \ # uncomment to install curated packages at cluster creation -
Once the cluster is created you can use it with the generated
KUBECONFIGfile in your local directory:export KUBECONFIG=${PWD}/${CLUSTER_NAME}/${CLUSTER_NAME}-eks-a-cluster.kubeconfig -
Check the cluster nodes:
To check that the cluster completed, list the machines to see the control plane, etcd, and worker nodes:
kubectl get machines -AExample command output
NAMESPACE NAME PROVIDERID PHASE VERSION eksa-system mgmt-b2xyz cloudstack:/xxxxx Running v1.23.1-eks-1-21-5 eksa-system mgmt-etcd-r9b42 cloudstack:/xxxxx Running eksa-system mgmt-md-8-6xr-rnr cloudstack:/xxxxx Running v1.23.1-eks-1-21-5 ...The etcd machine doesn’t show the Kubernetes version because it doesn’t run the kubelet service.
-
Check the initial cluster’s CRD:
To ensure you are looking at the initial cluster, list the CRD to see that the name of its management cluster is itself:
kubectl get clusters mgmt -o yamlExample command output
... kubernetesVersion: "1.31" managementCluster: name: mgmt workerNodeGroupConfigurations: ...Note
The initial cluster is now ready to deploy workload clusters. However, if you just want to use it to run workloads, you can deploy pod workloads directly on the initial cluster without deploying a separate workload cluster and skip the section on running separate workload clusters. To make sure the cluster is ready to run workloads, run the test application in the Deploy test workload section.
Create separate workload clusters
Follow these steps if you want to use your initial cluster to create and manage separate workload clusters.
-
Set License Environment Variable (Optional)
Add a license to any cluster for which you want to receive paid support. If you are creating a licensed cluster, set and export the license variable (see License cluster if you are licensing an existing cluster):
export EKSA_LICENSE='my-license-here' -
Generate a workload cluster config:
CLUSTER_NAME=w01 eksctl anywhere generate clusterconfig $CLUSTER_NAME \ --provider cloudstack > eksa-w01-cluster.yaml -
Modify the workload cluster config (
eksa-w01-cluster.yaml) as follows. Refer to the initial config described earlier for the required and optional settings. In particular:- Ensure workload cluster object names (
Cluster,CloudDatacenterConfig,CloudStackMachineConfig, etc.) are distinct from management cluster object names.
- Ensure workload cluster object names (
-
Be sure to set the
managementClusterfield to identify the name of the management cluster.For example, the management cluster, mgmt is defined for our workload cluster w01 as follows:
apiVersion: anywhere.eks.amazonaws.com/v1alpha1 kind: Cluster metadata: name: w01 spec: managementCluster: name: mgmt -
Create a workload cluster in one of the following ways:
-
GitOps: See Manage separate workload clusters with GitOps
-
Terraform: See Manage separate workload clusters with Terraform
NOTE:
spec.users[0].sshAuthorizedKeysmust be specified to SSH into your nodes when provisioning a cluster throughGitOpsorTerraform, as the EKS Anywhere Cluster Controller will not generate the keys likeeksctl CLIdoes when the field is empty. -
eksctl CLI: To create a workload cluster with
eksctl, run:eksctl anywhere create cluster \ -f eksa-w01-cluster.yaml \ # --install-packages packages.yaml \ # uncomment to install curated packages at cluster creation --kubeconfig mgmt/mgmt-eks-a-cluster.kubeconfigAs noted earlier, adding the
--kubeconfigoption tellseksctlto use the management cluster identified by that kubeconfig file to create a different workload cluster. -
kubectl CLI: The cluster lifecycle feature lets you use
kubectl, or other tools that that can talk to the Kubernetes API, to create a workload cluster. To usekubectl, run:kubectl apply -f eksa-w01-cluster.yamlTo check the state of a cluster managed with the cluster lifecyle feature, use
kubectlto show the cluster object with its status.The
statusfield on the cluster object field holds information about the current state of the cluster.kubectl get clusters w01 -o yamlThe cluster has been fully upgraded once the status of the
Readycondition is markedTrue. See the cluster status guide for more information.
-
-
To check the workload cluster, get the workload cluster credentials and run a test workload:
-
If your workload cluster was created with
eksctl, change your credentials to point to the new workload cluster (for example,w01), then run the test application with:export CLUSTER_NAME=w01 export KUBECONFIG=${PWD}/${CLUSTER_NAME}/${CLUSTER_NAME}-eks-a-cluster.kubeconfig kubectl apply -f "https://anywhere.eks.amazonaws.com/manifests/hello-eks-a.yaml" -
If your workload cluster was created with GitOps or Terraform, the kubeconfig for your new cluster is stored as a secret on the management cluster. You can get credentials and run the test application as follows:
kubectl get secret -n eksa-system w01-kubeconfig -o jsonpath=‘{.data.value}' | base64 —decode > w01.kubeconfig export KUBECONFIG=w01.kubeconfig kubectl apply -f "https://anywhere.eks.amazonaws.com/manifests/hello-eks-a.yaml"
-
-
Add more workload clusters:
To add more workload clusters, go through the same steps for creating the initial workload, copying the config file to a new name (such as
eksa-w02-cluster.yaml), modifying resource names, and running the create cluster command again.
Next steps
-
See the Cluster management section for more information on common operational tasks like scaling and deleting the cluster.
-
See the Package management section for more information on post-creation curated packages installation.
Optional configuration
Disable KubeVIP
The KubeVIP deployment used for load balancing Kube API Server requests can be disabled by setting an environment variable that will be interpreted by the eksctl anywhere create cluster command. Disabling the KubeVIP deployment is useful if you wish to use an external load balancer for load balancing Kube API Server requests. When disabling the KubeVIP load balancer you become responsible for hosting the Spec.ControlPlaneConfiguration.Endpoint.Host IP which must route requests to a Kube API Server instance of the cluster being provisioned.
export CLOUDSTACK_KUBE_VIP_DISABLED=true
9.4 - CloudStack configuration
This is a generic template with detailed descriptions below for reference. The following additional optional configuration can also be included:
- CNI
- IAM Roles for Service Accounts
- IAM Authenticator
- OIDC
- GitOps
- Proxy
- Registry Mirror
- Machine Health Checks
- API Server Extra Args
apiVersion: anywhere.eks.amazonaws.com/v1alpha1
kind: Cluster
metadata:
name: my-cluster-name
spec:
clusterNetwork:
cniConfig:
cilium: {}
pods:
cidrBlocks:
- 192.168.0.0/16
services:
cidrBlocks:
- 10.96.0.0/12
controlPlaneConfiguration:
count: 3
endpoint:
host: ""
machineGroupRef:
kind: CloudStackMachineConfig
name: my-cluster-name-cp
taints:
- key: ""
value: ""
effect: ""
labels:
"<key1>": ""
"<key2>": ""
datacenterRef:
kind: CloudStackDatacenterConfig
name: my-cluster-name
externalEtcdConfiguration:
count: 3
machineGroupRef:
kind: CloudStackMachineConfig
name: my-cluster-name-etcd
kubernetesVersion: "1.33"
managementCluster:
name: my-cluster-name
workerNodeGroupConfigurations:
- count: 2
machineGroupRef:
kind: CloudStackMachineConfig
name: my-cluster-name
taints:
- key: ""
value: ""
effect: ""
labels:
"<key1>": ""
"<key2>": ""
---
apiVersion: anywhere.eks.amazonaws.com/v1alpha1
kind: CloudStackDatacenterConfig
metadata:
name: my-cluster-name-datacenter
spec:
availabilityZones:
- account: admin
credentialsRef: global
domain: domain1
managementApiEndpoint: ""
name: az-1
zone:
name: zone1
network:
name: "net1"
---
apiVersion: anywhere.eks.amazonaws.com/v1alpha1
kind: CloudStackMachineConfig
metadata:
name: my-cluster-name-cp
spec:
computeOffering:
name: "m4-large"
users:
- name: capc
sshAuthorizedKeys:
- ssh-rsa AAAA...
template:
name: "rhel8-k8s-118"
diskOffering:
name: "Small"
mountPath: "/data-small"
device: "/dev/vdb"
filesystem: "ext4"
label: "data_disk"
symlinks:
/var/log/kubernetes: /data-small/var/log/kubernetes
affinityGroupIds:
- control-plane-anti-affinity
---
apiVersion: anywhere.eks.amazonaws.com/v1alpha1
kind: CloudStackMachineConfig
metadata:
name: my-cluster-name
spec:
computeOffering:
name: "m4-large"
users:
- name: capc
sshAuthorizedKeys:
- ssh-rsa AAAA...
template:
name: "rhel8-k8s-118"
diskOffering:
name: "Small"
mountPath: "/data-small"
device: "/dev/vdb"
filesystem: "ext4"
label: "data_disk"
symlinks:
/var/log/pods: /data-small/var/log/pods
/var/log/containers: /data-small/var/log/containers
affinityGroupIds:
- worker-affinity
userCustomDetails:
foo: bar
---
apiVersion: anywhere.eks.amazonaws.com/v1alpha1
kind: CloudStackMachineConfig
metadata:
name: my-cluster-name-etcd
spec:
computeOffering: {}
name: "m4-large"
users:
- name: "capc"
sshAuthorizedKeys:
- "ssh-rsa AAAAB3N...
template:
name: "rhel8-k8s-118"
diskOffering:
name: "Small"
mountPath: "/data-small"
device: "/dev/vdb"
filesystem: "ext4"
label: "data_disk"
symlinks:
/var/lib: /data-small/var/lib
affinityGroupIds:
- etcd-affinity
---
Cluster Fields
name (required)
Name of your cluster my-cluster-name in this example
clusterNetwork (required)
Network configuration.
clusterNetwork.cniConfig (required)
CNI plugin configuration. Supports cilium.
clusterNetwork.cniConfig.cilium.policyEnforcementMode (optional)
Optionally specify a policyEnforcementMode of default, always or never.
clusterNetwork.cniConfig.cilium.egressMasqueradeInterfaces (optional)
Optionally specify a network interface name or interface prefix used for masquerading. See EgressMasqueradeInterfaces option.
clusterNetwork.cniConfig.cilium.skipUpgrade (optional)
When true, skip Cilium maintenance during upgrades. Also see Use a custom CNI.
clusterNetwork.cniConfig.cilium.routingMode (optional)
Optionally specify the routing mode. Accepts default and direct. Also see RoutingMode
option.
clusterNetwork.cniConfig.cilium.ipv4NativeRoutingCIDR (optional)
Optionally specify the CIDR to use when RoutingMode is set to direct. When specified, Cilium assumes networking for this CIDR is preconfigured and hands traffic destined for that range to the Linux network stack without applying any SNAT.
clusterNetwork.cniConfig.cilium.ipv6NativeRoutingCIDR (optional)
Optionally specify the IPv6 CIDR to use when RoutingMode is set to direct. When specified, Cilium assumes networking for this CIDR is preconfigured and hands traffic destined for that range to the Linux network stack without applying any SNAT.
clusterNetwork.cniConfig.cilium.cniExclusive (optional)
Controls whether Cilium should remove other CNI configuration files. When true (default), Cilium removes other CNI configs; when false, it leaves them alone. For more information, see CNI Exclusive Mode configuration.
clusterNetwork.pods.cidrBlocks[0] (required)
The pod subnet specified in CIDR notation. Only 1 pod CIDR block is permitted. The CIDR block should not conflict with the host or service network ranges.
clusterNetwork.services.cidrBlocks[0] (required)
The service subnet specified in CIDR notation. Only 1 service CIDR block is permitted. This CIDR block should not conflict with the host or pod network ranges.
clusterNetwork.dns.resolvConf.path (optional)
File path to a file containing a custom DNS resolver configuration.
controlPlaneConfiguration (required)
Specific control plane configuration for your Kubernetes cluster.
controlPlaneConfiguration.count (required)
Number of control plane nodes
controlPlaneConfiguration.endpoint.host (required)
A unique IP you want to use for the control plane VM in your EKS Anywhere cluster. Choose an IP in your network range that does not conflict with other VMs.
NOTE: This IP should be outside the network DHCP range as it is a floating IP that gets assigned to one of the control plane nodes for kube-apiserver loadbalancing. Suggestions on how to ensure this IP does not cause issues during cluster creation process are here
controlPlaneConfiguration.machineGroupRef (required)
Refers to the Kubernetes object with CloudStack specific configuration for your nodes. See CloudStackMachineConfig Fields below.
controlPlaneConfiguration.taints (optional)
A list of taints to apply to the control plane nodes of the cluster.
Replaces the default control plane taint, node-role.kubernetes.io/master. The default control plane components will tolerate the provided taints.
Modifying the taints associated with the control plane configuration will cause new nodes to be rolled-out, replacing the existing nodes.
NOTE: The taints provided will be used instead of the default control plane taint
node-role.kubernetes.io/master. Any pods that you run on the control plane nodes must tolerate the taints you provide in the control plane configuration.
controlPlaneConfiguration.labels (optional)
A list of labels to apply to the control plane nodes of the cluster. This is in addition to the labels that EKS Anywhere will add by default.
A special label value is supported by the CAPC provider:
labels:
cluster.x-k8s.io/failure-domain: ds.meta_data.failuredomain
The ds.meta_data.failuredomain value will be replaced with a failuredomain name where the node is deployed, such as az-1.
Modifying the labels associated with the control plane configuration will cause new nodes to be rolled out, replacing the existing nodes.
datacenterRef (required)
Refers to the Kubernetes object with CloudStack environment specific configuration. See CloudStackDatacenterConfig Fields below.
externalEtcdConfiguration.count (optional)
Number of etcd members
externalEtcdConfiguration.machineGroupRef (optional)
Refers to the Kubernetes object with CloudStack specific configuration for your etcd members. See CloudStackMachineConfig Fields below.
kubernetesVersion (required)
The Kubernetes version you want to use for your cluster. The Kubernetes versions supported by your EKS Anywhere version are tabulated in this section.
Known issue related to Kubernetes versions whose minor version is a multiple of 10
managementCluster (required)
Identifies the name of the management cluster. If this is a standalone cluster or if it were serving as the management cluster for other workload clusters, this will be the same as the cluster name.
workerNodeGroupConfigurations (required)
This takes in a list of node groups that you can define for your workers. You may define one or more worker node groups.
workerNodeGroupConfigurations[*].count (optional)
Number of worker nodes. (default: 1) It will be ignored if the cluster autoscaler curated package
is installed and autoscalingConfiguration is used to specify the desired range of replicas.
Refers to troubleshooting machine health check remediation not allowed and choose a sufficient number to allow machine health check remediation.
workerNodeGroupConfigurations[*].machineGroupRef (required)
Refers to the Kubernetes object with CloudStack specific configuration for your nodes. See CloudStackMachineConfig Fields below.
workerNodeGroupConfigurations[*].name (required)
Name of the worker node group (default: md-0)
workerNodeGroupConfigurations[*].autoscalingConfiguration.minCount (optional)
Minimum number of nodes for this node group’s autoscaling configuration.
workerNodeGroupConfigurations[*].autoscalingConfiguration.maxCount (optional)
Maximum number of nodes for this node group’s autoscaling configuration.
workerNodeGroupConfigurations[*].taints (optional)
A list of taints to apply to the nodes in the worker node group.
Modifying the taints associated with a worker node group configuration will cause new nodes to be rolled-out, replacing the existing nodes associated with the configuration.
At least one node group must not have NoSchedule or NoExecute taints applied to it.
workerNodeGroupConfigurations[*].labels (optional)
A list of labels to apply to the nodes in the worker node group. This is in addition to the labels that EKS Anywhere will add by default. A special label value is supported by the CAPC provider:
labels:
cluster.x-k8s.io/failure-domain: ds.meta_data.failuredomain
The ds.meta_data.failuredomain value will be replaced with a failuredomain name where the node is deployed, such as az-1.
Modifying the labels associated with a worker node group configuration will cause new nodes to be rolled out, replacing the existing nodes associated with the configuration.
workerNodeGroupConfigurations[*].kubernetesVersion (optional)
The Kubernetes version you want to use for this worker node group. The Kubernetes versions supported by your EKS Anywhere version are tabulated in this section.
Known issue related to Kubernetes versions whose minor version is a multiple of 10
Must be less than or equal to the cluster kubernetesVersion defined at the root level of the cluster spec. The worker node Kubernetes version must be no more than two minor Kubernetes versions lower than the cluster control plane’s Kubernetes version. Removing workerNodeGroupConfiguration.kubernetesVersion will trigger an upgrade of the node group to the kubernetesVersion defined at the root level of the cluster spec.
CloudStackDatacenterConfig
availabilityZones.account (optional)
Account used to access CloudStack.
As long as you pass valid credentials, through availabilityZones.credentialsRef, this value is not required.
availabilityZones.credentialsRef (required)
If you passed credentials through the environment variable EKSA_CLOUDSTACK_B64ENCODED_SECRET noted in Create CloudStack production cluster
, you can identify those credentials here.
For that example, you would use the profile name global.
You can instead use a previously created secret on the Kubernetes cluster in the eksa-system namespace.
availabilityZones.domain (optional)
CloudStack domain to deploy the cluster. The default is ROOT.
availabilityZones.managementApiEndpoint (required)
Location of the CloudStack API management endpoint. For example, http://10.11.0.2:8080/client/api.
availabilityZones.{id,name} (required)
Name or ID of the CloudStack zone on which to deploy the cluster.
availabilityZones.zone.network.{id,name} (required)
CloudStack network name or ID to use with the cluster.
CloudStackMachineConfig
In the example above, there are separate CloudStackMachineConfig sections for the control plane (my-cluster-name-cp), worker (my-cluster-name) and etcd (my-cluster-name-etcd) nodes.
computeOffering.{id,name} (required)
Name or ID of the CloudStack compute instance.
users[0].name (optional)
The name of the user you want to configure to access your virtual machines through ssh. You can add as many users object as you want.
The default is capc.
users[0].sshAuthorizedKeys (optional)
The SSH public keys you want to configure to access your virtual machines through ssh (as described below). Only 1 is supported at this time.
users[0].sshAuthorizedKeys[0] (optional)
This is the SSH public key that will be placed in authorized_keys on all EKS Anywhere cluster VMs so you can ssh into
them. The user will be what is defined under name above. For example:
ssh -i <private-key-file> <user>@<VM-IP>
The default is generating a key in your $(pwd)/<cluster-name> folder when not specifying a value.
template.{id,name} (required)
The VM template to use for your EKS Anywhere cluster. Currently, a VM based on RHEL 8.6 is required.
This can be a name or ID.
The template.name must contain the Cluster.Spec.KubernetesVersion or Cluster.Spec.WorkerNodeGroupConfiguration[].KubernetesVersion version (in case of modular upgrade). For example, if the Kubernetes version is 1.33, the template.name field name should include 1.33, 1_33, 1-33 or 133.
See the Artifacts
page for instructions for building RHEL-based images.
diskOffering (optional)
Name representing a disk you want to mount into nodes for this CloudStackMachineConfig
diskOffering.mountPath (optional)
Mount point on which to mount the disk.
diskOffering.device (optional)
Device name of the disk partition to mount.
diskOffering.filesystem (optional)
File system type used to format the filesystem on the disk.
diskOffering.label (optional)
Label to apply to the disk partition.
symlinks (optional)
Symbolic link of a directory or file you want to mount from the host filesystem to the mounted filesystem.
userCustomDetails (optional)
Add key/value pairs to nodes in a CloudStackMachineConfig.
These can be used for things like identifying sets of nodes that you want to add to a security group that opens selected ports.
affinityGroupIDs (optional)
Group ID to attach to the set of host systems to indicate how affinity is done for services on those systems.
affinity (optional)
Allows you to set pro and anti affinity for the CloudStackMachineConfig.
This can be used in a mutually exclusive fashion with the affinityGroupIDs field.
10 - Create Nutanix cluster
10.1 - Overview
Creating a Nutanix cluster
The following diagram illustrates the cluster creation process for the Nutanix provider.
Start creating a Nutanix cluster

1. Generate a config file for Nutanix
Identify the provider (--provider nutanix) and the cluster name in the eksctl anywhere generate clusterconfig command and direct the output to a cluster config .yaml file.
2. Modify the config file
Modify the generated cluster config file to suit your situation. Details about this config file can be found on the Nutanix Config page.
3. Launch the cluster creation
After modifying the cluster configuration file, run the eksctl anywhere cluster create command, providing the cluster config.
The verbosity can be increased to see more details on the cluster creation process (-v=9 provides maximum verbosity).
4. Create bootstrap cluster
The cluster creation process starts with creating a temporary Kubernetes bootstrap cluster on the Administrative machine.
First, the cluster creation process runs a series of commands to validate the Nutanix environment:
- Checks that the Nutanix environment is available.
- Authenticates the Nutanix provider to the Nutanix environment using the supplied Prism Central endpoint information and credentials.
For each of the NutanixMachineConfig objects, the following validations are performed:
- Validates the provided resource configuration (CPU, memory, storage)
- Validates the Nutanix subnet
- Validates the Nutanix Prism Element cluster
- Validates the image
- (Optional) Validates the Nutanix project
If all validations pass, you will see this message:
✅ Nutanix Provider setup is valid
During bootstrap cluster creation, the following messages will be shown:
Creating new bootstrap cluster
Provider specific pre-capi-install-setup on bootstrap cluster
Installing cluster-api providers on bootstrap cluster
Provider specific post-setup
Next, the Nutanix provider will create the machines in the Nutanix environment.
Continuing cluster creation
The following diagram illustrates the activities that occur next:

1. CAPI management
Cluster API (CAPI) management will orchestrate the creation of the target cluster in the Nutanix environment.
Creating new workload cluster
2. Create the target cluster nodes
The control plane and worker nodes will be created and configured using the Nutanix provider.
3. Add Cilium networking
Add Cilium as the CNI plugin to use for networking between the cluster services and pods.
Installing networking on workload cluster
4. Moving cluster management to target cluster
CAPI components are installed on the target cluster. Next, cluster management is moved from the bootstrap cluster to the target cluster.
Creating EKS-A namespace
Installing cluster-api providers on workload cluster
Installing EKS-A secrets on workload cluster
Installing resources on management cluster
Moving cluster management from bootstrap to workload cluster
Installing EKS-A custom components (CRD and controller) on workload cluster
Installing EKS-D components on workload cluster
Creating EKS-A CRDs instances on workload cluster
4. Saving cluster configuration file
The cluster configuration file is saved.
Writing cluster config file
5. Delete bootstrap cluster
The bootstrap cluster is no longer needed and is deleted when the target cluster is up and running:

The target cluster can now be used as either:
- A standalone cluster (to run workloads) or
- A management cluster (to optionally create one or more workload clusters)
Creating workload clusters (optional)
The target cluster acts as a management cluster. One or more workload clusters can be managed by this management cluster as described in Create separate workload clusters :
- Use
eksctlto generate a cluster config file for the new workload cluster. - Modify the cluster config with a new cluster name and different Nutanix resources.
- Use
eksctlto create the new workload cluster from the new cluster config file.
10.2 - Requirements for EKS Anywhere on Nutanix Cloud Infrastructure
To run EKS Anywhere, you will need:
Prepare Administrative machine
Set up an Administrative machine as described in Install EKS Anywhere .
Prepare a Nutanix environment
To prepare a Nutanix environment to run EKS Anywhere, you need the following:
-
A Nutanix environment running AOS 5.20.4+ with AHV and Prism Central 2022.1+
-
Capacity to deploy 6-10 VMs
-
DHCP service or Nutanix IPAM running in your environment in the primary VM network for your workload cluster
-
A VM image imported into the Prism Image Service for the workload VMs
-
User credentials to create VMs and attach networks, etc
-
One IP address routable from cluster but excluded from DHCP/IPAM offering. This IP address is to be used as the Control Plane Endpoint IP
Below are some suggestions to ensure that this IP address is never handed out by your DHCP server.
You may need to contact your network engineer.
- Pick an IP address reachable from cluster subnet which is excluded from DHCP range OR
- Alter DHCP ranges to leave out an IP address(s) at the top and/or the bottom of the range OR
- Create an IP reservation for this IP on your DHCP server. This is usually accomplished by adding a dummy mapping of this IP address to a non-existent mac address.
- Block an IP address from the Nutanix IPAM managed network using aCLI
Each VM will require:
- 2 vCPUs
- 4GB RAM
- 40GB Disk
The administrative machine and the target workload environment will need network access (TCP/443) to:
- Prism Central endpoint (must be accessible to EKS Anywhere clusters)
- Prism Element Data Services IP and CVM endpoints (for CSI storage connections)
- public.ecr.aws (for pulling EKS Anywhere container images)
- anywhere-assets.eks.amazonaws.com (to download the EKS Anywhere binaries and manifests)
- distro.eks.amazonaws.com (to download EKS Distro binaries and manifests)
- d2glxqk2uabbnd.cloudfront.net (for EKS Anywhere and EKS Distro ECR container images)
- api.ecr.us-west-2.amazonaws.com (for EKS Anywhere package authentication matching your region)
- d5l0dvt14r5h8.cloudfront.net (for EKS Anywhere package ECR container images)
- api.github.com (only if GitOps is enabled)
- sts.amazonaws.com (only if AWS IAM Authenticator is enabled)
Nutanix information needed before creating the cluster
You need to get the following information before creating the cluster:
-
Static IP Addresses: You will need one IP address for the management cluster control plane endpoint, and a separate one for the controlplane of each workload cluster you add.
Let’s say you are going to have the management cluster and two workload clusters. For those, you would need three IP addresses, one for each. All of those addresses will be configured the same way in the configuration file you will generate for each cluster.
A static IP address will be used for control plane API server HA in each of your EKS Anywhere clusters. Choose IP addresses in your network range that do not conflict with other VMs and make sure they are excluded from your DHCP offering.
An IP address will be the value of the property
controlPlaneConfiguration.endpoint.hostin the config file of the management cluster. A separate IP address must be assigned for each workload cluster.
-
Prism Central FQDN or IP Address: The Prism Central fully qualified domain name or IP address.
-
Prism Element Cluster Name: The AOS cluster to deploy the EKS Anywhere cluster on.
-
VM Subnet Name: The VM network to deploy your EKS Anywhere cluster on.
-
Machine Template Image Name: The VM image to use for your EKS Anywhere cluster.
-
additionalTrustBundle (required if using a self-signed PC SSL certificate): The PEM encoded CA trust bundle of the root CA that issued the certificate for Prism Central.
10.3 - Preparing Nutanix Cloud Infrastructure for EKS Anywhere
Certain resources must be in place with appropriate user permissions to create an EKS Anywhere cluster using the Nutanix provider.
Configuring Nutanix User
You need a Prism Admin user to create EKS Anywhere clusters on top of your Nutanix cluster.
Build Nutanix AHV node images
Follow the steps outlined in artifacts to create a Ubuntu-based image for Nutanix AHV and import it into the AOS Image Service.
10.4 - Create Nutanix cluster
EKS Anywhere supports a Nutanix Cloud Infrastructure (NCI) provider for EKS Anywhere deployments. This document walks you through setting up EKS Anywhere on Nutanix Cloud Infrastructure with AHV in a way that:
- Deploys an initial cluster in your Nutanix environment. That cluster can be used as a self-managed cluster (to run workloads) or a management cluster (to create and manage other clusters)
- Deploys zero or more workload clusters from the management cluster
If your initial cluster is a management cluster, it is intended to stay in place so you can use it later to modify, upgrade, and delete workload clusters. Using a management cluster makes it faster to provision and delete workload clusters. It also lets you keep NCI credentials for a set of clusters in one place: on the management cluster. The alternative is to simply use your initial cluster to run workloads. See Cluster topologies for details.
Important
Creating an EKS Anywhere management cluster is the recommended model. Separating management features into a separate, persistent management cluster provides a cleaner model for managing the lifecycle of workload clusters (to create, upgrade, and delete clusters), while workload clusters run user applications. This approach also reduces provider permissions for workload clusters.Note: Before you create your cluster, you have the option of validating the EKS Anywhere bundle manifest container images by following instructions in the Verify Cluster Images page.
Prerequisite Checklist
EKS Anywhere needs to:
- Be run on an Admin machine that has certain machine requirements .
- Have certain resources from your Nutanix deployment available.
- Have some preparation done before creating an EKS Anywhere cluster.
Also, see the Ports and protocols page for information on ports that need to be accessible from control plane, worker, and Admin machines.
Steps
The following steps are divided into two sections:
- Create an initial cluster (used as a management or self-managed cluster)
- Create zero or more workload clusters from the management cluster
Create an initial cluster
Follow these steps to create an EKS Anywhere cluster that can be used either as a management cluster or as a self-managed cluster (for running workloads itself).
-
Optional Configuration
Set License Environment Variable
Add a license to any cluster for which you want to receive paid support. If you are creating a licensed cluster, set and export the license variable (see License cluster if you are licensing an existing cluster):
export EKSA_LICENSE='my-license-here'After you have created your
eksa-mgmt-cluster.yamland set your credential environment variables, you will be ready to create the cluster.Configure Curated Packages
The Amazon EKS Anywhere Curated Packages are only available to customers with the Amazon EKS Anywhere Enterprise Subscription. To request a free trial, talk to your Amazon representative or connect with one here . Cluster creation will succeed if authentication is not set up, but some warnings may be genered. Detailed package configurations can be found here .
If you are going to use packages, set up authentication. These credentials should have limited capabilities :
export EKSA_AWS_ACCESS_KEY_ID="your*access*id" export EKSA_AWS_SECRET_ACCESS_KEY="your*secret*key" export EKSA_AWS_REGION="us-west-2" -
Generate an initial cluster config (named
mgmtfor this example):CLUSTER_NAME=mgmt eksctl anywhere generate clusterconfig $CLUSTER_NAME \ --provider nutanix > eksa-mgmt-cluster.yaml -
Modify the initial cluster config (
eksa-mgmt-cluster.yaml) as follows:- Refer to Nutanix configuration for information on configuring this cluster config for a Nutanix provider.
- Add Optional configuration settings as needed.
- Create at least three control plane nodes, three worker nodes, and three etcd nodes, to provide high availability and rolling upgrades.
-
Set Credential Environment Variables
Before you create the initial cluster, you will need to set and export these environment variables for your Nutanix Prism Central user name and password. Make sure you use single quotes around the values so that your shell does not interpret the values:
export EKSA_NUTANIX_USERNAME='billy' export EKSA_NUTANIX_PASSWORD='t0p$ecret'Note
If you have a username in the form ofdomain_name/user_name, you must specify it asuser_name@domain_nameto avoid errors in cluster creation. For example,nutanix.local/adminshould be specified asadmin@nutanix.local. -
Create cluster
For a regular cluster create (with internet access), type the following:
eksctl anywhere create cluster \ -f eksa-mgmt-cluster.yaml \ # --install-packages packages.yaml \ # uncomment to install curated packages at cluster creationFor an airgapped cluster create, follow Preparation for airgapped deployments instructions, then type the following:
eksctl anywhere create cluster \ -f eksa-mgmt-cluster.yaml \ --bundles-override ./eks-anywhere-downloads/bundle-release.yaml \ # --install-packages packages.yaml \ # uncomment to install curated packages at cluster creation -
Once the cluster is created, you can access it with the generated
KUBECONFIGfile in your local directory:export KUBECONFIG=${PWD}/${CLUSTER_NAME}/${CLUSTER_NAME}-eks-a-cluster.kubeconfig -
Check the cluster nodes:
To check that the cluster is ready, list the machines to see the control plane, and worker nodes:
kubectl get machines -n eksa-systemExample command output
NAME CLUSTER NODENAME PROVIDERID PHASE AGE VERSION mgmt-4gtt2 mgmt mgmt-control-plane-1670343878900-2m4ln nutanix://xxxx Running 11m v1.24.7-eks-1-24-4 mgmt-d42xn mgmt mgmt-control-plane-1670343878900-jbfxt nutanix://xxxx Running 11m v1.24.7-eks-1-24-4 mgmt-md-0-9868m mgmt mgmt-md-0-1670343878901-lkmxw nutanix://xxxx Running 11m v1.24.7-eks-1-24-4 mgmt-md-0-njpk2 mgmt mgmt-md-0-1670343878901-9clbz nutanix://xxxx Running 11m v1.24.7-eks-1-24-4 mgmt-md-0-p4gp2 mgmt mgmt-md-0-1670343878901-mbktx nutanix://xxxx Running 11m v1.24.7-eks-1-24-4 mgmt-zkwrr mgmt mgmt-control-plane-1670343878900-jrdkk nutanix://xxxx Running 11m v1.24.7-eks-1-24-4 -
Check the initial cluster’s CRD:
To ensure you are looking at the initial cluster, list the cluster CRD to see that the name of its management cluster is itself:
kubectl get clusters mgmt -o yamlExample command output
... kubernetesVersion: "1.31" managementCluster: name: mgmt workerNodeGroupConfigurations: ...Note
The initial cluster is now ready to deploy workload clusters. However, if you just want to use it to run workloads, you can deploy pod workloads directly on the initial cluster without deploying a separate workload cluster and skip the section on running separate workload clusters. To make sure the cluster is ready to run workloads, run the test application in the Deploy test workload section.
Create separate workload clusters
Follow these steps if you want to use your initial cluster to create and manage separate workload clusters.
-
Set License Environment Variable (Optional)
Add a license to any cluster for which you want to receive paid support. If you are creating a licensed cluster, set and export the license variable (see License cluster if you are licensing an existing cluster):
export EKSA_LICENSE='my-license-here' -
Generate a workload cluster config:
CLUSTER_NAME=w01 eksctl anywhere generate clusterconfig $CLUSTER_NAME \ --provider nutanix > eksa-w01-cluster.yamlRefer to the initial config described earlier for the required and optional settings. Ensure workload cluster object names (
Cluster,NutanixDatacenterConfig,NutanixMachineConfig, etc.) are distinct from management cluster object names. -
Be sure to set the
managementClusterfield to identify the name of the management cluster.For example, the management cluster, mgmt is defined for our workload cluster w01 as follows:
apiVersion: anywhere.eks.amazonaws.com/v1alpha1 kind: Cluster metadata: name: w01 spec: managementCluster: name: mgmt -
Create a workload cluster
To create a new workload cluster from your management cluster run this command, identifying:
- The workload cluster YAML file
- The initial cluster’s kubeconfig (this causes the workload cluster to be managed from the management cluster)
eksctl anywhere create cluster \ -f eksa-w01-cluster.yaml \ --kubeconfig mgmt/mgmt-eks-a-cluster.kubeconfig \ # --install-packages packages.yaml \ # uncomment to install curated packages at cluster creationAs noted earlier, adding the
--kubeconfigoption tellseksctlto use the management cluster identified by that kubeconfig file to create a different workload cluster. -
Check the workload cluster:
You can now use the workload cluster as you would any Kubernetes cluster. Change your kubeconfig to point to the new workload cluster (for example,
w01), then run the test application with:export CLUSTER_NAME=w01 export KUBECONFIG=${PWD}/${CLUSTER_NAME}/${CLUSTER_NAME}-eks-a-cluster.kubeconfig kubectl apply -f "https://anywhere.eks.amazonaws.com/manifests/hello-eks-a.yaml"Verify the test application in the deploy test application section.
-
Add more workload clusters:
To add more workload clusters, go through the same steps for creating the initial workload, copying the config file to a new name (such as
eksa-w02-cluster.yaml), modifying resource names, and running the create cluster command again.
Next steps:
-
See the Cluster management section for more information on common operational tasks like scaling and deleting the cluster.
-
See the Package management section for more information on post-creation curated packages installation.
10.5 - Configure for Nutanix
This is a generic template with detailed descriptions below for reference.
The following additional optional configuration can also be included:
- CNI
- IAM Roles for Service Accounts
- IAM Authenticator
- OIDC
- Registry Mirror
- Proxy
- Gitops
- Machine Health Checks
- API Server Extra Args
apiVersion: anywhere.eks.amazonaws.com/v1alpha1
kind: Cluster
metadata:
name: mgmt
namespace: default
spec:
clusterNetwork:
cniConfig:
cilium: {}
pods:
cidrBlocks:
- 192.168.0.0/16
services:
cidrBlocks:
- 10.96.0.0/16
controlPlaneConfiguration:
count: 3
endpoint:
host: ""
machineGroupRef:
kind: NutanixMachineConfig
name: mgmt-cp-machine
datacenterRef:
kind: NutanixDatacenterConfig
name: nutanix-cluster
externalEtcdConfiguration:
count: 3
machineGroupRef:
kind: NutanixMachineConfig
name: mgmt-etcd
kubernetesVersion: "1.31"
workerNodeGroupConfigurations:
- count: 3
machineGroupRef:
kind: NutanixMachineConfig
name: mgmt-machine
name: md-0
---
apiVersion: anywhere.eks.amazonaws.com/v1alpha1
kind: NutanixDatacenterConfig
metadata:
name: nutanix-cluster
namespace: default
spec:
endpoint: pc01.cloud.internal
port: 9440
credentialRef:
kind: Secret
name: nutanix-credentials
failureDomains:
- name: failure-domain-01
cluster:
name: nx-cluster-01
type: name
subnets:
- name: vm-network-01
type: name
workerMachineGroups:
- md-0
- name: failure-domain-02
cluster:
name: nx-cluster-02
type: name
subnets:
- name: vm-network-02
type: name
workerMachineGroups:
- md-0
- name: failure-domain-03
cluster:
name: nx-cluster-03
type: name
subnets:
- name: vm-network-03
type: name
workerMachineGroups:
- md-0
ccmExcludeNodeIPs:
- 10.10.10.23
- 10.10.10.24-10.10.10.30
- 10.10.20.0/28
---
apiVersion: anywhere.eks.amazonaws.com/v1alpha1
kind: NutanixMachineConfig
metadata:
annotations:
anywhere.eks.amazonaws.com/control-plane: "true"
name: mgmt-cp-machine
namespace: default
spec:
bootType: legacy
cluster:
name: nx-cluster-01
type: name
image:
name: eksa-ubuntu-2004-kube-v1.31
type: name
memorySize: 4Gi
osFamily: ubuntu
subnet:
name: vm-network
type: name
systemDiskSize: 40Gi
project:
type: name
name: my-project
users:
- name: eksa
sshAuthorizedKeys:
- ssh-rsa AAAA…
vcpuSockets: 2
vcpusPerSocket: 1
additionalCategories:
- key: my-category
value: my-category-value
---
apiVersion: anywhere.eks.amazonaws.com/v1alpha1
kind: NutanixMachineConfig
metadata:
name: mgmt-etcd
namespace: default
spec:
bootType: legacy
cluster:
name: nx-cluster-01
type: name
image:
name: eksa-ubuntu-2004-kube-v1.31
type: name
memorySize: 4Gi
osFamily: ubuntu
subnet:
name: vm-network
type: name
systemDiskSize: 40Gi
project:
type: name
name: my-project
users:
- name: eksa
sshAuthorizedKeys:
- ssh-rsa AAAA…
vcpuSockets: 2
vcpusPerSocket: 1
---
apiVersion: anywhere.eks.amazonaws.com/v1alpha1
kind: NutanixMachineConfig
metadata:
name: mgmt-machine
namespace: default
spec:
bootType: legacy
cluster:
name: nx-cluster-01
type: name
image:
name: eksa-ubuntu-2004-kube-v1.31
type: name
memorySize: 4Gi
osFamily: ubuntu
subnet:
name: vm-network
type: name
systemDiskSize: 40Gi
project:
type: name
name: my-project
users:
- name: eksa
sshAuthorizedKeys:
- ssh-rsa AAAA…
vcpuSockets: 2
vcpusPerSocket: 1
gpus:
- type: deviceID
deviceID: 1234
- type: name
name: my-gpu
---
Cluster Fields
name (required)
Name of your cluster mgmt in this example.
clusterNetwork (required)
Network configuration.
clusterNetwork.cniConfig (required)
CNI plugin configuration. Supports cilium.
clusterNetwork.cniConfig.cilium.policyEnforcementMode (optional)
Optionally specify a policyEnforcementMode of default, always or never.
clusterNetwork.cniConfig.cilium.egressMasqueradeInterfaces (optional)
Optionally specify a network interface name or interface prefix used for masquerading. See EgressMasqueradeInterfaces option.
clusterNetwork.cniConfig.cilium.skipUpgrade (optional)
When true, skip Cilium maintenance during upgrades. Also see Use a custom CNI.
clusterNetwork.cniConfig.cilium.routingMode (optional)
Optionally specify the routing mode. Accepts default and direct. Also see RoutingMode
option.
clusterNetwork.cniConfig.cilium.ipv4NativeRoutingCIDR (optional)
Optionally specify the CIDR to use when RoutingMode is set to direct. When specified, Cilium assumes networking for this CIDR is preconfigured and hands traffic destined for that range to the Linux network stack without applying any SNAT.
clusterNetwork.cniConfig.cilium.ipv6NativeRoutingCIDR (optional)
Optionally specify the IPv6 CIDR to use when RoutingMode is set to direct. When specified, Cilium assumes networking for this CIDR is preconfigured and hands traffic destined for that range to the Linux network stack without applying any SNAT.
clusterNetwork.cniConfig.cilium.cniExclusive (optional)
Controls whether Cilium should remove other CNI configuration files. When true (default), Cilium removes other CNI configs; when false, it leaves them alone. For more information, see CNI Exclusive Mode configuration.
clusterNetwork.pods.cidrBlocks[0] (required)
The pod subnet specified in CIDR notation. Only 1 pod CIDR block is permitted. The CIDR block should not conflict with the host or service network ranges.
clusterNetwork.services.cidrBlocks[0] (required)
The service subnet specified in CIDR notation. Only 1 service CIDR block is permitted. This CIDR block should not conflict with the host or pod network ranges.
clusterNetwork.dns.resolvConf.path (optional)
File path to a file containing a custom DNS resolver configuration.
controlPlaneConfiguration (required)
Specific control plane configuration for your Kubernetes cluster.
controlPlaneConfiguration.count (required)
Number of control plane nodes
controlPlaneConfiguration.machineGroupRef (required)
Refers to the Kubernetes object with Nutanix specific configuration for your nodes. See NutanixMachineConfig fields below.
controlPlaneConfiguration.endpoint.host (required)
A unique IP you want to use for the control plane VM in your EKS Anywhere cluster. Choose an IP in your network range that does not conflict with other VMs.
NOTE: This IP should be outside the network DHCP range as it is a floating IP that gets assigned to one of the control plane nodes for kube-apiserver loadbalancing. Suggestions on how to ensure this IP does not cause issues during cluster creation process are here .
workerNodeGroupConfigurations (required)
This takes in a list of node groups that you can define for your workers. You may define one or more worker node groups.
workerNodeGroupConfigurations[*].count (optional)
Number of worker nodes. (default: 1) It will be ignored if the cluster autoscaler curated package
is installed and autoscalingConfiguration is used to specify the desired range of replicas.
Refers to troubleshooting machine health check remediation not allowed and choose a sufficient number to allow machine health check remediation.
workerNodeGroupConfigurations[*].machineGroupRef (required)
Refers to the Kubernetes object with Nutanix specific configuration for your nodes. See NutanixMachineConfig fields below.
workerNodeGroupConfigurations[*].name (required)
Name of the worker node group (default: md-0)
workerNodeGroupConfigurations[*].autoscalingConfiguration.minCount (optional)
Minimum number of nodes for this node group’s autoscaling configuration.
workerNodeGroupConfigurations[*].autoscalingConfiguration.maxCount (optional)
Maximum number of nodes for this node group’s autoscaling configuration.
workerNodeGroupConfigurations[*].kubernetesVersion (optional)
The Kubernetes version you want to use for this worker node group. The Kubernetes versions supported by your EKS Anywhere version are tabulated in this section.
Known issue related to Kubernetes versions whose minor version is a multiple of 10
Must be less than or equal to the cluster kubernetesVersion defined at the root level of the cluster spec. The worker node Kubernetes version must be no more than two minor Kubernetes versions lower than the cluster control plane’s Kubernetes version. Removing workerNodeGroupConfiguration.kubernetesVersion will trigger an upgrade of the node group to the kubernetesVersion defined at the root level of the cluster spec.
externalEtcdConfiguration.count (optional)
Number of etcd members
externalEtcdConfiguration.machineGroupRef (optional)
Refers to the Kubernetes object with Nutanix specific configuration for your etcd members. See NutanixMachineConfig fields below.
datacenterRef (required)
Refers to the Kubernetes object with Nutanix environment specific configuration. See NutanixDatacenterConfig fields below.
kubernetesVersion (required)
The Kubernetes version you want to use for your cluster. The Kubernetes versions supported by your EKS Anywhere version are tabulated in this section.
Known issue related to Kubernetes versions whose minor version is a multiple of 10
NutanixDatacenterConfig Fields
endpoint (required)
The Prism Central server fully qualified domain name or IP address. If the server IP is used, the PC SSL certificate must have an IP SAN configured.
port (required)
The Prism Central server port. (Default: 9440)
credentialRef (required)
Reference to the Kubernetes secret that contains the Prism Central credentials.
insecure (optional)
Set insecure to true if the Prism Central server does not have a valid certificate. This is not recommended for production use cases. (Default: false)
additionalTrustBundle (optional; required if using a self-signed PC SSL certificate)
The PEM encoded CA trust bundle.
The additionalTrustBundle needs to be populated with the PEM-encoded x509 certificate of the Root CA that issued the certificate for Prism Central. Suggestions on how to obtain this certificate are here
.
Example:
additionalTrustBundle: |
-----BEGIN CERTIFICATE-----
<certificate string>
-----END CERTIFICATE-----
-----BEGIN CERTIFICATE-----
<certificate string>
-----END CERTIFICATE-----
failureDomains (optional)
The list of failure domains used for the control plane nodes. Three failure domains are recommended.
NOTE: All the failure domain subnets must be on the same L2 network.
failureDomains[0].name
The name of the failure domain.
failureDomains[0].cluster (required)
Reference to the failure domain Prism Element cluster.
failureDomains[0].cluster.type (required)
Type to identify the failure domain Prism Element cluster. (Permitted values: name or uuid)
failureDomains[0].cluster.name (failureDomains[0].cluster.name or failureDomains[0].cluster.uuid required)
Name of the failure domain Prism Element cluster.
failureDomains[0].cluster.uuid (failureDomains[0].cluster.name or failureDomains[0].cluster.uuid required)
UUID of the failure domain Prism Element cluster.
failureDomains[0].subnets (required)
Reference to the failure domain subnets to be assigned to the VMs.
failureDomains[0].subnets[0].name (failureDomains[0].subnets[0].name or failureDomains[0].subnets[0].uuid required)
Name of the failure domain subnet.
failureDomains[0].subnets[0].type (required)
Type to identify the failure domain subnet. (Permitted values: name or uuid)
failureDomains[0].subnets[0].uuid (failureDomains[0].subnets[0].name or failureDomains[0].subnets[0].uuid required)
UUID of the failure domain subnet.
failureDomains[0].workerMachineGroups (optional)
List of worker machine group names that belong to a specific failure domain. See Cluster.Spec.WorkerNodeGroupConfiguration for more information.
ccmExcludeNodeIPs (optional)
Optional list of valid and properly formatted IP addresses and IP address ranges that should be excluded from the CCM IP pool for nodes. Examples of valid entries include single IP addresses like 10.10.10.23, IP ranges like 10.10.10.24-10.10.10.30, and CIDR blocks like 10.10.20.0/28.
NOTE: Do not include
Cluster.Spec.controlPlaneConfiguration.endpoint.hostIP address, it will be ignored by default.
NutanixMachineConfig Fields
bootType (optional)
BootType defines the boot type of the VM. Allowed values legacy, uefi
cluster (required)
Reference to the Prism Element cluster.
cluster.type (required)
Type to identify the Prism Element cluster. (Permitted values: name or uuid)
cluster.name (cluster.name or cluster.uuid required)
Name of the Prism Element cluster.
cluster.uuid (cluster.name or cluster.uuid required)
UUID of the Prism Element cluster.
image (required)
Reference to the OS image used for the system disk.
image.type (required)
Type to identify the OS image. (Permitted values: name or uuid)
image.name (image.name or image.uuid required)
Name of the image
The image.name must contain the Cluster.Spec.KubernetesVersion or Cluster.Spec.WorkerNodeGroupConfiguration[].KubernetesVersion version (in case of modular upgrade). For example, if the Kubernetes version is 1.31, image.name must include 1.31, 1_31, 1-31 or 131.
image.uuid (image.name or image.uuid required)
UUID of the image
The name of the image associated with the uuid must contain the Cluster.Spec.KubernetesVersion or Cluster.Spec.WorkerNodeGroupConfiguration[].KubernetesVersion version (in case of modular upgrade). For example, if the Kubernetes version is 1.31, the name associated with image.uuid field must include 1.31, 1_31, 1-31 or 131.
memorySize (optional)
Size of RAM on virtual machines (Default: 4Gi)
osFamily (optional)
Operating System on virtual machines. Permitted values: ubuntu and redhat. (Default: ubuntu)
subnet (required)
Reference to the subnet to be assigned to the VMs.
subnet.name (subnet.name or subnet.uuid required)
Name of the subnet.
subnet.type (required)
Type to identify the subnet. (Permitted values: name or uuid)
subnet.uuid (subnet.name or subnet.uuid required)
UUID of the subnet.
systemDiskSize (optional)
Amount of storage assigned to the system disk. (Default: 40Gi)
vcpuSockets (optional)
Amount of vCPU sockets. (Default: 2)
vcpusPerSocket (optional)
Amount of vCPUs per socket. (Default: 1)
project (optional)
Reference to an existing project used for the virtual machines.
project.type (required)
Type to identify the project. (Permitted values: name or uuid)
project.name (project.name or project.uuid required)
Name of the project
project.uuid (project.name or project.uuid required)
UUID of the project
additionalCategories (optional)
Reference to a list of existing Nutanix Categories to be assigned to virtual machines.
additionalCategories[0].key
Nutanix Category to add to the virtual machine.
additionalCategories[0].value
Value of the Nutanix Category to add to the virtual machine
users (optional)
The users you want to configure to access your virtual machines. Only one is permitted at this time.
users[0].name (optional)
The name of the user you want to configure to access your virtual machines through ssh.
The default is eksa if osFamily=ubuntu
users[0].sshAuthorizedKeys (optional)
The SSH public keys you want to configure to access your virtual machines through ssh (as described below). Only 1 is supported at this time.
users[0].sshAuthorizedKeys[0] (optional)
This is the SSH public key that will be placed in authorized_keys on all EKS Anywhere cluster VMs so you can ssh into
them. The user will be what is defined under name above. For example:
ssh -i <private-key-file> <user>@<VM-IP>
The default is generating a key in your $(pwd)/<cluster-name> folder when not specifying a value
gpus (optional)
Reference to the GPUs to be assigned to the VMs.
gpus[0].name (gpus[0].name or gpus[0].deviceID required)
Name of the GPU.
gpus[0].deviceID (gpus[0].name or gpus[0].deviceID required)
Device ID of the GPU.
gpus[0].type (required)
Type to identify the GPU. (Permitted values: name or deviceID)
10.6 -
- Prism Central endpoint (must be accessible to EKS Anywhere clusters)
- Prism Element Data Services IP and CVM endpoints (for CSI storage connections)
- public.ecr.aws (for pulling EKS Anywhere container images)
- anywhere-assets.eks.amazonaws.com (to download the EKS Anywhere binaries and manifests)
- distro.eks.amazonaws.com (to download EKS Distro binaries and manifests)
- d2glxqk2uabbnd.cloudfront.net (for EKS Anywhere and EKS Distro ECR container images)
- api.ecr.us-west-2.amazonaws.com (for EKS Anywhere package authentication matching your region)
- d5l0dvt14r5h8.cloudfront.net (for EKS Anywhere package ECR container images)
- api.github.com (only if GitOps is enabled)
- sts.amazonaws.com (only if AWS IAM Authenticator is enabled)
11 - Create Docker Cluster (dev only)
EKS Anywhere docker provider deployments
EKS Anywhere supports a Docker provider for development and testing use cases only. This allows you to try EKS Anywhere on your local machine or laptop before deploying to other infrastructure such as vSphere or bare metal.
Prerequisites
System and network requirements
- Mac OS 10.15+ / Ubuntu 20.04.2 LTS or 22.04 LTS / RHEL or Rocky Linux 8.8+
- 4 CPU cores
- 16GB memory
- 30GB free disk space
- If you are running in an airgapped environment, the Admin machine must be amd64.
Here are a few other things to keep in mind:
-
If you are using Ubuntu, use the Docker CE installation instructions to install Docker and not the Snap installation, as described here.
-
If you are using EKS Anywhere v0.15 or earlier and Ubuntu 21.10 or 22.04, you will need to switch from cgroups v2 to cgroups v1. For details, see Troubleshooting Guide.
Tools
Install EKS Anywhere CLI tools
To get started with EKS Anywhere, you must first install the eksctl CLI and the eksctl anywhere plugin.
This is the primary interface for EKS Anywhere and what you will use to create a local Docker cluster. The EKS Anywhere plugin requires eksctl version 0.66.0 or newer.
Homebrew
Note if you already have eksctl installed, you can install the eksctl anywhere plugin manually following the instructions in the following section.
This package also installs kubectl and aws-iam-authenticator.
brew install aws/tap/eks-anywhere
Manual
Install eksctl
curl "https://github.com/weaveworks/eksctl/releases/latest/download/eksctl_$(uname -s)_amd64.tar.gz" \
--silent --location \
| tar xz -C /tmp
sudo install -m 0755 /tmp/eksctl /usr/local/bin/eksctl
Install the eksctl-anywhere plugin
RELEASE_VERSION=$(curl https://anywhere-assets.eks.amazonaws.com/releases/eks-a/manifest.yaml --silent --location | yq ".spec.latestVersion")
EKS_ANYWHERE_TARBALL_URL=$(curl https://anywhere-assets.eks.amazonaws.com/releases/eks-a/manifest.yaml --silent --location | yq ".spec.releases[] | select(.version==\"$RELEASE_VERSION\").eksABinary.$(uname -s | tr A-Z a-z).uri")
curl $EKS_ANYWHERE_TARBALL_URL \
--silent --location \
| tar xz ./eksctl-anywhere
sudo install -m 0755 ./eksctl-anywhere /usr/local/bin/eksctl-anywhere
Install kubectl. See the Kubernetes documentation
for more information.
export OS="$(uname -s | tr A-Z a-z)" ARCH=$(test "$(uname -m)" = 'x86_64' && echo 'amd64' || echo 'arm64')
curl -LO "https://dl.k8s.io/release/$(curl -L -s https://dl.k8s.io/release/stable.txt)/bin/${OS}/${ARCH}/kubectl"
sudo install -m 0755 ./kubectl /usr/local/bin/kubectl
Create a local Docker cluster
-
Generate a cluster config. The cluster config will contain the settings for your local Docker cluster. The eksctl anywhere generate command populates a cluster config with EKS Anywhere defaults and best practices.
CLUSTER_NAME=mgmt eksctl anywhere generate clusterconfig $CLUSTER_NAME \ --provider docker > $CLUSTER_NAME.yamlThe command above creates a file named eksa-cluster.yaml with the contents below in the path where it is executed. The configuration specification is divided into two sections: Cluster and DockerDatacenterConfig. These are the minimum configuration settings you must provide to create a Docker cluster. You can optionally configure OIDC, etcd, proxy, and GitOps as described here.
apiVersion: anywhere.eks.amazonaws.com/v1alpha1 kind: Cluster metadata: name: mgmt spec: clusterNetwork: cniConfig: cilium: {} pods: cidrBlocks: - 192.168.0.0/16 services: cidrBlocks: - 10.96.0.0/12 controlPlaneConfiguration: count: 1 datacenterRef: kind: DockerDatacenterConfig name: mgmt externalEtcdConfiguration: count: 1 kubernetesVersion: "1.31" managementCluster: name: mgmt workerNodeGroupConfigurations: - count: 1 name: md-0 --- apiVersion: anywhere.eks.amazonaws.com/v1alpha1 kind: DockerDatacenterConfig metadata: name: mgmt spec: {} -
Create Docker Cluster. Note the following command may take several minutes to complete. You can run the command with -v 6 to increase logging verbosity to see the progress of the command.
For a regular cluster create (with internet access), type the following:
eksctl anywhere create cluster -f $CLUSTER_NAME.yamlFor an airgapped cluster create, follow Preparation for airgapped deployments instructions, then type the following:
eksctl anywhere create cluster -f $CLUSTER_NAME.yaml --bundles-override ./eks-anywhere-downloads/bundle-release.yamlExpand for sample output:
Performing setup and validations ✅ validation succeeded {"validation": "docker Provider setup is valid"} Creating new bootstrap cluster Installing cluster-api providers on bootstrap cluster Provider specific setup Creating new workload cluster Installing networking on workload cluster Installing cluster-api providers on workload cluster Moving cluster management from bootstrap to workload cluster Installing EKS-A custom components (CRD and controller) on workload cluster Creating EKS-A CRDs instances on workload cluster Installing GitOps Toolkit on workload cluster GitOps field not specified, bootstrap flux skipped Deleting bootstrap cluster 🎉 Cluster created! ---------------------------------------------------------------------------------- The Amazon EKS Anywhere Curated Packages are only available to customers with the Amazon EKS Anywhere Enterprise Subscription ---------------------------------------------------------------------------------- ...NOTE: to install curated packages during cluster creation, use
--install-packages packages.yamlflag -
Access Docker cluster
Once the cluster is created you can use it with the generated
kubeconfigin the local directory. If you used the same naming conventions as the example above, you will find aeksa-cluster/eksa-cluster-eks-a-cluster.kubeconfigin the directory where you ran the commands.export KUBECONFIG=${PWD}/${CLUSTER_NAME}/${CLUSTER_NAME}-eks-a-cluster.kubeconfig kubectl get nsExample command output
NAME STATUS AGE capd-system Active 21m capi-kubeadm-bootstrap-system Active 21m capi-kubeadm-control-plane-system Active 21m capi-system Active 21m capi-webhook-system Active 21m cert-manager Active 22m default Active 23m eksa-packages Active 23m eksa-system Active 20m kube-node-lease Active 23m kube-public Active 23m kube-system Active 23mYou can now use the cluster like you would any Kubernetes cluster.
-
The following command will deploy a test application:
kubectl apply -f "https://anywhere.eks.amazonaws.com/manifests/hello-eks-a.yaml"To interact with the deployed application, review the steps in the Deploy test workload page .
Next steps:
-
See the Cluster management section for more information on common operational tasks like scaling and deleting the cluster.
-
See the Package management section for more information on post-creation curated packages installation.
12 - Optional Configuration
The configuration pages below describe optional features that you can add to your EKS Anywhere provider’s clusterspec file. See each provider’s installation section for details on which optional features are supported.
12.1 - etcd
Unstacked etcd topology (recommended)
Provider support details
| vSphere | Bare Metal | Nutanix | CloudStack | Snow | |
|---|---|---|---|---|---|
| Supported? | ✓ | ✓ | ✓ | ✓ |
There are two types of etcd topologies for configuring a Kubernetes cluster:
- Stacked: The etcd members and control plane components are colocated (run on the same node/machines)
- Unstacked/External: With the unstacked or external etcd topology, etcd members have dedicated machines and are not colocated with control plane components
The unstacked etcd topology is recommended for a HA cluster for the following reasons:
- External etcd topology decouples the control plane components and etcd member. For example, if a control plane-only node fails, or if there is a memory leak in a component like kube-apiserver, it won’t directly impact an etcd member.
- Etcd is resource intensive, so it is safer to have dedicated nodes for etcd, since it could use more disk space or higher bandwidth. Having a separate etcd cluster for these reasons could ensure a more resilient HA setup.
EKS Anywhere supports both topologies. In order to configure a cluster with the unstacked/external etcd topology, you need to configure your cluster by updating the configuration file before creating the cluster. This is a generic template with detailed descriptions below for reference:
apiVersion: anywhere.eks.amazonaws.com/v1alpha1
kind: Cluster
metadata:
name: my-cluster-name
spec:
clusterNetwork:
pods:
cidrBlocks:
- 192.168.0.0/16
services:
cidrBlocks:
- 10.96.0.0/12
cniConfig:
cilium: {}
controlPlaneConfiguration:
count: 1
endpoint:
host: ""
machineGroupRef:
kind: VSphereMachineConfig
name: my-cluster-name-cp
datacenterRef:
kind: VSphereDatacenterConfig
name: my-cluster-name
# etcd configuration
externalEtcdConfiguration:
count: 3
machineGroupRef:
kind: VSphereMachineConfig
name: my-cluster-name-etcd
kubernetesVersion: "1.33"
workerNodeGroupConfigurations:
- count: 1
machineGroupRef:
kind: VSphereMachineConfig
name: my-cluster-name
name: md-0
externalEtcdConfiguration (under Cluster)
External etcd configuration for your Kubernetes cluster.
count (required)
This determines the number of etcd members in the cluster. The recommended number is 3.
machineGroupRef (required)
Refers to the Kubernetes object with provider specific configuration for your nodes.
12.2 - Encrypting Confidential Data at Rest
You can configure EKS Anywhere clusters to encrypt confidential API resource data, such as secrets, at-rest in etcd using a KMS encryption provider.
EKS Anywhere supports a hybrid model for configuring etcd encryption where cluster admins are responsible for deploying and maintaining
the KMS provider on the cluster and EKS Anywhere handles configuring kube-apiserver with the KMS properties.
Because of this model, etcd encryption can only be enabled on cluster upgrades after the KMS provider has been deployed on the cluster.
Note
Currently, etcd encryption is only supported for Nutanix, CloudStack and vSphere. Support for other providers will be added in a future release.Before you begin
Before enabling etcd encryption, make sure you have done the following:
- Learn how encrypting confidential data works in Kubernetes by reading Encrypting Secret Data at Rest.
- Learn how Kubernetes uses KMS encryption providers to encrypt data by reading Using a KMS Provider for data encryption.
- Learn how you can use AWS KMS keys to encrypt data using AWS Encryption Provider.
- Create an EKS Anywhere cluster since encryption can only be enabled on already created clusters.
- Deploy a KMS provider on the cluster that the
kube-apiservercan use to encrypt/decrypt secrets.
AWS Encryption Provider is the recommended KMS provider for EKS Anywhere.
Example etcd encryption configuration
The following cluster spec enables etcd encryption configuration:
apiVersion: anywhere.eks.amazonaws.com/v1alpha1
kind: Cluster
metadata:
name: my-cluster
namespace: default
spec:
...
etcdEncryption:
- providers:
- kms:
cachesize: 1000
name: example-kms-config
socketListenAddress: unix:///var/run/kmsplugin/socket.sock
timeout: 3s
resources:
- secrets
Description of etcd encryption fields
etcdEncryption
Key used to specify etcd encryption configuration for a cluster. This field is only supported on cluster upgrades.
-
providersKey used to specify which encryption provider to use. Currently, only one provider can be configured.
-
kmsKey used to configure KMS encryption provider.
-
nameKey used to set the name of the KMS plugin. This cannot be changed once set.
-
endpointKey used to specify the listen address of the gRPC server (KMS plugin). The endpoint is a UNIX domain socket.
-
cachesizeNumber of data encryption keys (DEKs) to be cached in the clear. When cached, DEKs can be used without another call to the KMS; whereas DEKs that are not cached require a call to the KMS to unwrap. If
cachesizeisn’t specified, a default of1000is used. -
timeoutHow long should kube-apiserver wait for kms-plugin to respond before returning an error. If a timeout isn’t specified, a default timeout of
3sis used.
-
-
-
resourcesKey used to specify a list of resources that should be encrypted using the corresponding encryption provider. These can be native Kubernetes resources such as
secretsandconfigmapsor custom resource definitions such asclusters.anywhere.eks.amazonaws.com.
Example AWS Encryption Provider DaemonSet
Here’s a sample AWS encryption provider daemonset configuration.
Note
This example doesn’t include any configuration for AWS credentials to call the KMS APIs.You can configure this daemonset with static creds for an IAM user or use IRSA for a more secure way to authenticate to AWS.
Expand
apiVersion: apps/v1
kind: DaemonSet
metadata:
labels:
app: aws-encryption-provider
name: aws-encryption-provider
namespace: kube-system
spec:
selector:
matchLabels:
app: aws-encryption-provider
template:
metadata:
labels:
app: aws-encryption-provider
spec:
containers:
- image: <AWS_ENCRYPTION_PROVIDER_IMAGE> # Specify the AWS KMS encryption provider image
name: aws-encryption-provider
resources:
requests:
memory: "64Mi"
cpu: "250m"
limits:
memory: "128Mi"
cpu: "500m"
command:
- /aws-encryption-provider
- --key=<KEY_ARN> # Specify the arn of KMS key to be used for encryption/decryption
- --region=<AWS_REGION> # Specify the region in which the KMS key exists
- --listen=<KMS_SOCKET_LISTEN_ADDRESS> # Specify a socket listen address for the KMS provider. Example: /var/run/kmsplugin/socket.sock
ports:
- containerPort: 8080
protocol: TCP
livenessProbe:
httpGet:
path: /healthz
port: 8080
volumeMounts:
- mountPath: /var/run/kmsplugin
name: var-run-kmsplugin
- mountPath: /root/.aws
name: aws-credentials
tolerations:
- key: "node-role.kubernetes.io/master"
effect: "NoSchedule"
- key: "node-role.kubernetes.io/control-plane"
effect: "NoSchedule"
volumes:
- hostPath:
path: /var/run/kmsplugin
type: DirectoryOrCreate
name: var-run-kmsplugin
- hostPath:
path: /etc/kubernetes/aws
type: DirectoryOrCreate
name: aws-credentials
12.3 - Operating system
Host OS Configuration
You can configure certain host OS settings through EKS Anywhere.
Provider support details
| vSphere | Bare Metal | Nutanix | CloudStack | Snow | |
|---|---|---|---|---|---|
| Supported? | ✓ | ✓ |
Note
Settings underbottlerocketConfiguration are only supported for osFamily: bottlerocket
The following cluster spec shows an example of how to configure host OS settings:
apiVersion: anywhere.eks.amazonaws.com/v1alpha1
kind: VSphereMachineConfig # Replace "VSphereMachineConfig" with "TinkerbellMachineConfig" for Tinkerbell clusters
metadata:
name: machine-config
spec:
...
hostOSConfiguration:
ntpConfiguration:
servers:
- time-a.ntp.local
- time-b.ntp.local
certBundles:
- name: "bundle_1"
data: |
-----BEGIN CERTIFICATE-----
MIIF1DCCA...
...
es6RXmsCj...
-----END CERTIFICATE-----
-----BEGIN CERTIFICATE-----
...
-----END CERTIFICATE-----
bottlerocketConfiguration:
kubernetes:
allowedUnsafeSysctls:
- "net.core.somaxconn"
- "net.ipv4.ip_local_port_range"
clusterDNSIPs:
- 10.96.0.10
maxPods: 100
kernel:
sysctlSettings:
net.core.wmem_max: "8388608"
net.core.rmem_max: "8388608"
...
boot:
bootKernelParameters:
slub_debug:
- "options,slabs"
...
Host OS Configuration Spec Details
hostOSConfiguration
Top level object used for host OS configurations.
-
ntpConfigurationKey used for configuring NTP servers on your EKS Anywhere cluster nodes.
-
Servers is a list of NTP servers that should be configured on EKS Anywhere cluster nodes.servers
-
-
certBundlesKey used for configuring custom trusted CA certs on your EKS Anywhere cluster nodes. Multiple cert bundles can be configured.
Note
This setting is _only valid_ for Botlerocket OS.-
name
Name of the cert bundle that should be configured on EKS Anywhere cluster nodes. This must be a unique name for each entry
-
data
Data of the cert bundle that should be configured on EKS Anywhere cluster nodes. This takes in a PEM formatted cert bundle and can contain more than one CA cert per entry.
-
-
bottlerocketConfigurationKey used for configuring Bottlerocket-specific settings on EKS Anywhere cluster nodes. These settings are only valid for Bottlerocket.
-
kubernetes- DEPRECATEDKey used for configuring Bottlerocket Kubernetes settings.
-
allowedUnsafeSysctlsList of unsafe sysctls that should be enabled on the node.
-
clusterDNSIPsList of IPs of DNS service(s) running in the kubernetes cluster.
-
maxPodsMaximum number of pods that can be scheduled on each node.
-
-
kernelKey used for configuring Bottlerocket Kernel settings.
-
Map of kernel sysctl settings that should be enabled on the node.sysctlSettings
-
-
bootKey used for configuring Bottlerocket Boot settings.
Note
This setting has not been validated for baremetal.-
Map of Boot Kernel parameters Bottlerocket should configure.bootKernelParameters
-
-
12.4 - Container Networking Interface
Specifying CNI Plugin in EKS Anywhere cluster spec
Provider support details
| vSphere | Bare Metal | Nutanix | CloudStack | Snow | |
|---|---|---|---|---|---|
| Supported? | ✓ | ✓ | ✓ | ✓ | ✓ |
EKS Anywhere currently supports two CNI plugins: Cilium and Kindnet. Only one of them can be selected
for a cluster, and the plugin cannot be changed once the cluster is created.
Up until the 0.7.x releases, the plugin had to be specified using the cni field on cluster spec.
Starting with release 0.8, the plugin should be specified using the new cniConfig field as follows:
-
For selecting Cilium as the CNI plugin:
apiVersion: anywhere.eks.amazonaws.com/v1alpha1 kind: Cluster metadata: name: my-cluster-name spec: clusterNetwork: pods: cidrBlocks: - 192.168.0.0/16 services: cidrBlocks: - 10.96.0.0/12 cniConfig: cilium: {}EKS Anywhere selects this as the default plugin when generating a cluster config.
-
Or for selecting Kindnetd as the CNI plugin:
apiVersion: anywhere.eks.amazonaws.com/v1alpha1 kind: Cluster metadata: name: my-cluster-name spec: clusterNetwork: pods: cidrBlocks: - 192.168.0.0/16 services: cidrBlocks: - 10.96.0.0/12 cniConfig: kindnetd: {}
NOTE: EKS Anywhere allows specifying only 1 plugin for a cluster and does not allow switching the plugins after the cluster is created.
Helm Values Configuration for Cilium plugin
Starting with recent releases, Cilium can be configured using Helm values directly through the helmValues field. This provides full flexibility to configure any Cilium Helm chart parameter.
When helmValues is specified, it takes precedence over all other Cilium-specific fields in the configuration. The helmValues field accepts standard Cilium Helm chart values in YAML format.
Example configuration using helmValues:
apiVersion: anywhere.eks.amazonaws.com/v1alpha1
kind: Cluster
metadata:
name: my-cluster-name
spec:
clusterNetwork:
pods:
cidrBlocks:
- 192.168.0.0/16
services:
cidrBlocks:
- 10.96.0.0/12
cniConfig:
cilium:
helmValues:
policyEnforcementMode: always
egressMasqueradeInterfaces: eth0
routingMode: native
ipv4NativeRoutingCIDR: 192.168.0.0/16
cni:
exclusive: false
hubble:
enabled: true
relay:
enabled: true
ui:
enabled: true
For a complete list of available Helm values, refer to the official Cilium Helm chart documentation .
Note
When usinghelmValues, all legacy Cilium configuration fields (such as policyEnforcementMode, egressMasqueradeInterfaces, routingMode, ipv4NativeRoutingCIDR, ipv6NativeRoutingCIDR, and cniExclusive) are ignored. Configure these parameters within the helmValues field instead.
Policy Configuration options for Cilium plugin
Deprecated
The policyEnforcementMode field is deprecated. Please use helmValues instead. See the Helm Values Configuration
section for details..
Cilium accepts policy enforcement modes from the users to determine the allowed traffic between pods.
The allowed values for this mode are: default, always and never.
Please refer the official Cilium documentation
for more details on how each mode affects
the communication within the cluster and choose a mode accordingly.
You can choose to not set this field so that cilium will be launched with the default mode.
Starting release 0.8, Cilium’s policy enforcement mode can be set through the cluster spec
as follows:
apiVersion: anywhere.eks.amazonaws.com/v1alpha1
kind: Cluster
metadata:
name: my-cluster-name
spec:
clusterNetwork:
pods:
cidrBlocks:
- 192.168.0.0/16
services:
cidrBlocks:
- 10.96.0.0/12
cniConfig:
cilium:
policyEnforcementMode: "always"
Please note that if the always mode is selected, all communication between pods is blocked unless
NetworkPolicy objects allowing communication are created.
In order to ensure that the cluster gets created successfully, EKS Anywhere will create the required
NetworkPolicy objects for all its core components. But it is up to the user to create the NetworkPolicy
objects needed for the user workloads once the cluster is created.
Network policies created by EKS Anywhere for “always” mode
As mentioned above, if Cilium is configured with policyEnforcementMode set to always,
EKS Anywhere creates NetworkPolicy objects to enable communication between
its core components. EKS Anywhere will create NetworkPolicy resources in the following namespaces allowing all ingress/egress traffic by default:
- kube-system
- eksa-system
- All core Cluster API namespaces:
- capi-system
- capi-kubeadm-bootstrap-system
- capi-kubeadm-control-plane-system
- etcdadm-bootstrap-provider-system
- etcdadm-controller-system
- cert-manager
- Infrastructure provider’s namespace (for instance, capd-system OR capv-system)
- If Gitops is enabled, then the gitops namespace (flux-system by default)
This is the NetworkPolicy that will be created in these namespaces for the cluster:
apiVersion: networking.k8s.io/v1
kind: NetworkPolicy
metadata:
name: allow-all-ingress-egress
namespace: test
spec:
podSelector: {}
ingress:
- {}
egress:
- {}
policyTypes:
- Ingress
- Egress
Switching the Cilium policy enforcement mode
The policy enforcement mode for Cilium can be changed as a part of cluster upgrade through the cli upgrade command.
-
Switching to
alwaysmode: When switching fromdefault/nevertoalwaysmode, EKS Anywhere will create the required NetworkPolicy objects for its core components (listed above). This will ensure that the cluster gets upgraded successfully. But it is up to the user to create the NetworkPolicy objects required for the user workloads. -
Switching from
alwaysmode: When switching fromalwaystodefaultmode, EKS Anywhere will not delete any of the existing NetworkPolicy objects, including the ones required for EKS Anywhere components (listed above). The user must delete NetworkPolicy objects as needed.
EgressMasqueradeInterfaces option for Cilium plugin
Deprecated
The egressMasqueradeInterfaces field is deprecated. Please use helmValues instead. See the Helm Values Configuration
section for details.
Cilium accepts the EgressMasqueradeInterfaces option from users to limit which interfaces masquerading is performed on.
The allowed values for this mode are an interface name such as eth0 or an interface prefix such as eth+.
Please refer to the official Cilium documentation
for more details on how this option affects masquerading traffic.
By default, masquerading will be performed on all traffic leaving on a non-Cilium network device. This only has an effect on traffic egressing from a node to an external destination not part of the cluster and does not affect routing decisions.
This field can be set as follows:
apiVersion: anywhere.eks.amazonaws.com/v1alpha1
kind: Cluster
metadata:
name: my-cluster-name
spec:
clusterNetwork:
pods:
cidrBlocks:
- 192.168.0.0/16
services:
cidrBlocks:
- 10.96.0.0/12
cniConfig:
cilium:
egressMasqueradeInterfaces: "eth0"
RoutingMode option for Cilium plugin
Deprecated
The routingMode, ipv4NativeRoutingCIDR, and ipv6NativeRoutingCIDR fields are deprecated. Please use helmValues instead. See the Helm Values Configuration
section for details.
By default all traffic is sent by Cilium over Geneve tunneling on the network. The routingMode option allows users to switch to native routing
instead.
The ipv4NativeRoutingCIDR is required to set the CIDR in which native routing can be performed.
These fields can be set as follows:
apiVersion: anywhere.eks.amazonaws.com/v1alpha1
kind: Cluster
metadata:
name: my-cluster-name
spec:
clusterNetwork:
pods:
cidrBlocks:
- 192.168.0.0/16
services:
cidrBlocks:
- 10.96.0.0/12
cniConfig:
cilium:
routingMode: "direct"
ipv4NativeRoutingCIDR: 192.168.0.0/16
CNI Exclusive Mode configuration
Deprecated
The cniExclusive field is deprecated. Please use helmValues with the cni.exclusive parameter instead. See the Helm Values Configuration
section for details.
The cniExclusive option controls whether Cilium should remove other CNI configuration files from the nodes.
By default, Cilium operates in exclusive mode (cniExclusive: true), which means it will remove any other CNI configuration files to prevent conflicts.
When set to false, Cilium will leave other CNI configuration files alone, allowing for more advanced networking setups or coexistence with other CNI plugins during migration scenarios.
apiVersion: anywhere.eks.amazonaws.com/v1alpha1
kind: Cluster
metadata:
name: my-cluster-name
spec:
clusterNetwork:
pods:
cidrBlocks:
- 192.168.0.0/16
services:
cidrBlocks:
- 10.96.0.0/12
cniConfig:
cilium:
cniExclusive: false
Note
SettingcniExclusive: false is primarily useful for advanced networking scenarios or during CNI migration processes. Most users should leave this at the default value of true to ensure proper CNI operation.
Use a custom CNI
Deprecated
The skipUpgrade field is deprecated. Please use helmValues instead. See the Helm Values Configuration
section for details.
EKS Anywhere can be configured to skip EKS Anywhere’s default Cilium CNI upgrades via the skipUpgrade field.
skipUpgrade can be true or false. When not set, it defaults to false.
When creating a new cluster with skipUpgrade enabled, EKS Anywhere Cilium will be installed as it
is required to successfully provision an EKS Anywhere cluster.
When the cluster successfully provisions, EKS Anywhere Cilium may be uninstalled and replaced with
a different CNI.
Subsequent upgrades to the cluster will not attempt to upgrade or re-install EKS Anywhere Cilium.
Once enabled, skipUpgrade cannot be disabled.
apiVersion: anywhere.eks.amazonaws.com/v1alpha1
kind: Cluster
metadata:
name: my-cluster-name
spec:
clusterNetwork:
pods:
cidrBlocks:
- 192.168.0.0/16
services:
cidrBlocks:
- 10.96.0.0/12
cniConfig:
cilium:
skipUpgrade: true
The Cilium CLI
can be used to uninstall EKS Anywhere Cilium
via cilium uninstall.
See the replacing Cilium task
for a walkthrough on how to successfully replace EKS Anywhere Cilium.
Warning
When uninstalling EKS Anywhere Cilium, nodes will become unhealthy. If nodes are left without a CNI for longer than 5m the nodes will begin rolling. To maintain a healthy cluster, operators should immediately install a CNI after uninstalling EKS Anywhere Cilium.Warning
Clusters created using the Full Lifecycle Controller prior to v0.15 that have removed the EKS Anywhere Cilium CNI must manually populate their cluster.anywhere.eks.amazonaws.com object with the following annotation to ensure EKS Anywhere does not attempt to re-install EKS Anywhere Cilium.
anywhere.eks.amazonaws.com/eksa-cilium: ""
Node IPs configuration option
Starting with release v0.10, the node-cidr-mask-size flag
for Kubernetes controller manager (kube-controller-manager) is configurable via the EKS anywhere cluster spec. The clusterNetwork.nodes being an optional field,
is not generated in the EKS Anywhere spec using generate clusterconfig command. This block for nodes will need to be manually added to the cluster spec under the
clusterNetwork section:
clusterNetwork:
pods:
cidrBlocks:
- 192.168.0.0/16
services:
cidrBlocks:
- 10.96.0.0/12
cniConfig:
cilium: {}
nodes:
cidrMaskSize: 24
If the user does not specify the clusterNetwork.nodes field in the cluster yaml spec, the value for this flag defaults to 24 for IPv4.
Please note that this mask size needs to be greater than the pods CIDR mask size. In the above spec, the pod CIDR mask size is 16
and the node CIDR mask size is 24. This ensures the cluster 256 blocks of /24 networks. For example, node1 will get
192.168.0.0/24, node2 will get 192.168.1.0/24, node3 will get 192.168.2.0/24 and so on.
To support more than 256 nodes, the cluster CIDR block needs to be large, and the node CIDR mask size needs to be small, to support that many IPs. For instance, to support 1024 nodes, a user can do any of the following things
- Set the pods cidr blocks to
192.168.0.0/16and node cidr mask size to 26 - Set the pods cidr blocks to
192.168.0.0/15and node cidr mask size to 25
Please note that the node-cidr-mask-size needs to be large enough to accommodate the number of pods you want to run on each node.
A size of 24 will give enough IP addresses for about 250 pods per node, however a size of 26 will only give you about 60 IPs.
This is an immutable field, and the value can’t be updated once the cluster has been created.
12.5 - IAM Roles for Service Accounts configuration
IAM Role for Service Account on EKS Anywhere clusters with self-hosted signing keys
IAM Roles for Service Account (IRSA) enables applications running in clusters to authenticate with AWS services using IAM roles. The current solution for leveraging this in EKS Anywhere involves creating your own OIDC provider for the cluster, and hosting your cluster’s public service account signing key. The public keys along with the OIDC discovery document should be hosted somewhere that AWS STS can discover it.
The steps below are based on the guide for configuring IRSA for DIY Kubernetes, with modifications specific to EKS Anywhere’s cluster provisioning workflow. The main modification is the process of generating the keys.json document. As per the original guide, the user has to create the service account signing keys, and then use that to create the keys.json document prior to cluster creation. This order is reversed for EKS Anywhere clusters, so you will create the cluster first, and then retrieve the service account signing key generated by the cluster, and use it to create the keys.json document. The sections below show how to do this in detail.
Create an OIDC provider and make its discovery document publicly accessible
You must use a single OIDC provider per EKS Anywhere cluster, which is the best practice to prevent a token from one cluster being used with another cluster. These steps describe the process of using a S3 bucket to host the OIDC discovery.json and keys.json documents.
-
Create an S3 bucket to host the public signing keys and OIDC discovery document for your cluster . Make a note of the
$HOSTNAMEand$ISSUER_HOSTPATH. -
Create the OIDC discovery document as follows:
cat <<EOF > discovery.json { "issuer": "https://$ISSUER_HOSTPATH", "jwks_uri": "https://$ISSUER_HOSTPATH/keys.json", "authorization_endpoint": "urn:kubernetes:programmatic_authorization", "response_types_supported": [ "id_token" ], "subject_types_supported": [ "public" ], "id_token_signing_alg_values_supported": [ "RS256" ], "claims_supported": [ "sub", "iss" ] } EOF -
Upload the
discovery.jsonfile to the S3 bucket:aws s3 cp ./discovery.json s3://$S3_BUCKET/.well-known/openid-configuration -
Create an OIDC provider for your cluster. Set the Provider URL to
https://$ISSUER_HOSTPATHand Audience tosts.amazonaws.com. -
Make a note of the
Providerfield of OIDC provider after it is created.
Create (or upgrade) the EKS Anywhere cluster
When creating (or upgrading) the EKS Anywhere cluster, you need to configure the kube-apiserver’s service-account-issuer flag so it can issue and mount projected service account tokens in pods. For this, use the value obtained in the first section for $ISSUER_HOSTPATH as the service-account-issuer. Configure the kube-apiserver by setting this value through the EKS Anywhere cluster spec:
apiVersion: anywhere.eks.amazonaws.com/v1alpha1
kind: Cluster
metadata:
name: my-cluster-name
spec:
podIamConfig:
serviceAccountIssuer: https://$ISSUER_HOSTPATH
Set the remaining fields in cluster spec as required and create the cluster.
Generate keys.json and make it publicly accessible
-
The cluster provisioning workflow generates a pair of service account signing keys. Retrieve the public signing key from the cluster and create a
keys.jsondocument with the content.git clone https://github.com/aws/amazon-eks-pod-identity-webhook cd amazon-eks-pod-identity-webhook kubectl get secret ${CLUSTER_NAME}-sa -n eksa-system -o jsonpath={.data.tls\\.crt} | base64 --decode > ${CLUSTER_NAME}-sa.pub go run ./hack/self-hosted/main.go -key ${CLUSTER_NAME}-sa.pub | jq '.keys += [.keys[0]] | .keys[1].kid = ""' > keys.json -
Upload the
keys.jsondocument to the S3 bucket.aws s3 cp ./keys.json s3://$S3_BUCKET/keys.json -
Use a bucket policy to grant public read access to the
discovery.jsonandkeys.jsondocuments:
{
"Version": "2012-10-17",
"Statement": [
{
"Effect": "Allow",
"Principal": "*",
"Action": "s3:GetObject",
"Resource": [
"arn:aws:s3:::$S3_BUCKET/.well-known/openid-configuration",
"arn:aws:s3:::$S3_BUCKET/keys.json"
]
}
]
}
Deploy pod identity webhook
The Amazon Pod Identity Webhook
configures pods with the necessary environment variables and tokens (via file mounts) to interact with AWS services. The webhook will configure any pod associated with a service account that has an eks-amazonaws.com/role-arn annotation.
-
Clone amazon-eks-pod-identity-webhook .
-
Set the $KUBECONFIG environment variable to the path of the EKS Anywhere cluster.
-
Apply the manifests for the
amazon-eks-pod-identity-webhook. The image used here will be pulled from docker.io. Optionally, the image can be imported into (or proxied through) your private registry. Change theIMAGEargument here to your private registry if needed.make cluster-up IMAGE=amazon/amazon-eks-pod-identity-webhook:latest
Create IAM role for your workload
Each workload (such as ADOT, fluentbit, cert-manager, or custom applications) needs an IAM role with the permissions it requires. Repeat this section for each workload that requires AWS access.
-
Navigate to the AWS IAM Console.
-
Click on the OIDC provider created earlier.
-
Click Assign role.
-
Select Create a new role.
-
Select Web identity as the trusted entity.
-
In the Web identity section:
- If your Identity provider is not auto selected, select it.
- Select
sts.amazonaws.comas the Audience.
-
Click Next.
-
Configure your desired Permissions poilicies.
-
Below is a sample trust policy of IAM role for your pods. Replace
ACCOUNT_ID,ISSUER_HOSTPATH,NAMESPACEandSERVICE_ACCOUNT. Example: Scoped to a service account{ "Version": "2012-10-17", "Statement": [ { "Effect": "Allow", "Principal": { "Federated": "arn:aws:iam::ACCOUNT_ID:oidc-provider/ISSUER_HOSTPATH" }, "Action": "sts:AssumeRoleWithWebIdentity", "Condition": { "StringEquals": { "ISSUER_HOSTPATH:sub": "system:serviceaccount:NAMESPACE:SERVICE_ACCOUNT" }, } } ] } -
Create the IAM Role and make a note of the Role ARN.
-
Annotate your workload’s ServiceAccount with the IAM role ARN:
Example ServiceAccount:
apiVersion: v1 kind: ServiceAccount metadata: name: my-serviceaccount namespace: default annotations: eks.amazonaws.com/role-arn: "arn:aws:iam::ACCOUNT_ID:role/ROLE_NAME" # optional: Defaults to "sts.amazonaws.com" if not set eks.amazonaws.com/audience: "sts.amazonaws.com" # optional: When set to "true", adds AWS_STS_REGIONAL_ENDPOINTS env var # to containers eks.amazonaws.com/sts-regional-endpoints: "true" # optional: Defaults to 86400 for expirationSeconds if not set # Note: This value can be overwritten if specified in the pod # annotation as shown in the next step. eks.amazonaws.com/token-expiration: "86400" -
See the How to use trust policies with IAM Roles for more information on trust policies.
Advanced: Sharing an IAM role across multiple clusters
When multiple EKS Anywhere clusters need access to the same AWS resources (e.g., multiple ADOT deployments writing to a shared AMP workspace), you can configure a single IAM role with multiple statements—one per cluster’s OIDC provider.
{
"Version": "2012-10-17",
"Statement": [
{
"Effect": "Allow",
"Principal": {
"Federated": "arn:aws:iam::ACCOUNT_ID:oidc-provider/s3.us-west-2.amazonaws.com/dev-bucket"
},
"Action": "sts:AssumeRoleWithWebIdentity",
"Condition": {
"StringEquals": {
"s3.us-west-2.amazonaws.com/dev-bucket:aud": "sts.amazonaws.com",
"s3.us-west-2.amazonaws.com/dev-bucket:sub": "system:serviceaccount:observability:adot-collector"
}
}
},
{
"Effect": "Allow",
"Principal": {
"Federated": "arn:aws:iam::ACCOUNT_ID:oidc-provider/s3.us-west-2.amazonaws.com/staging-bucket"
},
"Action": "sts:AssumeRoleWithWebIdentity",
"Condition": {
"StringEquals": {
"s3.us-west-2.amazonaws.com/staging-bucket:aud": "sts.amazonaws.com",
"s3.us-west-2.amazonaws.com/staging-bucket:sub": "system:serviceaccount:observability:adot-collector"
}
}
},
{
"Effect": "Allow",
"Principal": {
"Federated": "arn:aws:iam::ACCOUNT_ID:oidc-provider/s3.us-west-2.amazonaws.com/prod-bucket"
},
"Action": "sts:AssumeRoleWithWebIdentity",
"Condition": {
"StringEquals": {
"s3.us-west-2.amazonaws.com/prod-bucket:aud": "sts.amazonaws.com",
"s3.us-west-2.amazonaws.com/prod-bucket:sub": "system:serviceaccount:observability:adot-collector"
}
}
}
]
}
12.6 - IAM Authentication
AWS IAM Authenticator support (optional)
Provider support details
| vSphere | Bare Metal | Nutanix | CloudStack | Snow | |
|---|---|---|---|---|---|
| Supported? | ✓ | ✓ | ✓ | ✓ | ✓ |
EKS Anywhere can create clusters that support AWS IAM Authenticator-based api server authentication. In order to add IAM Authenticator support, you need to configure your cluster by updating the configuration file before creating the cluster. This is a generic template with detailed descriptions below for reference:
apiVersion: anywhere.eks.amazonaws.com/v1alpha1
kind: Cluster
metadata:
name: my-cluster-name
spec:
...
# IAM Authenticator support
identityProviderRefs:
- kind: AWSIamConfig
name: aws-iam-auth-config
---
apiVersion: anywhere.eks.amazonaws.com/v1alpha1
kind: AWSIamConfig
metadata:
name: aws-iam-auth-config
spec:
awsRegion: ""
backendMode:
- ""
mapRoles:
- roleARN: arn:aws:iam::XXXXXXXXXXXX:role/myRole
username: myKubernetesUsername
groups:
- ""
mapUsers:
- userARN: arn:aws:iam::XXXXXXXXXXXX:user/myUser
username: myKubernetesUsername
groups:
- ""
partition: ""
identityProviderRefs (Under Cluster)
List of identity providers you want configured for the Cluster.
This would include a reference to the AWSIamConfig object with the configuration below.
awsRegion (required)
- Description: awsRegion can be any region in the aws partition that the IAM roles exist in.
- Type: string
backendMode (required)
- Description: backendMode configures the IAM authenticator server’s backend mode (i.e. where to source mappings from). We support EKSConfigMap and CRD modes supported by AWS IAM Authenticator, for more details refer to backendMode
- Type: string
mapRoles, mapUsers (recommended for EKSConfigMap backend)
-
Description: When using
EKSConfigMapbackendMode, we recommend providing eithermapRolesormapUsersto set the IAM role mappings at the time of creation. This input is added to an EKS style ConfigMap. For more details refer to EKS IAM -
Type: list object
roleARN, userARN (required)
- Description: IAM ARN to authenticate to the cluster.
roleARNspecifies an IAM role anduserARNspecifies an IAM user. - Type: string
username (required)
- Description: The Kubernetes username the IAM ARN is mapped to in the cluster. The ARN gets mapped to the Kubernetes cluster permissions associated with the username.
- Type: string
groups
- Description: List of kubernetes user groups that the mapped IAM ARN is given permissions to.
- Type: list string
- Description: IAM ARN to authenticate to the cluster.
partition
- Description: This field is used to set the aws partition that the IAM roles are present in. Default value is
aws. - Type: string
12.7 - OIDC
OIDC support (optional)
EKS Anywhere can create clusters that support api server OIDC authentication.
Provider support details
| vSphere | Bare Metal | Nutanix | CloudStack | Snow | |
|---|---|---|---|---|---|
| Supported? | ✓ | ✓ | ✓ | ✓ | ✓ |
In order to add OIDC support, you need to configure your cluster by updating the configuration file to include the details below. The OIDC configuration can be added at cluster creation time, or introduced via a cluster upgrade in VMware and CloudStack.
This is a generic template with detailed descriptions below for reference:
apiVersion: anywhere.eks.amazonaws.com/v1alpha1
kind: Cluster
metadata:
name: my-cluster-name
spec:
...
# OIDC support
identityProviderRefs:
- kind: OIDCConfig
name: my-cluster-name
---
apiVersion: anywhere.eks.amazonaws.com/v1alpha1
kind: OIDCConfig
metadata:
name: my-cluster-name
spec:
clientId: ""
groupsClaim: ""
groupsPrefix: ""
issuerUrl: "https://x"
requiredClaims:
- claim: ""
value: ""
usernameClaim: ""
usernamePrefix: ""
identityProviderRefs (Under Cluster)
List of identity providers you want configured for the Cluster.
This would include a reference to the OIDCConfig object with the configuration below.
clientId (required)
- Description: ClientId defines the client ID for the OpenID Connect client
- Type: string
groupsClaim (optional)
- Description: GroupsClaim defines the name of a custom OpenID Connect claim for specifying user groups
- Type: string
groupsPrefix (optional)
- Description: GroupsPrefix defines a string to be prefixed to all groups to prevent conflicts with other authentication strategies
- Type: string
issuerUrl (required)
- Description: IssuerUrl defines the URL of the OpenID issuer, only HTTPS scheme will be accepted
- Type: string
requiredClaims (optional)
List of RequiredClaim objects listed below. Only one is supported at this time.
requiredClaims[0] (optional)
- Description: RequiredClaim defines a key=value pair that describes a required claim in the ID Token
- claim
- type: string
- value
- type: string
- claim
- Type: object
usernameClaim (optional)
- Description: UsernameClaim defines the OpenID claim to use as the user name. Note that claims other than the default (‘sub’) is not guaranteed to be unique and immutable
- Type: string
usernamePrefix (optional)
- Description: UsernamePrefix defines a string to be prefixed to all usernames. If not provided, username claims other than ‘email’ are prefixed by the issuer URL to avoid clashes. To skip any prefixing, provide the value ‘-’.
- Type: string
12.8 - Proxy
Proxy support (optional)
Provider support details
| vSphere | Bare Metal | Nutanix | CloudStack | Snow | |
|---|---|---|---|---|---|
| Supported? | ✓ | ✓ | ✓ | ✓ | ✓ |
You can configure EKS Anywhere to use a proxy to connect to the Internet. This is the generic template with proxy configuration for your reference:
apiVersion: anywhere.eks.amazonaws.com/v1alpha1
kind: Cluster
metadata:
name: my-cluster-name
spec:
...
proxyConfiguration:
httpProxy: http-proxy-ip:port
httpsProxy: https-proxy-ip:port
noProxy:
- list of no proxy endpoints
Configuring Docker daemon
EKS Anywhere will proxy for you given the above configuration file. However, to successfully use EKS Anywhere you will also need to ensure your Docker daemon is configured to use the proxy.
This generally means updating your daemon to launch with the HTTPS_PROXY, HTTP_PROXY, and NO_PROXY environment variables.
For an example of how to do this with systemd, please see Docker’s documentation here .
Configuring EKS Anywhere proxy without config file
For commands using a cluster config file, EKS Anywhere will derive its proxy config from the cluster configuration file.
However, for commands that do not utilize a cluster config file, you can set the following environment variables:
export HTTPS_PROXY=https-proxy-ip:port
export HTTP_PROXY=http-proxy-ip:port
export NO_PROXY=no-proxy-domain.com,another-domain.com,localhost
Proxy Configuration Spec Details
proxyConfiguration (required)
- Description: top level key; required to use proxy.
- Type: object
httpProxy (required)
- Description: HTTP proxy to use to connect to the internet; must be in the format IP:port
- Type: string
- Example:
httpProxy: 192.168.0.1:3218
httpsProxy (required)
- Description: HTTPS proxy to use to connect to the internet; must be in the format IP:port
- Type: string
- Example:
httpsProxy: 192.168.0.1:3218
noProxy (optional)
- Description: list of endpoints that should not be routed through the proxy; can be an IP, CIDR block, or a domain name
- Type: list of strings
- Example
noProxy:
- localhost
- 192.168.0.1
- 192.168.0.0/16
- .example.com
Note
- For Bottlerocket OS, it is required to add the local subnet CIDR range in the
noProxylist. - For Bare Metal provider, it is required to host hook images locally which should be accessible by admin machines as well as all the nodes without using proxy configuration. Please refer to the documentation for getting hook images here
.
12.9 - KubeletConfiguration
Kubelet Configuration Support
Provider support details
| vSphere | Bare Metal | Nutanix | CloudStack | Snow | |
|---|---|---|---|---|---|
| Ubuntu 20.04 | ✔ | ✔ | ✔ | — | — |
| Ubuntu 22.04 | ✔ | ✔ | ✔ | — | — |
| Bottlerocket | ✔ | — | — | — | — |
| RHEL 8.x | ✔ | ✔ | ✔ | ✔ | — |
| RHEL 9.x | — | — | ✔ | ✔ | — |
You can configure EKS Anywhere to specify Kubelet settings and configure those for control plane and/or worker nodes starting from v0.20.0. This can be done using kubeletConfiguration.
The following cluster spec shows an example of how to configure kubeletConfiguration:
apiVersion: anywhere.eks.amazonaws.com/v1alpha1
kind: Cluster
metadata:
name: my-cluster-name
spec:
...
...
controlPlaneConfiguration: # Kubelet configuration for Control plane nodes
kubeletConfiguration:
kind: KubeletConfiguration
maxPods: 80
...
workerNodeGroupConfigurations: # Kubelet configuration for Worker nodes
- count: 1
kubeletConfiguration:
kind: KubeletConfiguration
maxPods: 85
...
kubeletConfiguration should contain the configuration to be used by the kubelet while creating or updating a node. It must contain the kind key with the value KubeletConfiguration for EKS Anywhere to process the settings. This configuration must only be used with valid settings as it may cause unexpected behavior from the Kubelet if misconfigured. EKS Anywhere performs a limited set of data type validations for the Kubelet Configuration, however it is ultimately the user’s responsibility to make sure that valid configuration is set for Kubelet Configuration.
More details on the Kubelet Configuration object and its supported fields can be found here
. EKS Anywhere only supports the latest Kubernetes version’s KubeletConfiguration.
Bottlerocket Support
The only provider that supports kubeletConfiguration with Bottlerocket is vSphere. The list of settings that can be configured for Bottlerocket can be found here
. This page also describes other various settings like Kubelet Options. The settings supported by Bottlerocket will have information specific to the Kubelet Configuration keyword in there. Refer to the documentation to learn about the supported fields as well as their data types as they may vary from the upstream object’s data types.
Note that this is the preferred and supported way to specify any Kubelet settings from the release v0.20.0 onwards. Previously the hostOSConfiguration.bottlerocketConfiguration.kubernetes
field was used to specify Bottlerocket Kubernetes settings. That has been deprecated from v0.20.0
Here’s a list of supported fields by Bottlerocket for Kubelet Configuration -
allowedUnsafeSysctlsclusterDNSIPsclusterDomaincontainerLogMaxFilescontainerLogMaxSizecpuCFSQuotacpuManagerPolicycpuManagerPolicyOptionscpuManagerReconcilePeriodeventBursteventRecordQPSevictionHardevictionMaxPodGracePeriodevictionSoftevictionSoftGracePeriodimageGCHighThresholdPercentimageGCLowThresholdPercentkubeAPIBurstkubeAPIQPSkubeReservedmaxPodsmemoryManagerPolicypodPidsLimitproviderIDregistryBurstregistryPullQPSshutdownGracePeriodshutdownGracePeriodCriticalPodssystemReservedtopologyManagerPolicytopologyManagerScope
Special fields
Duplicate fields
The clusterNetwork.dns.resolvConf is the file path to a file containing a custom DNS resolver configuration. This can now be provided in the Kubelet Configuration using the resolvConf field. Note that if both these fields are set, the Kubelet Configuration’s field will take precendence and override the value from the clusterNetwork.dns.resolvConf.
Blocked fields
Fields like providerID or cloudProvider are set by EKS Anywhere and can’t be set by users. This is to maintain seamless support for all providers.
Node Rollouts
Adding, updating, or deleting the Kubelet Configuration will cause node rollouts to the respective nodes that the configuration affects. This is especially important to consider in providers like Baremetal since the node rollouts that are caused by the Kubelet config changes could require extra hardware provisioned depending on your rollout strategy.
12.10 - MachineHealthCheck
MachineHealthCheck Support
Provider support details
| vSphere | Bare Metal | Nutanix | CloudStack | Snow | |
|---|---|---|---|---|---|
| Supported? | ✓ | ✓ | ✓ | ✓ | ✓ |
You can configure EKS Anywhere to specify timeouts and maxUnhealthy values for machine health checks.
A MachineHealthCheck (MHC) is a resource in Cluster API which allows users to define conditions under which Machines within a Cluster should be considered unhealthy. A MachineHealthCheck is defined on a management cluster and scoped to a particular workload cluster.
Note: Even though the MachineHealthCheck configuration in the EKS-A spec is optional, MachineHealthChecks are still installed for all clusters using the default values mentioned below.
EKS Anywhere allows users to have granular control over MachineHealthChecks in their cluster configuration, with default values (derived from Cluster API) being applied if the MHC is not configured in the spec. The top-level machineHealthCheck field governs the global MachineHealthCheck settings for all Machines (control-plane and worker). These global settings can be overridden through the nested machineHealthCheck field in the control plane configuration and each worker node configuration. If the nested MHC fields are not configured, then the top-level settings are applied to the respective Machines.
The following cluster spec shows an example of how to configure health check timeouts and maxUnhealthy:
apiVersion: anywhere.eks.amazonaws.com/v1alpha1
kind: Cluster
metadata:
name: my-cluster-name
spec:
...
machineHealthCheck: # Top-level MachineHealthCheck configuration
maxUnhealthy: "60%"
nodeStartupTimeout: "10m0s"
unhealthyMachineTimeout: "5m0s"
...
controlPlaneConfiguration: # MachineHealthCheck configuration for Control plane
machineHealthCheck:
maxUnhealthy: 100%
nodeStartupTimeout: "15m0s"
unhealthyMachineTimeout: 10m
...
workerNodeGroupConfigurations:
- count: 1
name: md-0
machineHealthCheck: # MachineHealthCheck configuration for Worker Node Group 0
maxUnhealthy: 100%
nodeStartupTimeout: "10m0s"
unhealthyMachineTimeout: 20m
- count: 1
name: md-1
machineHealthCheck: # MachineHealthCheck configuration for Worker Node Group 1
maxUnhealthy: 100%
nodeStartupTimeout: "10m0s"
unhealthyMachineTimeout: 20m
...
MachineHealthCheck Spec Details
machineHealthCheck (optional)
- Description: top-level key; required to configure global MachineHealthCheck timeouts and
maxUnhealthy. - Type: object
machineHealthCheck.maxUnhealthy (optional)
- Description: determines the maximum permissible number or percentage of unhealthy Machines in a cluster before further remediation is prevented. This ensures that MachineHealthChecks only remediate Machines when the cluster is healthy.
- Default:
100%for control plane machines,40%for worker nodes (Cluster API defaults). - Type: integer (count) or string (percentage)
machineHealthCheck.nodeStartupTimeout (optional)
- Description: determines how long a MachineHealthCheck should wait for a Node to join the cluster, before considering a Machine unhealthy.
- Default:
20m0sfor Tinkerbell provider,10m0sfor all other providers. - Minimum Value (If configured):
30s - Type: string
machineHealthCheck.unhealthyMachineTimeout (optional)
- Description: determines how long the unhealthy Node conditions (e.g.,
Ready=False,Ready=Unknown) should be matched for, before considering a Machine unhealthy. - Default:
5m0s - Type: string
controlPlaneConfiguration.machineHealthCheck (optional)
- Description: Control plane level configuration for MachineHealthCheck timeouts and
maxUnhealthyvalues. - Type: object
controlPlaneConfiguration.machineHealthCheck.maxUnhealthy (optional)
- Description: determines the maximum permissible number or percentage of unhealthy control plane Machines in a cluster before further remediation is prevented. This ensures that MachineHealthChecks only remediate Machines when the cluster is healthy.
- Default: Top-level MHC
maxUnhealthyif set or100%otherwise. - Type: integer (count) or string (percentage)
controlPlaneConfiguration.machineHealthCheck.nodeStartupTimeout (optional)
- Description: determines how long a MachineHealthCheck should wait for a control plane Node to join the cluster, before considering the Machine unhealthy.
- Default: Top-level MHC
nodeStartupTimeoutif set or20m0sfor Tinkerbell provider,10m0sfor all other providers otherwise. - Minimum Value (if configured):
30s - Type: string
controlPlaneConfiguration.machineHealthCheck.unhealthyMachineTimeout (optional)
- Description: determines how long the unhealthy conditions (e.g.,
Ready=False,Ready=Unknown) should be matched for a control plane Node, before considering the Machine unhealthy. - Default: Top-level MHC
nodeStartupTimeoutif set or5m0sotherwise. - Type: string
workerNodeGroupConfigurations.machineHealthCheck (optional)
- Description: Worker node level configuration for MachineHealthCheck timeouts and
maxUnhealthyvalues. - Type: object
workerNodeGroupConfigurations.machineHealthCheck.maxUnhealthy (optional)
- Description: determines the maximum permissible number or percentage of unhealthy worker Machines in a cluster before further remediation is prevented. This ensures that MachineHealthChecks only remediate Machines when the cluster is healthy.
- Default: Top-level MHC
maxUnhealthyif set or40%otherwise. - Type: integer (count) or string (percentage)
workerNodeGroupConfigurations.machineHealthCheck.nodeStartupTimeout (optional)
- Description: determines how long a MachineHealthCheck should wait for a worker Node to join the cluster, before considering the Machine unhealthy.
- Default: Top-level MHC
nodeStartupTimeoutif set or20m0sfor Tinkerbell provider,10m0sfor all other providers otherwise. - Minimum Value (if configured):
30s - Type: string
workerNodeGroupConfigurations.machineHealthCheck.unhealthyMachineTimeout (optional)
- Description: determines how long the unhealthy conditions (e.g.,
Ready=False,Ready=Unknown) should be matched for a worker Node, before considering the Machine unhealthy. - Default: Top-level MHC
nodeStartupTimeoutif set or5m0sotherwise. - Type: string
12.11 - Registry Mirror
Registry Mirror Support (optional)
Provider support details
| vSphere | Bare Metal | Nutanix | CloudStack | Snow | |
|---|---|---|---|---|---|
| Supported? | ✓ | ✓ | ✓ | ✓ | ✓ |
You can configure EKS Anywhere to use a local registry mirror for its dependencies. When a registry mirror is configured in the EKS Anywhere cluster specification, EKS Anywhere will use it instead of defaulting to Amazon ECR for its dependencies. For details on how to configure your local registry mirror for EKS Anywhere, see the Configure local registry mirror section.
See the airgapped documentation page for instructions on downloading and importing EKS Anywhere dependencies to a local registry mirror.
Registry Mirror Cluster Spec
The following cluster spec shows an example of how to configure registry mirror:
apiVersion: anywhere.eks.amazonaws.com/v1alpha1
kind: Cluster
metadata:
name: my-cluster-name
spec:
...
registryMirrorConfiguration:
endpoint: <private registry IP or hostname>
port: <private registry port>
ociNamespaces:
- registry: <upstream registry IP or hostname>
namespace: <namespace in private registry>
...
caCertContent: |
-----BEGIN CERTIFICATE-----
MIIF1DCCA...
...
es6RXmsCj...
-----END CERTIFICATE-----
Registry Mirror Cluster Spec Details
registryMirrorConfiguration (optional)
- Description: top level key; required to use a private registry.
- Type: object
endpoint (required)
- Description: IP address or hostname of the private registry for pulling images
- Type: string
- Example:
endpoint: 192.168.0.1
port (optional)
- Description: port for the private registry. This is an optional field. If a port
is not specified, the default HTTPS port
443is used - Type: string
- Example:
port: 443
ociNamespaces (optional)
-
Description: when you need to mirror multiple registries, you can map each upstream registry to the “namespace” of its mirror. The namespace is appended with the endpoint,
<endpoint>/<namespace>to setup the mirror for the registry specified. Note while usingociNamespaces, you need to specify all the registries that need to be mirrored. This includes an entry for thepublic.ecr.awsregistry to pull EKS Anywhere images from. -
Type: array
-
Example:
ociNamespaces: - registry: "public.ecr.aws" namespace: "" - registry: "783794618700.dkr.ecr.us-west-2.amazonaws.com" namespace: "eks-anywhere"
Warning
Currently onlypublic.ecr.aws registry is supported for mirroring with Bottlerocket OS.
caCertContent (optional)
-
Description: certificate Authority (CA) Certificate for the private registry . When using self-signed certificates it is necessary to pass this parameter in the cluster spec. This must be the individual public CA cert used to sign the registry certificate. This will be added to the cluster nodes so that they are able to pull images from the private registry.
It is also possible to configure CACertContent by exporting an environment variable:
export EKSA_REGISTRY_MIRROR_CA="/path/to/certificate-file" -
Type: string
-
Example:
CACertContent: | -----BEGIN CERTIFICATE----- MIIF1DCCA... ... es6RXmsCj... -----END CERTIFICATE-----
authenticate (optional)
- Description: optional field to authenticate with a private registry. When using private registries that
require authentication, it is necessary to set this parameter to
truein the cluster spec. - Type: boolean
When this value is set to true, the following environment variables need to be set:
export REGISTRY_USERNAME=<username>
export REGISTRY_PASSWORD=<password>
insecureSkipVerify (optional)
- Description: optional field to skip the registry certificate verification. Only use this solution for isolated testing or in a tightly controlled, air-gapped environment. Currently only supported for Ubuntu and RHEL OS.
- Type: boolean
Configure local registry mirror
Project configuration
The following projects must be created in your registry before importing the EKS Anywhere images:
bottlerocket
eks-anywhere
eks-distro
eks
cilium-chart
For example, if a registry is available at private-registry.local, then the following projects must be created.
https://private-registry.local/bottlerocket
https://private-registry.local/eks-anywhere
https://private-registry.local/eks-distro
https://private-registry.local/eks
https://private-registry.local/cilium-chart
Admin machine configuration
You must configure the Admin machine with the information it needs to communicate with your registry.
Add the registry’s CA certificate to the list of CA certificates on the Admin machine if your registry uses self-signed certificates.
- For Linux
, you can place your certificate here:
/etc/docker/certs.d/<private-registry-endpoint>/ca.crt - For Mac , you can follow this guide to add the certificate to your keychain: https://docs.docker.com/desktop/troubleshoot-and-support/faqs/macfaqs/#how-do-i-add-tls-certificates
If your registry uses authentication, the following environment variables must be set on the Admin machine before running the eksctl anywhere import images command.
export REGISTRY_USERNAME=<username>
export REGISTRY_PASSWORD=<password>
12.12 - Autoscaling configuration
EKS Anywhere supports autoscaling worker node groups using the Kubernetes Cluster Autoscaler . The Kubernetes Cluster Autoscaler Curated Package is an image and helm chart installed via the Curated Packages Controller
The helm chart utilizes the Cluster Autoscaler clusterapi mode
to scale resources.
Configure an EKS Anywhere worker node group to be picked up by a Cluster Autoscaler deployment by adding autoscalingConfiguration block to the workerNodeGroupConfiguration.
apiVersion: anywhere.eks.amazonaws.com/v1alpha1
kind: Cluster
metadata:
name: my-cluster-name
spec:
workerNodeGroupConfigurations:
- name: md-0
autoscalingConfiguration:
minCount: 1
maxCount: 5
machineGroupRef:
kind: VSphereMachineConfig
name: worker-machine-a
- name: md-1
autoscalingConfiguration:
minCount: 1
maxCount: 3
machineGroupRef:
kind: VSphereMachineConfig
name: worker-machine-b
Note that if count is specified for the worker node group, it’s value will be ignored during cluster creation as well as cluster upgrade. If only one of minCount or maxCount is specified, then the other will have a default value of 0 and count will have a default value of minCount.
EKS Anywhere automatically applies the following annotations to your MachineDeployment objects for worker node groups with autoscaling enabled. The Cluster Autoscaler component uses these annotations to identify which node groups to autoscale. If a node group is not autoscaling as expected, check for these annotations on the MachineDeployment to troubleshoot.
cluster.x-k8s.io/cluster-api-autoscaler-node-group-min-size: <minCount>
cluster.x-k8s.io/cluster-api-autoscaler-node-group-max-size: <maxCount>
12.13 - Skipping validations configuration
EKS Anywhere runs a set of validations while performing cluster operations. Some of these validations can be chosen to be skipped.
One such validation EKS Anywhere runs is a check for whether cluster’s control plane ip is in use or not.
- If a cluster is being created using the EKS Anywhere cli, this validation can be skipped by using the
--skip-ip-checkflag or by setting the below annotation on theClusterobject. - If a workload cluster is being created using tools like
kubectlorGitOps, the validation can only be skipped by adding the below annotation.
Configure an EKS Anywhere cluster to skip the validation for checking the uniqueness of the control plane IP by using the anywhere.eks.amazonaws.com/skip-ip-check annotation and setting the value to true like shown below.
apiVersion: anywhere.eks.amazonaws.com/v1alpha1
kind: Cluster
metadata:
annotations:
anywhere.eks.amazonaws.com/skip-ip-check: "true"
name: my-cluster-name
spec:
.
.
.
Note that this annotation is also automatically set if you use the --skip-ip-check flag while running the EKS Anywhere create cluster command.
12.14 - GitOps
GitOps Support (Optional)
Provider support details
| vSphere | Bare Metal | Nutanix | CloudStack | Snow | |
|---|---|---|---|---|---|
| Supported? | ✓ | ✓ | ✓ | ✓ | ✓ |
EKS Anywhere can create clusters that supports GitOps configuration management with Flux.
In order to add GitOps support, you need to configure your cluster by specifying the configuration file with gitOpsRef field when creating or upgrading the cluster.
We currently support two types of configurations: FluxConfig and GitOpsConfig.
Flux Configuration
The flux configuration spec has three optional fields, regardless of the chosen git provider.
Flux Configuration Spec Details
systemNamespace (optional)
- Description: Namespace in which to install the gitops components in your cluster. Defaults to
flux-system - Type: string
clusterConfigPath (optional)
- Description: The path relative to the root of the git repository where EKS Anywhere will store the cluster configuration files. Defaults to the cluster name
- Type: string
branch (optional)
- Description: The branch to use when committing the configuration. Defaults to
main - Type: string
EKS Anywhere currently supports two git providers for FluxConfig: Github and Git.
Github provider
Please note that for the Flux config to work successfully with the Github provider, the environment variable EKSA_GITHUB_TOKEN needs to be set with a valid GitHub PAT
.
This is a generic template with detailed descriptions below for reference:
apiVersion: anywhere.eks.amazonaws.com/v1alpha1
kind: Cluster
metadata:
name: my-cluster-name
namespace: default
spec:
...
#GitOps Support
gitOpsRef:
name: my-github-flux-provider
kind: FluxConfig
---
apiVersion: anywhere.eks.amazonaws.com/v1alpha1
kind: FluxConfig
metadata:
name: my-github-flux-provider
namespace: default
spec:
systemNamespace: "my-alternative-flux-system-namespace"
clusterConfigPath: "path-to-my-clusters-config"
branch: "main"
github:
personal: true
repository: myClusterGitopsRepo
owner: myGithubUsername
---
github Configuration Spec Details
repository (required)
- Description: The name of the repository where EKS Anywhere will store your cluster configuration, and sync it to the cluster. If the repository exists, we will clone it from the git provider; if it does not exist, we will create it for you.
- Type: string
owner (required)
- Description: The owner of the Github repository; either a Github username or Github organization name. The Personal Access Token used must belong to the owner if this is a personal repository, or have permissions over the organization if this is not a personal repository.
- Type: string
personal (optional)
- Description: Is the repository a personal or organization repository?
If personal, this value is
true; otherwise,false. If using an organizational repository (e.g.personalisfalse) theownerfield will be used as theorganizationwhen authenticating to github.com - Default: true
- Type: boolean
Git provider
Before you create a cluster using the Git provider, you will need to set and export the EKSA_GIT_KNOWN_HOSTS and EKSA_GIT_PRIVATE_KEY environment variables.
EKSA_GIT_KNOWN_HOSTS
EKS Anywhere uses the provided known hosts file to verify the identity of the git provider when connecting to it with SSH.
The EKSA_GIT_KNOWN_HOSTS environment variable should be a path to a known hosts file containing entries for the git server to which you’ll be connecting.
For example, if you wanted to provide a known hosts file which allows you to connect to and verify the identity of github.com using a private key based on the key algorithm ecdsa, you can use the OpenSSH utility ssh-keyscan
to obtain the known host entry used by github.com for the ecdsa key type.
EKS Anywhere supports ecdsa, rsa, and ed25519 key types, which can be specified via the sshKeyAlgorithm field of the git provider config.
ssh-keyscan -t ecdsa github.com >> my_eksa_known_hosts
This will produce a file which contains known-hosts entries for the ecdsa key type supported by github.com, mapping the host to the key-type and public key.
github.com ecdsa-sha2-nistp256 AAAAE2VjZHNhLXNoYTItbmlzdHAyNTYAAAAIbmlzdHAyNTYAAABBBEmKSENjQEezOmxkZMy7opKgwFB9nkt5YRrYMjNuG5N87uRgg6CLrbo5wAdT/y6v0mKV0U2w0WZ2YB/++Tpockg=
EKS Anywhere will use the content of the file at the path EKSA_GIT_KNOWN_HOSTS to verify the identity of the remote git server, and the provided known hosts file must contain an entry for the remote host and key type.
EKSA_GIT_PRIVATE_KEY
The EKSA_GIT_PRIVATE_KEY environment variable should be a path to the private key file associated with a valid SSH public key registered with your Git provider.
This key must have permission to both read from and write to your repository.
The key can use the key algorithms rsa, ecdsa, and ed25519.
This key file must have restricted file permissions, allowing only the owner to read and write, such as octal permissions 600.
If your private key file is passphrase protected, you must also set EKSA_GIT_SSH_KEY_PASSPHRASE with that value.
This is a generic template with detailed descriptions below for reference:
apiVersion: anywhere.eks.amazonaws.com/v1alpha1
kind: Cluster
metadata:
name: my-cluster-name
namespace: default
spec:
...
#GitOps Support
gitOpsRef:
name: my-git-flux-provider
kind: FluxConfig
---
apiVersion: anywhere.eks.amazonaws.com/v1alpha1
kind: FluxConfig
metadata:
name: my-git-flux-provider
namespace: default
spec:
systemNamespace: "my-alternative-flux-system-namespace"
clusterConfigPath: "path-to-my-clusters-config"
branch: "main"
git:
repositoryUrl: ssh://git@github.com/myAccount/myClusterGitopsRepo.git
sshKeyAlgorithm: ecdsa
---
git Configuration Spec Details
repositoryUrl (required)
- Description: The URL of an existing repository where EKS Anywhere will store your cluster configuration and sync it to the cluster. For private repositories, the SSH URL will be of the format
ssh://git@provider.com/$REPO_OWNER/$REPO_NAME.git - Type: string
- Value: A common
repositoryUrlvalue can be of the formatssh://git@provider.com/$REPO_OWNER/$REPO_NAME.git. This may differ from the default SSH URL given by your provider. Consider these differences between github and CodeCommit URLs:- The github.com user interface provides an SSH URL containing a
:before the repository owner, rather than a/. Make sure to replace this:with a/, if present. - The CodeCommit SSH URL must include SSH-KEY-ID in format
ssh://<SSH-Key-ID>@git-codecommit.<region>.amazonaws.com/v1/repos/<repository>.
- The github.com user interface provides an SSH URL containing a
sshKeyAlgorithm (optional)
- Description: The SSH key algorithm of the private key specified via
EKSA_PRIVATE_KEY_FILE. Defaults toecdsa - Type: string
Supported SSH key algorithm types are ecdsa, rsa, and ed25519.
Be sure that this SSH key algorithm matches the private key file provided by EKSA_GIT_PRIVATE_KEY_FILE and that the known hosts entry for the key type is present in EKSA_GIT_KNOWN_HOSTS.
GitOps Configuration
Warning
GitOps Config will be deprecated in v0.11.0 in lieu of using the Flux Config described above.Please note that for the GitOps config to work successfully the environment variable EKSA_GITHUB_TOKEN needs to be set with a valid GitHub PAT
. This is a generic template with detailed descriptions below for reference:
apiVersion: anywhere.eks.amazonaws.com/v1alpha1
kind: Cluster
metadata:
name: my-cluster-name
namespace: default
spec:
...
#GitOps Support
gitOpsRef:
name: my-gitops
kind: GitOpsConfig
---
apiVersion: anywhere.eks.amazonaws.com/v1alpha1
kind: GitOpsConfig
metadata:
name: my-gitops
namespace: default
spec:
flux:
github:
personal: true
repository: myClusterGitopsRepo
owner: myGithubUsername
fluxSystemNamespace: ""
clusterConfigPath: ""
GitOps Configuration Spec Details
flux (required)
- Description: our supported gitops provider is
flux. This is the only supported value. - Type: object
Flux Configuration Spec Details
github (required)
- Description:
githubis the only currently supported git provider. This defines your github configuration to be used by EKS Anywhere and flux. - Type: object
github Configuration Spec Details
repository (required)
- Description: The name of the repository where EKS Anywhere will store your cluster configuration, and sync it to the cluster. If the repository exists, we will clone it from the git provider; if it does not exist, we will create it for you.
- Type: string
owner (required)
- Description: The owner of the Github repository; either a Github username or Github organization name.
The Personal Access Token used must belong to the
ownerif this is apersonalrepository, or have permissions over the organization if this is not apersonalrepository. - Type: string
personal (optional)
- Description: Is the repository a personal or organization repository?
If personal, this value is
true; otherwise,false. If using an organizational repository (e.g.personalisfalse) theownerfield will be used as theorganizationwhen authenticating to github.com - Default:
true - Type: boolean
clusterConfigPath (optional)
- Description: The path relative to the root of the git repository where EKS Anywhere will store the cluster configuration files.
- Default:
clusters/$MANAGEMENT_CLUSTER_NAME - Type: string
fluxSystemNamespace (optional)
- Description: Namespace in which to install the gitops components in your cluster.
- Default:
flux-system. - Type: string
branch (optional)
- Description: The branch to use when committing the configuration.
- Default:
main - Type: string
12.15 - Package controller
Package Controller Configuration (optional)
You can specify EKS Anywhere package controller configurations. For more on the curated packages and the package controller, visit the package management documentation.
The following cluster spec shows an example of how to configure package controller:
apiVersion: anywhere.eks.amazonaws.com/v1alpha1
kind: Cluster
metadata:
name: my-cluster-name
spec:
...
packages:
disable: false
controller:
resources:
requests:
cpu: 100m
memory: 50Mi
limits:
cpu: 750m
memory: 450Mi
Package Controller Configuration Spec Details
packages (optional)
- Description: Top level key; required controller configuration.
- Type: object
packages.disable (optional)
- Description: Disable the package controller.
- Type: bool
- Example:
disable: true
packages.controller (optional)
- Description: Disable the package controller.
- Type: object
packages.controller.resources (optional)
- Description: Resources for the package controller.
- Type: object
packages.controller.resources.limits (optional)
- Description: Resource limits.
- Type: object
packages.controller.resources.limits.cpu (optional)
- Description: CPU limit.
- Type: string
packages.controller.resources.limits.memory (optional)
- Description: Memory limit.
- Type: string
packages.controller.resources.requests (optional)
- Description: Requested resources.
- Type: object
packages.controller.resources.requests.cpu (optional)
- Description: Requested cpu.
- Type: string
packages.controller.resources.limits.memory (optional)
- Description: Requested memory.
- Type: string
packages.cronjob (optional)
- Description: Disable the package controller.
- Type: object
packages.cronjob.disable (optional)
- Description: Disable the cron job.
- Type: bool
- Example:
disable: true
packages.cronjob.resources (optional)
- Description: Resources for the package controller.
- Type: object
packages.cronjob.resources.limits (optional)
- Description: Resource limits.
- Type: object
packages.cronjob.resources.limits.cpu (optional)
- Description: CPU limit.
- Type: string
packages.cronjob.resources.limits.memory (optional)
- Description: Memory limit.
- Type: string
packages.cronjob.resources.requests (optional)
- Description: Requested resources.
- Type: object
packages.cronjob.resources.requests.cpu (optional)
- Description: Requested cpu.
- Type: string
packages.cronjob.resources.limits.memory (optional)
- Description: Requested memory.
- Type: string
12.16 - API Server Extra Args
API Server Extra Args support (optional)
As of EKS Anywhere version v0.20.0, you can pass additional flags to configure the Kubernetes API server in your EKS Anywhere clusters.
Provider support details
| vSphere | Bare Metal | Nutanix | CloudStack | Snow | |
|---|---|---|---|---|---|
| Supported? | ✓ | ✓ | ✓ | ✓ | ✓ |
In order to configure a cluster with API Server extra args, you need to configure your cluster by updating the cluster configuration file to include the details below. The feature flag API_SERVER_EXTRA_ARGS_ENABLED=true needs to be set as an environment variable.
This is a generic template with some example API Server extra args configuration below for reference:
apiVersion: anywhere.eks.amazonaws.com/v1alpha1
kind: Cluster
metadata:
name: my-cluster-name
spec:
...
controlPlaneConfiguration:
apiServerExtraArgs:
...
disable-admission-plugins: "DefaultStorageClass,DefaultTolerationSeconds"
enable-admission-plugins: "NamespaceAutoProvision,NamespaceExists"
The above example configures the disable-admission-plugins and enable-admission-plugins options of the API Server to enable additional admission plugins or disable some of the default ones. You can configure any of the API Server options using the above template.
controlPlaneConfiguration.apiServerExtraArgs (optional)
Reference the Kubernetes documentation for the list of flags that can be configured for the Kubernetes API server in EKS Anywhere